Android教程網
  1. 首頁
  2. Android 技術
  3. Android 手機
  4. Android 系統教程
  5. Android 游戲
 Android教程網 >> Android手機 >> Android刷機教程 >> 安卓刷機技巧 >> 努比亞Nubia布拉格S卡刷教程

努比亞Nubia布拉格S卡刷教程

編輯:安卓刷機技巧

  2016年努比亞推出了旗下新品,Nubia布拉格S。目前已經開放購買了,有些入手的用戶不知道布拉格s刷機方法,一起來看下http://www.romzhijia.net/rom之家小編帶來的教程吧。

  一、准備工作

  備份個人資料,保證電量充足

  下載努比亞布拉格s刷機包(選擇官方刷機包)

  二、刷機教程

  1首先將手機打開USB調試,連接上電腦,然後將我們下載下來的努比亞布拉格s刷機包官方update.zip刷機包放入手機內存,如圖:

努比亞Nubia布拉格S,卡刷,刷機包

  2然後我們在依次打開努比亞布拉格s設置中的選項,如果有屏幕鎖的話先將屏幕鎖取消後再繼續下面的操作。如圖:

努比亞Nubia布拉格S,卡刷,刷機包

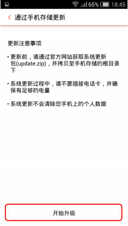
  3在設置的系統更新出選擇通過手機存儲更新,確認開始升級,手機重啟進入升級界面,完成後自動開機。

努比亞Nubia布拉格S,卡刷,刷機包 努比亞Nubia布拉格S,卡刷,刷機包 努比亞Nubia布拉格S,卡刷,刷機包

  注:刷機後第一次開機較慢,請耐心等待!

  以上就是努比亞Nubia布拉格S刷機教程 官方SD卡刷機方法介紹了,選擇更新官方的方法還是很方便的,後續ROM之家會給大家帶來更多布拉格s的刷機教程及資源!

  1. 上一頁:
  2. 下一頁:
熱門文章
閱讀排行版
Copyright © Android教程網 All Rights Reserved