編輯:安卓刷機技巧
【 教程】ofo信用分有什麼用?ofo信用分是什麼?近日,ofo官方在新版手機APP中正式加入了新的信用評分體系。信用分滿分為100分,一旦降低到0將被列入黑名單,從此無法使用小黃車。
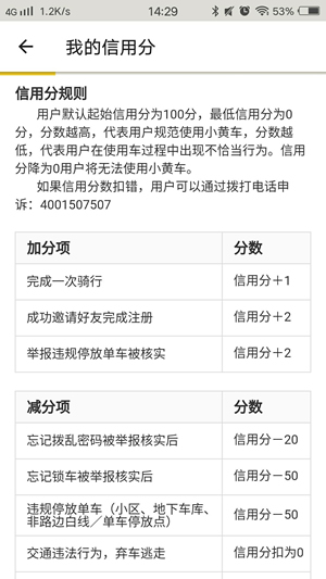
信用分是什麼?ofo信用分有什麼用?
在ofo小黃車APP的[我的信用分]中顯示:用戶默認起始分為100分,最低信用分為0分,分數越高,代表用戶規范使用小黃車,分數越低,代表用戶在使用車過程中出現不恰當行為。信用分降為0用戶將無法使用小黃車。
其中,三種行為一旦出現,分數將直接將至0分,包括:交通違法行為,棄車逃走;私鎖私用被舉報核實後;以及破壞小黃車。
除了扣分之外,用戶可以通過幾種渠道為自己加分,比如完成一次騎行加1分,成功邀請好友完成注冊加2分,舉報違規停放單車被核實加2分。
由於車鎖更易破解,小黃車在眾多共享單車中被不正當使用的情況最為頻繁,ofo此次增加信用評分體系也是為了培養用戶隨手關鎖、隨手撥亂密碼的行為,而鼓勵舉報也或將適當減少人們惡意迫害小黃車的情況,但具體效果如何,還需拭目以待。
你知道定價在2000元左右的國產手機怎麼生存的嗎?
在經過短暫的“休整”後,國產手機廠商再次向消費者的錢包發起新一輪的“攻擊”。而從目前的“攻勢”來看,在兩千元價位段
三星 Galaxy Nexus(i9250) ROOT圖文教程 ROOT工具下載
三星 Galaxy Nexus(i9250)介紹: 三星Galaxy Nexus在包裝設計上延續了這種主流方案,純白
最好用的第三方ROM CyanogenMod 13使用技巧
【ROM之家】作為被公認為最好用的第三方ROM,CyanogenMod已經歷經了多個版本終於來到了CM13時代,這讓很多被品牌廠商拋棄的適配手機紛紛吃上了Andr
iPhone8無線充電獲力證 蘋果申請石墨烯散熱專利
【 教程】美國專利商標局今天發布一份來自蘋果的與移動設備散熱器有關的專利申請。蘋果提交申請的時間很耐人尋味,2016年9月9日,或者說是在Note 7起火事件