編輯:安卓刷機技巧
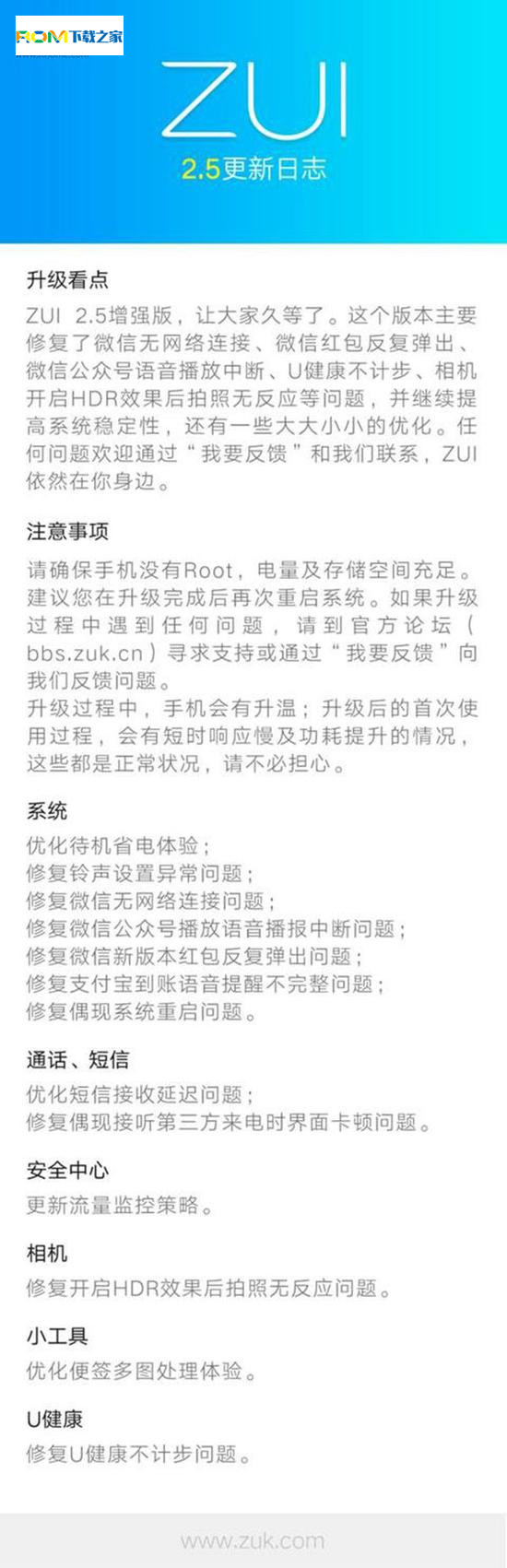
【 教程】在之前被曝出不再推出手機的ZUK在日前為旗下多款之前發布的手機推送了ZUI2.5版本更新,從更新日志來看主要是解決了多個APP的Bug,並且提升了系統穩定性,看來ZUK團隊並沒有放棄對於旗下機型的更新。
另外在ZUK論壇,有多位網友還曝光了ZUI3.0的最新消息,根據爆料,在未來將要發布的ZUI 3.0將基於安卓7.1.1打造,並且將由ZUK團隊聯合Moto團隊聯合推出,從描述上來看在未來將會融合Moto與ZUK雙方系統的特色,在功能以及界面上將會有大的變化。
原ZUK聯合創始人常程目前的微博認證已經變更為聯想集團副總裁,ZUK官方對於未來的走向目前依然暧昧,因此未來ZUI3.0是否會在近期推出依然不可知。
摩托羅拉刷機軟件 摩托羅拉刷機教程
【ROM之家】除了蘋果的IOS系統,現在市面上的手機幾乎都安卓系統。摩托羅拉手機現在用的就是安卓系統。其實安卓手機刷機都有相似的地方。今天小編就來講講摩托羅拉的刷
小米note怎麼樣 小米note好用嗎?
【ROM之家】小米Note已經開始降價了,許多朋友已經考慮入手了。那小米Note這款手機怎麼樣呢?好用嗎?這應該是很多朋友的疑問吧。下面小編就來分析一下這款手機吧
小米5升級安卓7.0 小米5刷安卓7.0教程
小米5怎麼升級安卓7.0?小米5可以升級安卓7.0了,有些米粉還不會,其實很簡單, 小編今天就帶來小米5刷安卓7.0教程,一起來了解下吧! 小米
HTC G12恢復官方兼救磚圖文教程
HTC G12刷成磚了該怎麼辦?如何恢復官方系統? 小編今天帶來了HTC G12恢復官方兼救磚圖文教程,希望對機油們有所幫助。 使用說明