編輯:小米刷機教程
如果您因為很多原因多次未進行過OTA升級,當您進行升級操作的時候,系統會提示無法升級,這時候該怎麼辦呢?那小編告訴您需要用到無線下載完整包升級的功能,接下來我給您說下這無線下載完整包升級的教程。
1,在“系統更新”內點擊菜單鍵,選擇“下載最新完整包”。

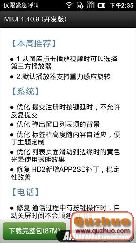
2,在顯示的新界面中點擊“下載完整包”。
3,下載過程大約5分鐘,下載過程在後台進行,不影響其他操做。
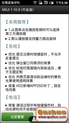
4,在新的對話界面中的點擊“立即更新”。
5,在新的對話框中選擇“開始升級”。
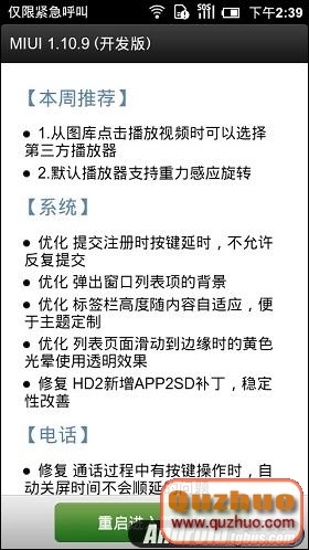
6,整個升級過程大約持續2分鐘,完成後點擊“重啟系統”。
7,確認保存未保存的數據,點擊“確定”。
8,大功告成,刷機成功,進入新系統。

這是無線下載完整包升級的刷機方法,適用於您很久沒有OTA升級的解決辦法,也是很簡很實用的方法,適合那些沒有及時OTA升級的朋友一下升到最新系統的刷機方法。
小米 M1/M1S-【通用教程】關於小米手機更新Recovery那點事
先說一個事情,MIUI所有機型的開發節奏說明: 版本號命名規則 開發版 日期命名例如2.1.13即2012年1月13日(左圖) 穩定版 2.3.5X或2.3
小米5 SIM卡插哪裡?小米5插卡詳細教程
隨著小米5正式上市的日子越來越近,而隨之而來關於這款手機的問題也越來越多。由於小米5采用雙卡設計,並采用不同類型的SIM卡槽,因此有不少機友們還不太清楚小米5如何插卡,針
小米5免打擾模式在哪裡?免騷擾模式開啟方法
可能有不少機友們對小米5免擾模式這個功能不是很熟悉,甚至很陌生,其實對於一些上班族們而言該功能是很實用的。相信很多上班族有這樣的經歷:每天定時開會,開會時生怕手機來電或有
紅米手機正確充電方法及使用誤區分享
現在和新手用戶分享一下紅米手機充電方法及使用誤區,分享一些紅米手機電池保養方法建議,告訴你紅米第一次充電多長時間等充電問題的答案。紅米配備的是一塊容量為2000mAh的電