編輯:關於Android問答
作為小米旗下的一款次旗艦,小米4c在發布之後受到了很多用戶們的關注,同時現在這款手機可以在線上線下同時購買了。但是對於准備入手該機的部分用戶們來說,有不少的米粉表示不清楚小米4c高配版多了什麼配置,它和標配版之間究竟有什麼區別呢?下面巴士就來詳細為大家介紹下小米4c高配版的具體配置。
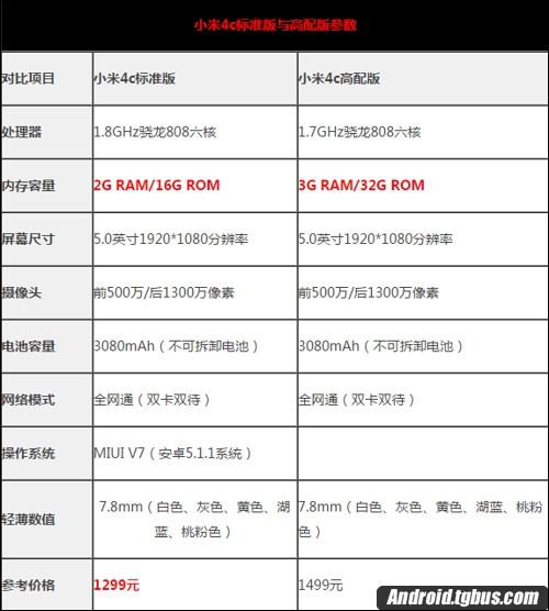
想要知道小米4c高配版多了什麼配置其實很簡單,我們可以把它和標配版之間的配置進行對比就能一目了然了。

通過以上小米4c兩個版本之間的參數對比我們不難發現,小米4c標准版與高配版在外觀,系統,拍照,屏幕等方面是完全一樣的,主要的區別就在於RAM和ROM大小不同,其次就是處理器。小米4c高配版運行內存+存儲內存要比標准版出色不少,不過價格相比貴了200元,但是這樣的價格也在合理范圍之內。
魅藍Note開發者選項如何關閉?找不到USB調試
由於追求簡潔,魅族Flyme系統在設置上與其他國產ROM風格完全不同,魅族設置選項極其簡單,選項不足MIUI 1/3,但保證用戶日常使用並沒有問題。由於風格不通,導致魅藍
榮耀7屏幕什麼材質?全金屬不影響信號啊?
全新發布的榮耀7作為最新旗艦設備,搭載了最新麒麟935處理器,並加入和指紋識別和金屬一體式機身,大大提升體驗。同天發布的魅族MX5配備三星AMOLED屏幕,作為對比榮耀7
360奇酷手機青春版和旗艦版哪個好?
相信看過昨天發布會的用戶們應該知道,在昨天的新品發布會上,360奇酷手機分為青春版、旗艦版和至尊版三個版本。由於尊享版3599元的價格過高,以至於很多人對它是望而卻步,而
小米4C是雙卡雙待嗎?詳細參數介紹
對於小米旗下備受大家關注的一款次世代新機,小米4C的到來相信給很多米粉們帶來了新的選擇和對次旗艦的定義。9月22日,小米正式發布了小米4C,目前對於這款手機相信大多數人已