編輯:關於Android問答
在今天的5月20日,OPPO在北京奧雅會議中心發布了兩款手機新品,分別是OPPO R7和OPPO R7 Plus,它們號稱是“十年誠品”,相信很多人都對這兩款手機又很深的印象。其中OPPO R7 Plus屏幕為6英寸,該機為大家帶來了移動4G、電信4G以及全網通版,只是現在有很多人不太清楚OPPO R7 Plus全網通與移動版有什麼區別,今天本文就主要來為大家分析下。
OPPO R7 Plus全網通與移動版區別
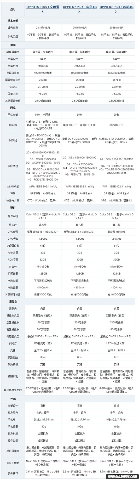
為了能讓大家更加一目了然的比較出OPPO R7 Plus全網通與移動版有什麼區別,我們先通過一張對比圖就能看出。

從上面的圖片中我們可以看出,OPPO R7 Plus全網通與移動版主要區別就是網絡支持不通,其他都是一樣的,同樣配備6英寸1080P屏,3GB RAM+32GB ROM,1300萬像素攝像頭,4100mAh電池,支持指紋識別。
您滿意嗎?小米Note全網通版跑分怎麼樣?
大家期待已久的小米Note全網通版終於推出了,作為小米旗下的首款全網通手機,這款手機的出現自然是引起了不少機友們的關注。而跟普通版相比,此版本在性能方面會有較大的區別呢?
魅族MX5有電信版嗎?魅族MX5支持電信嗎?
【巴士數碼】關於魅族的電信版手機一直都不多見,但是由於前面魅藍Note推出了電信版,因此大家對魅族MX5電信版也很關心。到底魅族MX5有電信版嗎?魅族MX5支持電信嗎?關
全金屬指紋!魅藍metal截屏快捷鍵是什麼?
想必大多數智能手機用戶們在使用手機的過程中一定用過截屏功能,那魅藍metal截屏快捷鍵是什麼呢?由於此次剛發布的魅藍metal運行的是基於YunOS深度定制的Flyme
小屏潮流!努比亞Z11 mini是雙卡嗎?
隨著努比亞Z11 mini正式發布,這款手機成為很多網友們關注的焦點。在這款手機發布之後,隨著而來的便是網友們一系列的問題,除了配置、價格等信息之外,如今大家想要知道努比