Android教程網
  1. 首頁
  2. Android 技術
  3. Android 手機
  4. Android 系統教程
  5. Android 游戲
 Android教程網 >> Android技術 >> Android開發 >> 高級開發 >> 在Android平台下開發多媒體軟件MediaPlayer

在Android平台下開發多媒體軟件MediaPlayer

編輯:高級開發

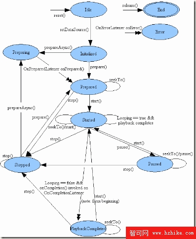
在前文中我們介紹了在Ubuntu下建立Eclipse的android開發環境,我們現在將介紹一下在android平台下如何開發多媒體軟件MediaPlayer。MediaPlayer可以用來播放視頻和音頻、流媒體。MediaPlayer的生命周期如下圖:

從MediaPlayer的生命周期圖,可以看出使用MediaPlayer不是很復雜。

最簡單的流程:初始化->resrt()->setDataSource()->prepare()->start()->……只要簡單的幾步,就可以播放音頻文件了。

來看看一個播放音頻的例子吧,看代碼和注釋吧……

1: private Handler handler = new Handler() {
   2:  
   3:         public void handleMessage(Message msg) {
   4:             //更新進度條
   5:             progressBar.setProgress(progressState);
   6:         };
   7:     };
   8:  
   9: /**
  10:      * 播放
  11:      * 
  12:      * @param filePath
  13:      *            文件路徑
  14:      */
  15:     private void playMusic(String filePath) {
  16:         try {
  17:             progressState = 0;
  18:             progressBar.setProgress(0);
  19:             // 重置
  20:             mediaPlayer.reset();
  21:             // 設置數據
  22:             mediaPlayer.setDataSource(filePath);
  23:             // 准備播放
  24:             mediaPlayer.prepare();
  25:             // 獲取播放時長
  26:             length = mediaPlayer.getDuration();
  27:             progressBar.setMax(length / 1000);
  28:             // 播放
  29:             mediaPlayer.start();
  30:             new Thread(new ProcessBarRefresh()).start();
  31:             // 設置播放完畢監聽
  32:             mediaPlayer.setOnCompletionListener(new OnCompletionListener() {
  33:                 @Override
  34:                 public void onCompletion(MediaPlayer mp) {
  35:                     nextMusic();
  36:                 }
  37:             });
  38:  
  39:         } catch (Exception e) {
  40:             displayToast(e.getMessage());
  41:         }
  42:     }
  43:     
  44:     /**
  45:      * 更新進度條
  46:      * @author 張漢國
  47:      */
  48:     class ProcessBarRefresh implements Runnable{
  49:  
  50:         @Override
  51:         public void run() {
  52:             while(isPlaying){
  53:                 progressState = mediaPlayer.getCurrentPosition()/1000;
  54:                 handler.sendMessage(handler.obtainMessage());
  55:             }
  56:         }
  57:         
  58:     }

以上只是一個簡單的實例,要開發一個播放器除了UI需要下功夫外,還得注意不少細節東西。

android中音樂播放是一個後台進程,以上代碼當調用 onStop()->onCreate() 的時候會重復加載播放列表,造成列表重復。這就需要用到 onSaveIntanceState(),這樣子在onCreate()裡面初始化播放列表的時候先判斷 Bundle 是否為空,是否能拿到播放列表,如果拿不到在重新初始化。

再者android自身也提供一個MediaStore這樣一個Provider的屬性對象供我們開發利用。

  1. 上一頁:
  2. 下一頁:
熱門文章
閱讀排行版
Copyright © Android教程網 All Rights Reserved