構建 Android 手機 RSS 閱讀器(三)
Android2.2 開發環境搭建
在 Android 應用程序中使用 Internet 數據(三)
Android組件的使用詳解
Android XML中自定義菜單
簡單的廣播發送與接收
Android 獲取google天氣數據
什麼是AIDL服務
Android 數據存儲
極地星空之android的學習筆記I
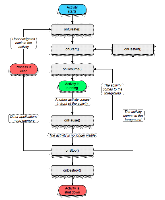
Activity生命周期
Android NDK環境搭建(Windows環境)
Android 漂亮的提示框
Android開發必備武器,處理XML的利器--SAX快速上手
Android PendingIntent的深入理解
Android之創建和讀取自定義資源文件
activity manager與activity關系、狀態信息及activity啟動、resume過程
Android 輕松實現語音識別
Android 和 Java 之間不得不說的事
Android 讓你的SeekBar 也支持長按事件
Android UI學習 Linear Layout, RelativeLayout
Android emulator常用指令與技巧
Android 圖形系統詳解
Android模擬器互發短信
手機開發平台小比較
android讀取手機通訊錄
用 Android 手機控制電腦
Android系列之指令短訊
自定義HorizontalScrollView實現qq側滑菜單
使用混合應用程序編程模型為 WebSphere Commerce 構建移動應用程序(2)
Android之讓跨浏覽器測試 Web 應用程序變得簡單
Android開發調試工具TraceView多圖演示
Android 開發教程之本地數據存儲 API(一)
使用 Android 和 XML 構建動態用戶界面(二)
使用 Android 和 XML 構建動態用戶界面(一)
為 iPhone 和 Android 構建基於浏覽器的應用程序
Android之Linux 調度器 BFS 簡介
聯合使用 HTML 5、地理定位 API 和 Web 服務來創建移動混搭程序
Android 中實現並發性、聯網和數據訪問
Android之使用 Linux 瘦客戶機實現雲計算
多圖詳解Android應用程序提交發布全過程(1)
對Android系統進行深一步的了解
Google官方發布Android 3.0(蜂巢)標識
盛大資深軟件工程師談Android開發經驗(3)
發布Android應用
Android撥打電話
Android發送短信/SMS
Android發送電子郵件
Android基於位置服務
Android通知
Android拖放
Android自定義組件
Android樣式和主題
Android事件處理
Android-現場保護,android-現場
Android 一個改善的okHttp封裝庫
Android Studio中Spinner控件的數據綁定實現
ListView添加頭布局和腳布局,listview添加布局
Android觸摸屏單擊測試
Android中的MimeType與MimeTypeMap
Android ProGuard實例教程
Android 面板控件Tab
Android InputMethod 教程
Android的多任務運行機制
Android中怎麼用this
Android開發之Java集合類性能分析
Android圖片內存優化的幾點心得
Android 4.0中對話框項目文字無法用setText變更問題