編輯:Android資訊
谷歌在2015年8月份時候,發布了Android 6.0版本,代號叫做“棉花糖”(Marshmallow ),其中的很大的一部分變化,是在用戶權限授權上,或許是感覺之前默認授權的不合理,現在6.0出來,使得用戶權限授權變得合理。這可能也是參考IOS系統的,只有在用戶需要使用權限的時候,才去授權請求,這樣做的目的是提高用戶體驗,當然,用戶感覺好了,受苦的是我們開發人員,原來的規則不適用了,現在我們去適應新的規則,畢竟是靠谷歌這顆大樹吃飯的嘛。
在Android 6.0版本之前,權限都是一條龍服務的,只要用戶安裝完 , AndroidManifest清單上申請的權限都會被系統默認授權,並且授權後也撤銷不了。這樣的弊端在哪裡呢?有些權限可能用戶覺得不需要,比如他不想有通知的權限,不想受到通知的干擾,那麼他就不能屏蔽通知,就是不需要的權限,他去不掉,自主權不在他那邊。還有一些情況是,一些惡意程序,會利用這個權限默認授權,進行惡意獲取用戶數據和攻擊。所以Android 6.0版本,一方面讓用戶更加容易的控制自己的隱私,一方面需要重新適配應用權限。
采用新的權限模型,只有在需要權限的時候,才告知用戶是否授權,是在runtime時候授權,而不是在原來安裝的時候 ,同時默認情況下每次在運行時打開頁面時候,需要先檢查是否有所需要的權限申請。這樣的用戶的自主性提高很多,比如用戶可以給APP賦予攝像的權限,但是可以拒絕記錄設備位置的權限,就是怕位置信息上傳等等。
在API 23中,權限滿足的標准流程:

但這裡有個問題,那就是在系統授權彈窗環節,提醒框會有個不再提示的復選框,如果用戶點擊不太提示,並拒絕授權,那麼再下次授權的時候,系統授權彈窗的提示框就不會在提示,所以我們很有必要需要自定義權限彈窗提示框,那麼流程圖就變成如下了。


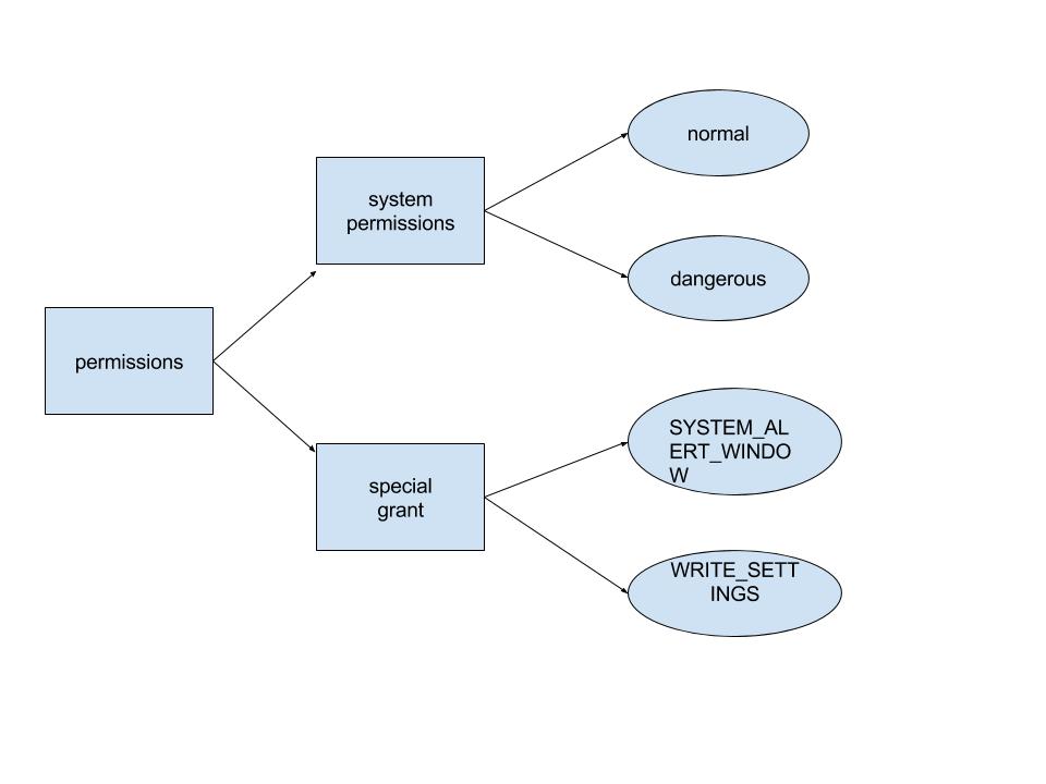
在圖中,我們可以看到整個權限裡,可以分為系統權限和特殊權限授權。系統權限中,又分為normal和dangerous類型。
normal:這個權限類型並不直接威脅到用戶的隱私,可以直接在manifest清單裡注冊,系統會幫我們默認授權的。
dangerous:這個可以直接給app訪問用戶一些敏感的數據,不僅需要在manifest清單裡注冊,同時在使用的時候,需要向系統請求授權。
值得注意一點,這裡有特殊權限授權的區別,分別是SYSTEM_ALERT_WINDOW 和 WRITE_SETTINGS,雖然這兩個權限也是屬於dangerous權限類型,但是這兩個授權請求方式和其他dangerous權限是不一樣的,需要特殊處理 。
normal列表:
dangerous列表:
當然,谷歌也是考慮到如果是以API 23之前的版本編譯的APP,在6.0的系統上運行,還是能兼容的。如果是23之前的版本編譯的APP,則權限模型走的是老的模式,也就是在一條龍的模式,在manifest清單注冊,系統會幫我們默認授權,並且也能運行。
但如果是以API 23的版本編譯的APP,那走的的必須是新的權限模型,在遇到dangerous權限的時候,必須進行授權的,如果沒有進行授權話,系統則會提示崩潰信息。所以,基於6.0系統的開發的程序, 在打開頁面的時候,必須要考慮這個頁面是否用到需要授權的權限,頁面檢測是否已經授權過了沒。
實現方式
第一步:檢測權限
// Assume thisActivity is the current activity
int permissionCheck = ContextCompat.checkSelfPermission(thisActivity,
Manifest.permission.WRITE_CALENDAR);
第二步:請求權限
// Here, thisActivity is the current activity
if (ContextCompat.checkSelfPermission(thisActivity,
Manifest.permission.READ_CONTACTS)
!= PackageManager.PERMISSION_GRANTED) {
// Should we show an explanation?
if (ActivityCompat.shouldShowRequestPermissionRationale(thisActivity,
Manifest.permission.READ_CONTACTS)) {
// Show an expanation to the user *asynchronously* -- don't block
// this thread waiting for the user's response! After the user
// sees the explanation, try again to request the permission.
} else {
// No explanation needed, we can request the permission.
ActivityCompat.requestPermissions(thisActivity,
new String[]{Manifest.permission.READ_CONTACTS},
MY_PERMISSIONS_REQUEST_READ_CONTACTS);
// MY_PERMISSIONS_REQUEST_READ_CONTACTS is an
// app-defined int constant. The callback method gets the
// result of the request.
}
}
第三步:處理權限請求結果
@Override
public void onRequestPermissionsResult(int requestCode,
String permissions[], int[] grantResults) {
switch (requestCode) {
case MY_PERMISSIONS_REQUEST_READ_CONTACTS: {
// If request is cancelled, the result arrays are empty.
if (grantResults.length > 0
&& grantResults[0] == PackageManager.PERMISSION_GRANTED) {
// permission was granted, yay! Do the
// contacts-related task you need to do.
} else {
// permission denied, boo! Disable the
// functionality that depends on this permission.
}
return;
}
// other 'case' lines to check for other
// permissions this app might request
}
}
其中要特別注意的是,如果是針對
“android.permission.SYSTEM_ALERT_WINDOW”
“android.permission.WRITE_SETTINGS”
這兩個權限,實現方式跟上 之前在工作中,碰到一種情況,如果是運行在6.0的版本上是需要走新的權限模型,如果是運行在老的版本上,則需要進行一個判斷,此時碰到一個問題是, 在谷歌官方推薦中,在判斷app運行的系統是否在Android M上時,它的判斷是如下: Build.VERSION.CODENAME.equals(“MNC”); 可是在我實際適配中,發現這句卻無效的,就改用Build.VERSION.SDK_INT >= 23。的,需要另外特殊處理。
針對SYSTEM_ALERT_WINDOW權限,需要向系統發送一個 ACTION_MANAGE_OVERLAY_PERMISSION .這樣一個動作,同時可以用 Settings.canDrawOverlays() 方法進行判斷之前是否已經授權過了。
針對WRITE_SETTINGS權限,需要向系統發送一個 ACTION_MANAGE_WRITE_SETTINGS 這樣一個動作,同時可以用 Settings.System.canWrite() . 方法進行判斷之前是否已經授權過了。
具體代碼:
Intent intent = new Intent(android.provider.Settings.ACTION_MANAGE_WRITE_SETTINGS);
intent.setData(Uri.parse("package:" + getPackageName()));
intent.addFlags(Intent.FLAG_ACTIVITY_NEW_TASK);
startActivity(intent);
之前在工作中,碰到一種情況,如果是運行在6.0的版本上是需要走新的權限模型,如果是運行在老的版本上,則需要進行一個判斷,此時碰到一個問題是,在谷歌官方推薦中,在判斷app運行的系統是否在Android M上時,它的判斷是如下: Build.VERSION.CODENAME.equals(“MNC”); 可是在我實際適配中,發現這句卻無效的,就改用Build.VERSION.SDK_INT >= 23。

有個具體demo: https://github.com/SpikeKing/wcl-permission-demo
流程圖: http://blog.csdn.net/caroline_wendy/article/details/50587230
Android傳感器編程實例源碼
一、前言 我很喜歡電腦,可是筆記本還是太大,筆記本電腦再小還是要弄個小包背起來的,智能手機則不同,它完全就是一個手機,可以隨意裝在一個口袋裡隨身攜帶。因此我在20
Android Framework層JNI的使用淺析
JNI技術對於多java開發的朋友相信並不陌生,即(java native interface),本地調用接口,主要功能有以下兩點: 1、java層調用C/C++
Android左右滑動效果的代碼實現
我們經常會在Android應用中看到左右滑動的效果,那麼這種左右滑動效果是如何實現的呢?本文通過對Android代碼的講解,來分析Android中左右滑動效果的代
Android 中 XML 數據解析詳解
XML初步 今天我們來學習另一種非常重要的數據交換格式-XML。XML(Extensible Markup Language的縮寫,意為可擴展的標記語言),它是一