編輯:關於Android編程
信息的發送,對於Mms應用程序來講主要就是在信息數據庫中創建並維護一條信息記錄,真正的發送過程交由底層(Frameworks層)函數來處理。
總體的來講,當信息創建完成後,對於信息通常有三個去處,一個是放棄這個信息,也就是用戶不想要此信息,一旦選擇,信息將不會被保存;第二個去處就是保存為草稿;最後一個去處就是發送此信息。
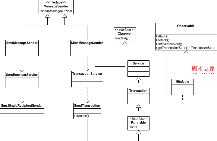
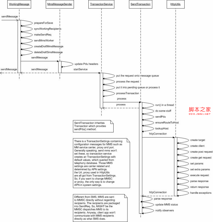
當點擊了發送後,UI層暫不會有變化,UI層要監聽負責發送的各個類的回調信息和數據庫的變化信息來更新UI。信息發送的第一站是WorkingMessage,它會先處理一下信息的相關內容,比如刷新收信人(Sync Recipients)以保證都是合法收信人,把附件(Slideshow)轉成可發送的彩信附件Pdu(SendReq),makeSendReq。然後針對,不同的信息類型(短信,彩信)調用不同的處理類來處理。處理的流程也比較類似,都是先把消息放到一個隊列中,然後啟動相應的Service來處理。Service會維護信息隊列,然後處理每個信息。短信是由Frameworks中的SmsManager發送出去,而彩信是通過Http協議發送。
在交由SmsMessageSender處理之前,WorkingMessage會回調UI一次,以讓UI刷新收信人編輯框和信息文本輸入框。
SmsMessageSender的主要任務就是,把信息進行按收信人拆分,也就是說,短信是要給每個收信人都發一封,雖然你可能只編輯一個短信,但是當收信人不只一個時,就變成了多條短信,就要發出多條短信,要給每一個收信人都發一封短信。因此,SmsMessageSender的第一個任務就是分析收信人地址,得到收信人的個數,然後把信息按每個收信人都放入待發送的隊列中。這樣就得到了一個短信發送隊列,短信的數目就是收信人的個數。事實上,SmsMessageSender的工作僅此而已,當把信息都放入發送隊列後也就是寫進數據庫,然後信息的狀態是正在發送中,它會發送Intent喚起SmsReceiverService來處理隊列,它的工作就完成了,sendMessage()也就此返回。SmsMessageSender的sendMessage()返回後,WorkingMessage會再次回調UI的接口,因為此時短信已被寫入數據庫,所以UI會刷新信息列表,顯示剛剛的短信,這時的狀態應該是正在發送中,因為是從待發送隊列中拿到的。從這以後,發送流程的類不會再直接與UI進行通信,發送服務SmsReceiverService等會直接更新數據庫中短信的狀態,而UI會監聽數據庫的變化,一旦信息數據發生變化,UI就會刷新列表中的消息,更新狀態,比如將發送中變成已發送,或是標明發送失敗等,而這些狀態都是發送服務在更新。
SmsReceiverService,不要被其名字虎住,它並不只負責接收信息,它是短信(SMS)處理的Service,負責短信的發送和接收,在得到發送短信息指令(ACTION_SEND_MESSAGE)後會從隊列中讀出第一個短信,然後創建SmsSingleRecipientSender對象,傳入收信人地址,消息內容,所屬的threadid和短信的Uri,並調用其sendMessage()發送這個短信。
SmsSingleRecipientSender會調用SmsManager的方法divideMessage()來把短信分成適合發送的幾個部分,因為可能信息過長,不能一次發送完成,所以就需要分成幾部分來分次發送。同時會把消息移動到Outbox。然後會針對分割的每一部分都會創建二個PendingIntent,這二個PendingIntent都是給底層用的,一個用於當短信被發送出去時廣播出來,另一個是在短信已被收信人接收到時廣播出來。所以二個廣播的作用是,一個可用於標識短信已發送,另一個則可以作為送達的通知。最後調用SmsManager.sendMultipartTextMessage交由底層來發送短信。
SmsReceiverService並不是自己去監聽SEND_MESSAGE_ACTION和MESSAGE_SENT_ACTION的,而是由SmsReceiver來監聽這二個廣播事件,然後通過StartService再把這二個事件傳送給SmsReceiverService進行處理。
信息已發送廣播和信息已送達廣播分別由SmsReceiverService監聽和MessageStatusReceiver。它們收到廣播後,會從Intent中取得詳細的發送和送達狀態,然後更新數據庫中信息的狀態(status),UI當發現數據庫變化後,就會更新UI。
至此,一個短信發送完成。

MmsMessageSender先從數據庫中讀出彩信發送的Pdu—SendReq,Google的內置包com.google.android.mms.*;裡面封裝了所有操作Pdu的方法,包括把Pdu寫入數據庫(PduPersister.persist()),從數據庫中讀取生成Pdu(PduPersister.load())。然後根據當前彩信的配置和其他信息對SendReq進行更新,比如設置Expiration,Priority,Date和Size等,把彩信移到Outbox,然後啟動TransactionService來處理彩信。sendMessage()就此返回。WorkingMessage會再次回調UI的接口,因為此時彩信已被在數據庫中,所以UI會刷新信息列表,顯示剛剛的彩信,這時的狀態應該是正在發送中。
TransactionService,與短信的SmsReceiverService類似,是負責處理彩信的服務,可以發送,接收等。對於TransactionService來講,所有的需要處理的流程,無論是發送還是接收,都是一個Transaction。它內部有二個隊列,一個是當前正在處理(processing)的Transaction,一個是待處理(pending)的Transaction。它維護這二個隊列,並檢查網絡的連接,打開彩信網絡連接,准備和檢查環境,然後從待處理的隊列中取出第一個,放入正在處理的隊列中,並處理這個Transaction,也就是調用Transaction.process()。
發送彩信是一個SendTransaction,它的process()方法負責發送彩信,它會創建一個獨立的線程來做,因此不會阻塞TransactionService,處理服務就可以再處理其他的Transaction。它會先從數據庫中取出彩信Pdu,M-Send.req,(SendReq),更新一些字段,比如date,然後調用其父類Transaction.java中的方法sendPdu來把SendReq發送出去,sendPdu()會返回發送的結果(send confirmation)。Transaction.sendPdu()會先設置好網路,然後直接調用HttpUtils中的httpConnection()方法,用HTTP把彩信發送出去,同時取得返回消息(Response)給SendTransaction。SendTransaction會檢查發送結果,返回結果(Send Confirmation),分析狀態並更新至數據庫(比如發送失敗或發送成功)。UI會監聽到狀態變化,並更新信息列表。
到此,一個彩信發送完成。
前面有提到過TransactionSettings,它是對於一個處理流程的相關配置信息,裡面含有MMSC(Multimedia Message Service Center),Proxy和ProxyPort。這些信息,特別對於發送和接收來說是十分重要的。因為對於手機的信息,並不是手機直接把信息發送到接收人的手機上,而是直接發給服務中心,後面就是由服務中心再把信息發送給對應的接收人的手機上。對於彩信也是這樣,HttpUtils通過HTTP協議把彩信發送給MMSC,它是一個URL地址,之後對於發送方來講,彩信就發送完了,彩信服務中心(MMSC)會處理接下來的發送過程,服務中心是與手機運營相關的,它由運營商來提供。對於Mms發送彩信,是不會特意指定TransactionSettings的,也就是說它不會指定MMSC和Proxy,那麼TransactionService就會用系統默認的MMSC,Proxy作為TranscationSetting,MMSC,Proxy和ProxyPort需要從Telephony數據庫中查詢出來,它們是與具體手機的APN設置和具體的運營商相關。所以,這裡如果想要改變彩信的配置信息,只能更改APN系統設置來完成。
而短信的發送就不涉及SMSC(短信服務中心),因為Frameworks中的工具已經封裝好了SmsManager提供了幾個發送短信的方法,可能它會去處理SMSC相關的東西。

總結,可以看出數據庫在信息的發送過程中扮演了重要的角色,當信息離開編輯器後就馬上寫入了數據庫,發送過程中的各個類都是先從數據庫中加載信息,然後做相應處理,然後寫回數據庫或是更新狀態,然後再交由下一個流程來處理。而所謂的Pending Message Queue其實沒有相應的數據結構,它們都是數據庫中的信息且狀態是待發送而已。所以信息離開編輯器後就被寫入了數據庫,只不過狀態一直在改變,從發送中到已發送,或發送失敗,或如果Telephony服務不可用會仍處在待發送,但對於UI頁面來講可能沒有那麼多狀態,它可能只顯示發送中,已發送和發送失敗。
Android如何在初始化的時候獲取加載的布局的寬高
在自定義ListView中,需要將下拉刷新的View在初始化的時候設置padding隱藏起來,這時就要在初始化的時候獲得要加載的布局View的高度。 private V
Android 攜程動態加載框架的打包流程分析
最近攜程開源了一套動態加載的框架,總的來說,該框架和OpenAtlas還是有一定的相似之處的,比如資源的分區。此外該框架也支持熱修復。個人覺得該框架中攜程做的比較多的應該
從零開始學android(數據存儲(2)Internal Storage內部存儲.三十六.)
Call openFileOutput() with the name of the file and the operating mode. This return
微信公眾平台手機版怎麼用 有什麼功能
微信團隊推送了一條消息,大家期待已久的微信公眾平台手機版正式上線,當然目前還僅限HTML5的操作,暫無客戶端下載。那麼對於要運營微信公眾號的人來說,這個微信