編輯:關於Android編程
Android四大基本組件分別是Activity,Service服務,Content Provider內容提供者,BroadcastReceiver廣播接收器。
Activity :
應用程序中,一個Activity通常就是一個單獨的屏幕,它上面可以顯示一些控件也可以監聽並處理用戶的事件做出響應。
Activity之間通過Intent進行通信。在Intent 的描述結構中,有兩個最重要的部分:動作和動作對應的數據。
BroadcastReceive廣播接收器:
你的應用可以使用它對外部事件進行過濾只對感興趣的外部事件(如當電話呼入時,或者數據網絡可用時)進行接收並做出響應。廣播接收器沒有用戶界面。然而,它們可以啟動一個activity或serice 來響應它們收到的信息,或者用NotificationManager 來通知用戶。通知可以用很多種方式來吸引用戶的注意力──閃動背燈、震動、播放聲音等。一般來說是在狀態欄上放一個持久的圖標,用戶可以打開它並獲取消息。
廣播類型:
普通廣播,通過Context.sendBroadcast(Intent myIntent)發送的
有序廣播,通過Context.sendOrderedBroadcast(intent, receiverPermission)發送的,該方法第2個參數決定該廣播的級別,級別數值是在 -1000 到 1000 之間 , 值越大 , 發送的優先級越高;廣播接收者接收廣播時的級別級別(可通過intentfilter中的priority進行設置設為2147483647時優先級最高),同級別接收的先後是隨機的, 再到級別低的收到廣播,高級別的或同級別先接收到廣播的可以通過abortBroadcast()方法截斷廣播使其他的接收者無法收到該廣播,還有其他構造函數
異步廣播,通過Context.sendStickyBroadcast(Intent myIntent)發送的,還有sendStickyOrderedBroadcast(intent, resultReceiver, scheduler, initialCode, initialData, initialExtras)方法,該方法具有有序廣播的特性也有異步廣播的特性;發送異步廣播要:
注意:發送廣播時的intent參數與Contex.startActivity()啟動起來的Intent不同,前者可以被多個訂閱它的廣播接收器調用,後者只能被一個(Activity或service)調用
監聽廣播Intent步驟:
1> 寫一個繼承BroadCastReceiver的類,重寫onReceive()方法,廣播接收器僅在它執行這個方法時處於活躍狀態。當onReceive()返回後,它即為失活狀態,注意:為了保證用戶交互過程的流暢,一些費時的操作要放到線程裡,如類名SMSBroadcastReceiver
2> 注冊該廣播接收者,注冊有兩種方法程序動態注冊和AndroidManifest文件中進行靜態注冊(可理解為系統中注冊)如下:
靜態注冊,注冊的廣播,下面的priority表示接收廣播的級別"2147483647"為最高優先級
動態注冊,一般在Activity可交互時onResume()內注冊BroadcastReceiver
IntentFilter intentFilter=new IntentFilter("android.provider.Telephony.SMS_RECEIVED");
registerReceiver(mBatteryInfoReceiver ,intentFilter);
//反注冊
unregisterReceiver(receiver);
注意:
1.生命周期只有十秒左右,如果在 onReceive() 內做超過十秒內的事情,就會報ANR(Application No Response) 程序無響應的錯誤信息,如果需要完成一項比較耗時的工作 , 應該通過發送 Intent 給 Service, 由Service 來完成 . 這裡不能使用子線程來解決 , 因為 BroadcastReceiver 的生命周期很短 , 子線程可能還沒有結束BroadcastReceiver 就先結束了 .BroadcastReceiver 一旦結束 , 此時 BroadcastReceiver 的所在進程很容易在系統需要內存時被優先殺死 , 因為它屬於空進程 ( 沒有任何活動組件的進程 ). 如果它的宿主進程被殺死 , 那麼正在工作的子線程也會被殺死 . 所以采用子線程來解決是不可靠的
2. 動態注冊廣播接收器還有一個特點,就是當用來注冊的Activity關掉後,廣播也就失效了。靜態注冊無需擔憂廣播接收器是否被關閉,只要設備是開啟狀態,廣播接收器也是打開著的。也就是說哪怕app本身未啟動,該app訂閱的廣播在觸發時也會對它起作用
系統常見廣播Intent,如開機啟動、電池電量變化、時間改變等廣播
Service服務:
一個Service 是一段長生命周期的,沒有用戶界面的程序,可以用來開發如監控類程序。
比較好的一個例子就是一個正在從播放列表中播放歌曲的媒體播放器。在一個媒體播放器的應用中,應該會有多個activity,讓使用者可以選擇歌曲並播放歌曲。然而,音樂重放這個功能並沒有對應的activity,因為使用者當然會認為在導航到其它屏幕時音樂應該還在播放的。在這個例子中,媒體播放器這個activity 會使用Context.startService()來啟動一個service,從而可以在後台保持音樂的播放。同時,系統也將保持這個service 一直執行,直到這個service 運行結束。另外,我們還可以通過使用Context.bindService()方法,連接到一個service 上(如果這個service 還沒有運行將啟動它)。當連接到一個service 之後,我們還可以service 提供的接口與它進行通訊。拿媒體播放器這個例子來說,我們還可以進行暫停、重播等操作。
Service使用步驟如下
1>繼承service類
2>AndroidManifast.xml配置清單文件中節點裡對服務進行配置
服務不能自己運行,需要通過Contex.startService()或Contex.bindService()啟動服務
通過startService()方法啟動的服務於調用者沒有關系,即使調用者關閉了,服務仍然運行想停止服務要調用Context.stopService(),此時系統會調用onDestory(),使用此方法啟動時,服務首次啟動系統先調用服務的onCreate()-->onStart(),如果服務已經啟動再次調用只會觸發onStart()方法
使用bindService()啟動的服務與調用者綁定,只要調用者關閉服務就終止,使用此方法啟動時,服務首次啟動系統先調用服務的onCreate()-->onBind(),如果服務已經啟動再次調用不會再觸發這2個方法,調用者退出時系統會調用服務的onUnbind()-->onDestory(),想主動解除綁定可使用Contex.unbindService(),系統依次調用onUnbind()-->onDestory();
Content Provider內容提供者 :
android平台提供了Content Provider使一個應用程序的指定數據集提供給其他應用程序。這些數據可以存儲在文件系統中、在一個SQLite數據庫、或以任何其他合理的方式,
其他應用可以通過ContentResolver類(見ContentProviderAccessApp例子)從該內容提供者中獲取或存入數據.(相當於在應用外包了一層殼),
只有需要在多個應用程序間共享數據是才需要內容提供者。例如,通訊錄數據被多個應用程序使用,且必須存儲在一個內容提供者中
它的好處:統一數據訪問方式。
使用Content Provider對外共享數據的步驟
1>繼承ContentProvider類並根據需求重寫以下方法:
public boolean onCreate();//處理初始化操作
/**
* 插入數據到內容提供者(允許其他應用向你的應用中插入數據時重寫)
* @param uri
* @param initialValues 插入的數據
* @return
*/
public Uri insert(Uri uri, ContentValues initialValues);
/**
* 從內容提供者中刪除數據(允許其他應用刪除你應用的數據時重寫)
* @param uri
* @param selection 條件語句
* @param selectionArgs 參數
* @return
*/
public int delete(Uri uri, String selection, String[] selectionArgs);
/**
* 更新內容提供者已存在的數據(允許其他應用更新你應用的數據時重寫)
* @param uri
* @param values 更新的數據
* @param selection 條件語句
* @param selectionArgs 參數
* @return
*/
public int update(Uri uri, ContentValues values, String selection,
String[] selectionArgs);
/**
* 返回數據給調用者(允許其他應用從你的應用中獲取數據時重寫)
* @param uri
* @param projection 列名
* @param selection 條件語句
* @param selectionArgs 參數
* @param sortOrder 排序
* @return
*/
public Cursor query(Uri uri, String[] projection, String selection,
String[] selectionArgs, String sortOrder) ;
/**
* 用於返回當前Uri所代表數據的MIME類型
* 如果操作的數據為集合類型(多條數據),那麼返回的類型字符串應該為vnd.android.cursor.dir/開頭
* 例如要得到所有person記錄的Uri為content://com.bravestarr.provider.personprovider/person,
* 那麼返回的MIME類型字符串應該為"vnd.android.cursor.dir/person"
* 如果操作的數據為單一數據,那麼返回的類型字符串應該為vnd.android.cursor.item/開頭
* 例如要得到id為10的person記錄的Uri為content://com.bravestarr.provider.personprovider/person/10,
* 那麼返回的MIME類型字符串應該為"vnd.android.cursor.item/person"
* @param uri
*/
public String getType(Uri uri)
這些方法中的Uri參數,得到後需要進行解析然後做對應處理,Uri表示要操作的數據,包含兩部分信息:
1.需要操作的contentprovider
2.對contentprovider中的什麼數據進行操作,一個Uri格式:結構頭://authorities(域名)/路徑(要操作的數據,根據業務而定)
content://com.bravestarr.provider.personprovider/person/10
說明:contentprovider的結構頭已經由android規定為content://
authorities用於唯一標識這個contentprovider程序,外部調用者可以根據這個找到他
路徑表示我們要操作的數據,路徑的構建根據業務而定.路徑格式如下:
要操作person表行號為10的記錄,可以這樣構建/person/10
要操作person表的所有記錄,可以這樣構建/person
2>在AndroidManifest.xml中使用
...
關於四大基本組件的一個總結:
> 4大組件的注冊
4大基本組件都需要注冊才能使用,每個Activity、service、Content Provider內容提供者都需要在AndroidManifest文件中進行配置AndroidManifest文件中未進行聲明的activity、服務以及內容提供者將不為系統所見,從而也就不可用,而BroadcastReceive廣播接收者的注冊分靜態注冊(在AndroidManifest文件中進行配置)和通過代碼動態創建並以調用Context.registerReceiver()的方式注冊至系統。需要注意的是在AndroidManifest文件中進行配置的廣播接收者會隨系統的啟動而一直處於活躍狀態,只要接收到感興趣的廣播就會觸發(即使程序未運行)
AndroidManifest文件中進行注冊格式如下:
元素的name 屬性指定了實現了這個activity 的Activity 的子類。icon 和label 屬性指向了包含展示給用戶的此activity 的圖標和標簽的資源文件。
2> 4大組件的激活
? 容提供者的激活:當接收到ContentResolver 發出的請求後,內容提供者被激活。而其它三種組件──activity、服務和廣播接收器被一種叫做intent 的異步消息所激活
? Activity的激活通過傳遞一個Intent 對象至Context.startActivity()或Activity.startActivityForResult()以載入(或指定新工作給)一個activity。相應的activity 可以通過調用getIntent() 方法來查看激活它的intent。如果它期望它所啟動的那個activity 返回一個結果,它會以調用startActivityForResult()來取代startActivity()。比如說,如果它啟動了另外一個Activity 以使用戶挑選一張照片,它也許想知道哪張照片被選中了。結果將會被封裝在一個Intent 對象中,並傳遞給發出調用的activity 的onActivityResult() 方法。
? 服務的激活可以通過傳遞一個Intent 對象至Context.startService()或Context.bindService()前者Android 調用服務的onStart()方法並將Intent 對象傳遞給它,後者Android 調用服務的onBind()方法將這個Intent 對象傳遞給它
? 發送廣播可以通過傳遞一個Intent 對象至給Context.sendBroadcast() 、
Context.sendOrderedBroadcast()或Context.sendStickyBroadcast()Android 會調用所有對此廣播有興趣的廣播接收器的onReceive()方法,將intent 傳遞給它們
3> 四大組件的關閉
內容提供者僅在響應ContentResolver 提出請求的時候激活。而一個廣播接收器僅在響應廣播信息的時候激活。所以,沒有必要去顯式的關閉這些組件。
Activity關閉:可以通過調用它的finish()方法來關閉一個activity
服務關閉:對於通過startService()方法啟動的服務要調用Context.stopService()方法關閉服務,使用bindService()方法啟動的服務要調用Contex.unbindService ()方法關閉服務
二:四大組件的生命周期
介紹生命周期之前,先提一下任務的概念
任務其實就是activity 的棧它由一個或多個Activity組成的共同完成一個完整的用戶體驗, 換句話說任務就是” 應用程序” (可以是一個也可以是多個,比如假設你想讓用戶看到某個地方的街道地圖。而已經存在一個具有此功能的activity 了,那麼你的activity 所需要做的工作就是把請求信息放到一個Intent 對象裡面,並把它傳遞給startActivity()。於是地圖浏覽器就會顯示那個地圖。而當用戶按下BACK 鍵的時候,你的activity 又會再一次的顯示在屏幕上,此時任務是由2個應用程序中的相關activity組成的)棧底的是啟動整個任務的Activity,棧頂的是當前運行的用戶可以交互的Activity,當一個activity 啟動另外一個的時候,新的activity 就被壓入棧,並成為當前運行的activity。而前一個activity 仍保持在棧之中。當用戶按下BACK 鍵的時候,當前activity 出棧,而前一個恢復為當前運行的activity。棧中保存的其實是對象,棧中的Activity 永遠不會重排,只會壓入或彈出,所以如果發生了諸如需要多個地圖浏覽器的情況,就會使得一個任務中出現多個同一Activity 子類的實例同時存在。
任務中的所有activity 是作為一個整體進行移動的。整個的任務(即activity 棧)可以移到前台,或退至後台。舉個例子說,比如當前任務在棧中存有四個activity──三個在當前activity 之下。當用戶按下HOME 鍵的時候,回到了應用程序加載器,然後選擇了一個新的應用程序(也就是一個新任務)。則當前任務遁入後台,而新任務的根activity 顯示出來。然後,過了一小會兒,用戶再次回到了應用程序加載器而又選擇了前一個應用程序(上一個任務)。於是那個任務,帶著它棧中所有的四個activity,再一次的到了前台。當用戶按下BACK 鍵的時候,屏幕不會顯示出用戶剛才離開的activity(上一個任務的根
activity)。取而代之,當前任務的棧中最上面的activity 被彈出,而同一任務中的上一個activity 顯示了出來。
Activity棧:先進後出規則

Android系統是一個多任務(Multi-Task)的操作系統,可以在用手機聽音樂的同時,也執行其他多個程序。每多執行一個應用程序,就會多耗費一些系統內存,當同時執行的程序過多,或是關閉的程序沒有正確釋放掉內存,系統就會覺得越來越慢,甚至不穩定。
為了解決這個問題, Android 引入了一個新的機制-- 生命周期(Life Cycle)。
Android 應用程序的生命周期是由Android 框架進行管理,而不是由應用程序直接控
制。通常,每一個應用程序(入口一般會是一個Activity 的onCreate 方法),都會產生
一個進程(Process)。當系統內存即將不足的時候,會依照優先級自動進行進程(process)的回收。不管是使用者或開發者, 都無法確定的應用程序何時會被回收。所以為了很好的防止數據丟失和其他問題,了解生命周期很重要。
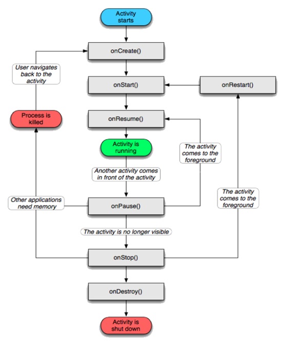
Activity生命周期:

圖3.1activity生命周期圖
Activity整個生命周期的4種狀態、7個重要方法和3個嵌套循環
1>四種狀態
1.活動(Active/Running)狀態
當Activity運行在屏幕前台(處於當前任務活動棧的最上面),此時它獲取了焦點能響應用戶的操作,屬於運行狀態,同一個時刻只會有一個Activity 處於活動(Active)或運行(Running)狀態
2.暫停(Paused)狀態
當Activity失去焦點但仍對用戶可見(如在它之上有另一個透明的Activity或Toast、AlertDialog等彈出窗口時)它處於暫停狀態。暫停的Activity仍然是存活狀態(它保留著所有的狀態和成員信息並保持和窗口管理器的連接),但是當系統內存極小時可以被系統殺掉
3.停止(Stopped)狀態
完全被另一個Activity遮擋時處於停止狀態,它仍然保留著所有的狀態和成員信息。只是對用戶不可見,當其他地方需要內存時它往往被系統殺掉
4.非活動(Dead)狀態
Activity 尚未被啟動、已經被手動終止,或已經被系統回收時處於非活動的狀態,要手動終止Activity,可以在程序中調用"finish"方法。
如果是(按根據內存不足時的回收規則)被系統回收,可能是因為內存不足了
內存不足時,Dalvak 虛擬機會根據其內存回收規則來回收內存:
1. 先回收與其他Activity 或Service/Intent Receiver 無關的進程(即優先回收獨
立的Activity)因此建議,我們的一些(耗時)後台操作,最好是作成Service的形式
2.不可見(處於Stopped狀態的)Activity
3.Service進程(除非真的沒有內存可用時會被銷毀)
4.非活動的可見的(Paused狀態的)Activity
5.當前正在運行(Active/Running狀態的)Activity
2>7個重要方法,當Activity從一種狀態進入另一狀態時系統會自動調用下面相應的方
法來通知用戶這種變化
當Activity第一次被實例化的時候系統會調用,
整個生命周期只調用1次這個方法
通常用於初始化設置: 1、為Activity設置所要使用的布局文件2、為按鈕綁定監聽器等靜態的設置操作
onCreate(Bundle savedInstanceState);
當Activity可見未獲得用戶焦點不能交互時系統會調用
onStart();
當Activity已經停止然後重新被啟動時系統會調用
onRestart();
當Activity可見且獲得用戶焦點能交互時系統會調用
onResume();
當系統啟動另外一個新的Activity時,在新Activity啟動之前被系統調用保存現有的Activity中的持久數據、停止動畫等,這個實現方法必須非常快。當系統而不是用戶自己出於回收內存時,關閉了activity 之後。用戶會期望當他再次回到這個activity 的時候,它仍保持著上次離開時的樣子。此時用到了onSaveInstanceState(),方法onSaveInstanceState()用來保存Activity被殺之前的狀態,在onPause()之前被觸發,當系統為了節省內存銷毀了Activity(用戶本不想銷毀)時就需要重寫這個方法了,當此Activity再次被實例化時會通過onCreate(Bundle savedInstanceState)將已經保存的臨時狀態數據傳入因為onSaveInstanceState()方法不總是被調用,觸發條件為(按下HOME鍵,按下電源按鍵關閉屏幕,橫豎屏切換情況下),你應該僅重寫onSaveInstanceState()來記錄activity的臨時狀態,而不是持久的數據。應該使用onPause()來存儲持久數據。
onPause();
當Activity被新的Activity完全覆蓋不可見時被系統調用
onStop();
當Activity(用戶調用finish()或系統由於內存不足)被系統銷毀殺掉時系統調用,(整個生命周期只調用1次)用來釋放onCreate ()方法中創建的資源,如結束線程等
onDestroy();
3>3個嵌套循環
1.Activity完整的生命周期:從第一次調用onCreate()開始直到調用onDestroy()結束
2.Activity的可視生命周期:從調用onStart()到相應的調用onStop()
在這兩個方法之間,可以保持顯示Activity所需要的資源。如在onStart()中注冊一個廣播接收者監聽影響你的UI的改變,在onStop() 中注銷。
3.Activity的前台生命周期:從調用onResume()到相應的調用onPause()。
舉例說明:
例1:有3個Acitivity,分別用One,Two(透明的),Three表示,One是應用啟動時的主Activity
啟動第一個界面Activity One時,它的次序是
onCreate (ONE) - onStart (ONE) - onResume(ONE)
點"打開透明Activity"按鈕時,這時走的次序是
onPause(ONE) - onCreate(TWO) - onStart(TWO) - onResume(TWO)
再點back回到第一個界面,Two會被殺這時走的次序是
onPause(TWO) - onActivityResult(ONE) - onResume(ONE) - onStop(TWO) - onDestroy(TWO)
點"打開全屏Activity"按鈕時,這時走的次序是
onPause(ONE) - onCreate(Three) - onStart(Three) - onResume(Three) - onStop(ONE)
再點back回到第一個界面,Three會被殺這時走的次序是
onPause(Three) - onActivityResult(ONE) - onRestart(ONE) - onStart(ONE)- onResume(ONE) - onStop(Three) - onDestroy(Three)
再點back退出應用時,它的次序是
onPause(ONE) - onStop(ONE) - onDestroy(ONE)
例2:橫豎屏切換時候Activity的生命周期
他切換時具體的生命周期是怎麼樣的:
1、新建一個Activity,並把各個生命周期打印出來
2、運行Activity,得到如下信息
onCreate-->
onStart-->
onResume-->
3、按crtl+f12切換成橫屏時
onSaveInstanceState-->
onPause-->
onStop-->
onDestroy-->
onCreate-->
onStart-->
onRestoreInstanceState-->
onResume-->
4、再按crtl+f12切換成豎屏時,發現打印了兩次相同的log
onSaveInstanceState-->
onPause-->
onStop-->
onDestroy-->
onCreate-->
onStart-->
onRestoreInstanceState-->
onResume-->
onSaveInstanceState-->
onPause-->
onStop-->
onDestroy-->
onCreate-->
onStart-->
onRestoreInstanceState-->
onResume-->
5、修改AndroidManifest.xml,把該Activity添加android:configChanges="orientation",執行步驟3
onSaveInstanceState-->
onPause-->
onStop-->
onDestroy-->
onCreate-->
onStart-->
onRestoreInstanceState-->
onResume-->
6、再執行步驟4,發現不會再打印相同信息,但多打印了一行onConfigChanged
onSaveInstanceState-->
onPause-->
onStop-->
onDestroy-->
onCreate-->
onStart-->
onRestoreInstanceState-->
onResume-->
onConfigurationChanged-->
7、把步驟5的android:configChanges="orientation" 改成 android:configChanges="orientation|keyboardHidden",執行步驟3,就只打印onConfigChanged
onConfigurationChanged-->
8、執行步驟4
onConfigurationChanged-->
onConfigurationChanged-->
總結:
1、不設置Activity的android:configChanges時,切屏會重新調用各個生命周期,切橫屏時會執行一次,切豎屏時會執行兩次
2、設置Activity的android:configChanges="orientation"時,切屏還是會重新調用各個生命周期,切橫、豎屏時只會執行一次
3、設置Activity的android:configChanges="orientation|keyboardHidden"時,切屏不會重新調用各個生命周期,只會執行onConfigurationChanged方法
總結一下整個Activity的生命周期
補充一點,當前Activity產生事件彈出Toast和AlertDialog的時候Activity的生命周期不會有改變
Activity運行時按下HOME鍵(跟被完全覆蓋是一樣的):onSaveInstanceState --> onPause --> onStop,再次進入激活狀態時:onRestart -->onStart--->onResume
BroadcastReceive廣播接收器生命周期:
生命周期只有十秒左右,如果在 onReceive() 內做超過十秒內的事情,就會報ANR(Application No Response) 程序無響應的錯誤信息
它的生命周期為從回調onReceive()方法開始到該方法返回結果後結束
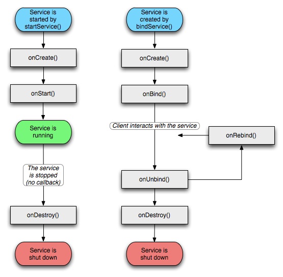
Service服務生命周期:

圖3.2service生命周期圖
Service完整的生命周期:從調用onCreate()開始直到調用onDestroy()結束
Service有兩種使用方法:
1>以調用Context.startService()啟動,而以調用Context.stopService()結束
2>以調用Context.bindService()方法建立,以調用Context.unbindService()關閉
service重要的生命周期方法
當用戶調用startService ()或bindService()時,Service第一次被實例化的時候系統會調用,整個生命周期只調用1次這個方法,通常用於初始化設置。注意:多次調用startService()或bindService()方法不會多次觸發onCreate()方法
void onCreate()
當用戶調用stopService()或unbindService()來停止服務時被系統調用,(整個生命周期只調用1次)用來釋放onCreate()方法中創建的資源
void onDestroy()
通過startService()方法啟動的服務
初始化結束後系統會調用該方法,用於處理傳遞給startService()的Intent對象。如音樂服務會打開Intent 來探明將要播放哪首音樂,並開始播放。注意:多次調用startService()方法會多次觸發onStart()方法
void onStart(Intent intent)
通過bindService ()方法啟動的服務
初始化結束後系統會調用該方法,用來綁定傳遞給bindService 的Intent 的對象。注意:多次調用bindService()時,如果該服務已啟動則不會再觸發此方法
IBinder onBind(Intent intent)
用戶調用unbindService()時系統調用此方法,Intent 對象同樣傳遞給該方法
boolean onUnbind(Intent intent)
如果有新的客戶端連接至該服務,只有當舊的調用onUnbind()後,新的才會調用該方法
void onRebind(Intent intent)
補充:onCreate(Bundle savedInstanceState)與onSaveInstanceState(Bundle savedInstanceState)配合使用,見如下代碼,達到顯示activity被系統殺死前的狀態
@Override
public void onCreate(Bundle savedInstanceState) {
super.onCreate(savedInstanceState);
if (null != savedInstanceState) {
String _userid = savedInstanceState.getString("StrUserId");
String _uid = savedInstanceState.getString("StrUid");
String _serverid = savedInstanceState.getString("StrServerId");
String _servername = savedInstanceState.getString("StrServerName");
int _rate = savedInstanceState.getInt("StrRate");
//updateUserId(_userid);
//updateUId(_uid);
//updateServerId(_serverid);
//updateUserServer(_servername);
//updateRate(_rate);
}
}
@Override
protected void onSaveInstanceState(Bundle savedInstanceState) {
super.onSaveInstanceState(savedInstanceState);
savedInstanceState.putString("StrUserId", getUserId());
savedInstanceState.putString("StrUid", getUId());
savedInstanceState.putString("StrServerId", getServerId());
savedInstanceState.putString("StrServerName", getServerName());
savedInstanceState.putInt("StrRate", getRate());
}
引發activity摧毀和重建的其他情形
除了系統處於內存不足的原因會摧毀activity之外, 某些系統設置的改變也會導致activity的摧毀和重建. 例如改變屏幕方向(見上例), 改變設備語言設定, 鍵盤彈出等.
@Override
public void onCreate(Bundle savedInstanceState) {
super.onCreate(savedInstanceState);
if (null != savedInstanceState) {
String _userid = savedInstanceState.getString("StrUserId");
String _uid = savedInstanceState.getString("StrUid");
String _serverid = savedInstanceState.getString("StrServerId");
String _servername = savedInstanceState.getString("StrServerName");
int _rate = savedInstanceState.getInt("StrRate");
//updateUserId(_userid);
//updateUId(_uid);
//updateServerId(_serverid);
//updateUserServer(_servername);
//updateRate(_rate);
}
}
@Override
protected void onSaveInstanceState(Bundle savedInstanceState) {
super.onSaveInstanceState(savedInstanceState);
savedInstanceState.putString("StrUserId", getUserId());
savedInstanceState.putString("StrUid", getUId());
savedInstanceState.putString("StrServerId", getServerId());
savedInstanceState.putString("StrServerName", getServerName());
savedInstanceState.putInt("StrRate", getRate());
}
引發activity摧毀和重建的其他情形
除了系統處於內存不足的原因會摧毀activity之外, 某些系統設置的改變也會導致activity的摧毀和重建. 例如改變屏幕方向(見上例), 改變設備語言設定, 鍵盤彈出等.
Android PopupWindow使用示例
示例效果如下: MainActivity.xml package sn.qdj.popupwindowdemo; import android.su
Android源碼解析——LruCache
我認為在寫涉及到數據結構或算法的實現類的源碼解析博客時,不應該急於講它的使用或馬上展開對源碼的解析,而是要先交待一下這個數據結構或算法的資料,了解它的設計,再從它的設計
(Android 基礎(六)) ActionBar
介紹Action Bar是一種新増的導航欄功能,在Android 3.0之後加入到系統的API當中,它標識了用戶當前操作界面的位置,並提供了額外的用戶動作、界面導航等功能
Android Studio Share Project On Github
在Android Studio上將項目導入Github上: Enable Version Control Integration... 2.選擇Git,點擊