編輯:關於Android編程
相信大家在做開發的過程中都寫過很多的javabean ,很多情況下 都是一個列表數據就是一個單獨的javabean,如果大家自己敲的話費時費力 還很容易敲錯。
今天給大家推薦一個插件 GsonFormat 這個插件就是可以讓我們直接將服務端返回的json轉化為實體類,Android studio和idea都有, eclipse我沒有試過。大家可以找找有沒有。
下載插件的過程我前面有一篇博客已經有詳細步驟 Android Studio插件之sexy editor(設置AS背景)大家 只需要將那篇博客中介紹的插件名稱換成GsonFormat
按照那個步驟下載好 插件。記得下載安裝好後要重啟哦。
下面我們介紹怎麼通過這個插件將服務端返回的json自動生成javabean
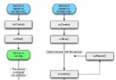
首先 我們要建一個空的java類,然後 在空白出點擊鼠標右鍵 選擇 Generate... 如果你已經成功安裝好插件會彈出下面這個框

選擇GsonFormat會彈出下面這個框

將服務端接返回的json 粘貼到這個裡面 點擊ok

粘貼完成後 點擊ok會彈出如下圖所示的選擇 字段界面

這個界面是讓你自己選擇 保留哪些字段,可能有的字段不需要 就把前面的對勾去掉就可以了。最後點擊ok,大功告成。
貼上json字符串和自動生成出的bean代碼.
json字符串
{"retval":"ok","reterr":"","retinfo":{"count":2,"groups":[{"groupid":1,"title":"\u65b0\u670b\u53cb","icon":"http:\/\/aliimg.yizhibo.tv\/online\/message\/2f\/74\/hi.png","type":"1","readcnt":67,"unread":2,"total":19,"update_time":"2016-04-05 09:11:09","lastest_content":{"type":2,"data":{"name":"16837286","nickname":"\u963f\u83b2","gender":"female","signature":"","vip":"0","logourl":"http:\/\/aliimg.yizhibo.tv\/online\/user\/2c\/17\/60ec3f44e8a0de9db1d87f1a59875ce1.jpg@100h_100w_90Q_0e_1c"}}},{"groupid":0,"title":"\u6613\u76f4\u64ad\u5c0f\u79d8\u4e66","icon":"http:\/\/aliimg.yizhibo.tv\/online\/message\/07\/fd\/Secretary.png","type":0,"readcnt":86,"unread":0,"total":86,"update_time":"2016-04-01 00:09:28","lastest_content":{"type":0,"data":{"text":"\u611a\u4eba\u8282\u6765\u4e34\u4e4b\u9645\uff0c\u5fc3\u4e2d\u7684\u5c0f\u6076\u9b54\u6b63\u5728\u9a9a\u52a8\u3002\u6613\u76f4\u64ad\u611a\u4eba\u8282\u65e0\u654c\u5927\u738b\u4e89\u9738\u96c6\u7ed3\u53f7\u4e5f\u501f\u52bf\u90aa\u6076\u5439\u54cd\uff01\u770b\u5404\u5927\u5bb6\u5982\u4f55\u5927\u65bd\u8ff7\u9b42\u9635\uff0c\u6597\u5fd7\u6597\u52c7\uff0c\u620e\u9a6c\u800c\u5f52\u3002\u201c\u611a\u4eba\u5927\u738b\u201d\u3001\u201c\u8303\u4e8c\u5927\u738b\u201d\u7a76\u7adf\u82b1\u843d\u8c01\u5bb6\u5462\uff1f\u54b1\u4eec\u62ed\u76ee\u4ee5\u5f85\uff01"}}}]}}
import java.util.List;
public class MessageGroupEntity {
/**
* retval : ok
* reterr :
* retinfo : {"count":2,"groups":[{"groupid":1,"title":"新朋友",
* "icon":"http://aliimg.yizhibo.tv/online/message/2f/74/hi.png","type":"1","readcnt":67,
* "unread":2,"total":19,"update_time":"2016-04-05 09:11:09","lastest_content":{"type":2,
* "data":{"name":"16837286","nickname":"阿蓮","gender":"female","signature":"","vip":"0",
* "logourl":"http://aliimg.yizhibo.tv/online/user/2c/17/60ec3f44e8a0de9db1d87f1a59875ce1.jpg@100h_100w_90Q_0e_1c"}}}
* ,{"groupid":0,"title":"易直播小秘書","icon":"http://aliimg.yizhibo.tv/online/message/07/fd/Secretary.png","type":0,"readcnt":86,
* "unread":0,"total":86,"update_time":"2016-04-01 00:09:28",
* "lastest_content":{"type":0,"data":{"text":"愚人節來臨之際,心中的小惡魔正在騷動。易直播愚人節無敵大王爭霸集結號也借勢邪惡吹響!
* 看各大家如何大施迷魂陣,斗志斗勇,戎馬而歸。\u201c愚人大王\u201d、\u201c范二大王\u201d究竟花落誰家呢?咱們拭目以待!"}}}]}
*/
private String retval;
private String reterr;
/**
* count : 2
* groups : [{"groupid":1,"title":"新朋友",
* "icon":"http://aliimg.yizhibo.tv/online/message/2f/74/hi.png","type":"1","readcnt":67,
* "unread":2,"total":19,"update_time":"2016-04-05 09:11:09",
* "lastest_content":{"type":2,"data":{"name":"16837286","nickname":"阿蓮","gender":"female",
* "signature":"","vip":"0","logourl":"http://aliimg.yizhibo.tv/online/user/2c/17/60ec3f44e8a0de9db1d87f1a59875ce1.jpg@100h_100w_90Q_0e_1c"}}},
* {"groupid":0,"title":"易直播小秘書","icon":"http://aliimg.yizhibo.tv/online/message/07/fd/Secretary.png",
* "type":0,"readcnt":86,"unread":0,"total":86,"update_time":"2016-04-01 00:09:28","lastest_content":
* {"type":0,"data":{"text":"愚人節來臨之際,心中的小惡魔正在騷動。易直播愚人節無敵大王爭霸集結號也借勢邪惡吹響!看各大家如何大施迷魂陣,斗志斗勇,戎馬而歸。
* \u201c愚人大王\u201d、\u201c范二大王\u201d究竟花落誰家呢?咱們拭目以待!"}}}]
*/
private RetinfoEntity retinfo;
public void setRetval(String retval) {
this.retval = retval;
}
public void setReterr(String reterr) {
this.reterr = reterr;
}
public void setRetinfo(RetinfoEntity retinfo) {
this.retinfo = retinfo;
}
public String getRetval() {
return retval;
}
public String getReterr() {
return reterr;
}
public RetinfoEntity getRetinfo() {
return retinfo;
}
public static class RetinfoEntity {
private int count;
/**
* groupid : 1
* title : 新朋友
* icon : http://aliimg.yizhibo.tv/online/message/2f/74/hi.png
* type : 1
* readcnt : 67
* unread : 2
* total : 19
* update_time : 2016-04-05 09:11:09
* lastest_content : {"type":2,"data":{"name":"16837286","nickname":"阿蓮","gender":"female","signature":"","vip":"0","logourl":"http://aliimg.yizhibo.tv/online/user/2c/17/60ec3f44e8a0de9db1d87f1a59875ce1.jpg@100h_100w_90Q_0e_1c"}}
*/
private List groups;
public void setCount(int count) {
this.count = count;
}
public void setGroups(List groups) {
this.groups = groups;
}
public int getCount() {
return count;
}
public List getGroups() {
return groups;
}
public static class GroupsEntity {
private int groupid;
private String title;
private String icon;
private String type;
private int readcnt;
private int unread;
private int total;
private String update_time;
/**
* type : 2
* data : {"name":"16837286","nickname":"阿蓮","gender":"female","signature":"","vip":"0","logourl":"http://aliimg.yizhibo.tv/online/user/2c/17/60ec3f44e8a0de9db1d87f1a59875ce1.jpg@100h_100w_90Q_0e_1c"}
*/
private LastestContentEntity lastest_content;
public void setGroupid(int groupid) {
this.groupid = groupid;
}
public void setTitle(String title) {
this.title = title;
}
public void setIcon(String icon) {
this.icon = icon;
}
public void setType(String type) {
this.type = type;
}
public void setReadcnt(int readcnt) {
this.readcnt = readcnt;
}
public void setUnread(int unread) {
this.unread = unread;
}
public void setTotal(int total) {
this.total = total;
}
public void setUpdate_time(String update_time) {
this.update_time = update_time;
}
public void setLastest_content(LastestContentEntity lastest_content) {
this.lastest_content = lastest_content;
}
public int getGroupid() {
return groupid;
}
public String getTitle() {
return title;
}
public String getIcon() {
return icon;
}
public String getType() {
return type;
}
public int getReadcnt() {
return readcnt;
}
public int getUnread() {
return unread;
}
public int getTotal() {
return total;
}
public String getUpdate_time() {
return update_time;
}
public LastestContentEntity getLastest_content() {
return lastest_content;
}
public static class LastestContentEntity {
private int type;
/**
* name : 16837286
* nickname : 阿蓮
* gender : female
* signature :
* vip : 0
* logourl : http://aliimg.yizhibo.tv/online/user/2c/17/60ec3f44e8a0de9db1d87f1a59875ce1.jpg@100h_100w_90Q_0e_1c
*/
private DataEntity data;
public void setType(int type) {
this.type = type;
}
public void setData(DataEntity data) {
this.data = data;
}
public int getType() {
return type;
}
public DataEntity getData() {
return data;
}
public static class DataEntity {
private String name;
private String nickname;
private String gender;
private String signature;
private String vip;
private String logourl;
public void setName(String name) {
this.name = name;
}
public void setNickname(String nickname) {
this.nickname = nickname;
}
public void setGender(String gender) {
this.gender = gender;
}
public void setSignature(String signature) {
this.signature = signature;
}
public void setVip(String vip) {
this.vip = vip;
}
public void setLogourl(String logourl) {
this.logourl = logourl;
}
public String getName() {
return name;
}
public String getNickname() {
return nickname;
}
public String getGender() {
return gender;
}
public String getSignature() {
return signature;
}
public String getVip() {
return vip;
}
public String getLogourl() {
return logourl;
}
}
}
}
}
}
Android學習之路之數據的使用(一)
今天是Android學習第四天,上午簡單的學習了數據的存儲與使用,在這裡把上午的總結一下 數據存儲分為四大類: * 文件 * Sharedpreference(參數) *
3D語音天氣球——在Unity中使用Android語音服務
轉載請注明本文出自大苞米的博客(http://blog.csdn.net/a396901990),謝謝支持! 開篇廢話: 這個項目准備分四部
Android 四大組件之Service詳解
來這實習已經10多天了,今天整理整理學習時的Android筆記。正所謂好記性不如爛筆頭,今天來說說service組件。 service可以在和多
Retrofit 的使用詳解(下載 多文件上傳)
Retrofit提供了5種內置的注解:GET、POST、PUT、DELETE和HEAD,在注解中指定的資源的相對URLurl與參數小總結@GET("users/