編輯:關於Android編程
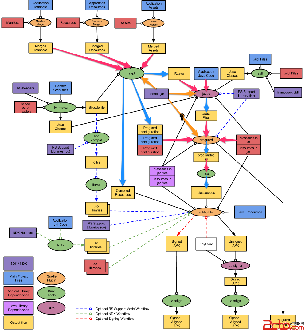
Android程序是怎麼從源碼變成可以安裝使用的apk的


上面就是一個關於構建過程的一個典型的流程圖。<喎?/kf/ware/vc/" target="_blank" class="keylink">vcD4NCmFhcHSjqEFuZHJvaWQgQXNzZXQgUGFja2FnaW5nIFRvb2yjqbj4xOO1xEFjdGl2aXR5zOG5qcv50Oi1xNfK1LTOxLz+LMjnIEFuZHJvaWRNYW5pZmVzdC54bWyjrFhNTM7EvP4ssqKx4NLry/zDx6GjzazKsbL6yfpSLmphdmHOxLz+o6zKucTjv8nS1NTaamF2YbT6wuvW0NL908PV4tCp18rUtKGjIGFpZGy5pL7fsNEuYWlkbL3Tv9rXqru7s8lKYXZhvdO/2qGjIMTjy/nT0LXESmF2YbT6wusssPzAqCBSLmphdmG6zSAuYWlkbM7EvP4s08lKYXZhseDS68b3us2x4NLryuSz9i5jbGFzc87EvP6hoyBkZXi5pL7fsNEuY2xhc3POxLz+16q7u7PJRGFsdmlr19a92s7EvP6jrLXayP23vbXEwOC6zS5jbGFzc9KysbvXqru7s8kuZGV4zsS8/iDL+dPQzt63qLHg0uu1xNfK1LSjqLHIyOfNvMaso6mjrLHg0uu6w7XE18rUtM7EvP66zS5kZXi2vLG7y821vWFwa2J1aWxkZXK5pL7f1tCjrMn6s8nX7rrztcQuYXBrIMn6s8kuYXBryrGx2NDr1sa2qMrHZGVidWe7ucrHcmVsZWFzZaOscmVsZWFzZbu50qrM4bmpz+DTprXEa2V5IMjnufvRodTxcmVsZWFzZbDmsb6jrLu50OjSqsq508N6aXBhbGlnbrmkvt+21GFwa7bUxuuho8brtKbA7by0yrm1w8v509DXytS0zsS8/r7gwOvOxLz+xvDKvMar0sbOqjTX1r3atcTV+8r9sbajrNXi0fnNqLn9xNq05tOzyeS3w87KYXBrzsS8/sqxtKbA7cvZtsi4/L/soaMNCjxoMSBpZD0="輸出">輸出
生成的apk在app/build/outputs/apk/目錄下,命名規則 app--.apk,例如,app-demo-debug.apk.
自定義控件三部曲之繪圖篇(十二)——Paint之setXfermode(三)
一篇給大家講解了有關setXfermode的幾種模式,還剩最後一系列DST模式沒講,這篇文章就給大家講講這個模式的用法及實戰一、DST相關模式在講完了SRC相關的模式以後
Android繪制簡單餅狀圖
因為在項目中需要用到繪制餅狀圖,所以對github下的android-charts庫進行了精簡和修改,貌似該庫本身有些bug,例如文字繪制有時候會錯位,我改
Android開發進階自定義控件之滑動開關實現方法【附demo源碼下載】
本文實例講述了Android開發進階自定義控件之滑動開關實現方法。分享給大家供大家參考,具體如下:自定義開關控件Android自定義控件一般有三種方式1、繼承Androi
注解框架---AndroidAnnotations
AndroidAnnotations是一個開源框架,旨在加快Android開發的效率。通過使用它開放出來的注解api,你幾乎可以使用在任何地方, 大大的減少了無關痛癢的代