編輯:關於Android編程
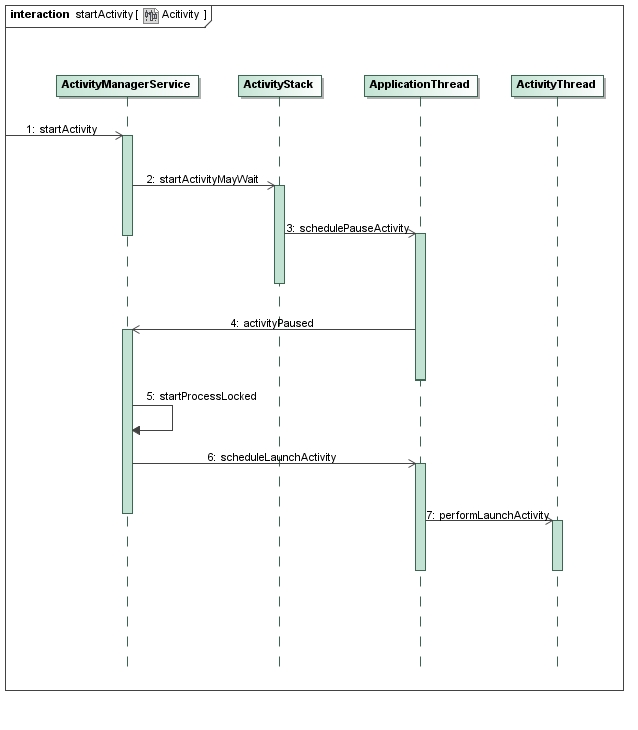
Android應用程序框架層中的ActivityManagerService啟動Activity的過程大致如下圖所示:

具體啟動過程不再做過多贅述,我們這裡只需要知道通過ActivityManagerService把這個啟動Activity的操作轉發給ActivityThread,ActivityThread通過ClassLoader導入相應的Activity類,然後把它啟動起來。
目錄(Android4.4/frameworks/base/core/java/android/app/ActivityThread.java)
那麼,我們下一步進入到ActivityThread執行handleLaunchActivity
private void handleLaunchActivity(ActivityClientRecord r, Intent customIntent)
{
.........
Activity a = performLaunchActivity(r, customIntent);
if (a != null) {
......
handleResumeActivity(r.token, false, r.isForward,!r.activity.mFinished && !r.startsNotResumed);
.......
}
.....
}
public final class ActivityThread {
......
private final Activity performLaunchActivity(ActivityClientRecord r, Intent customIntent) {
ActivityInfo aInfo = r.activityInfo;
if (r.packageInfo == null) {
r.packageInfo = getPackageInfo(aInfo.applicationInfo,
Context.CONTEXT_INCLUDE_CODE);
}
ComponentName component = r.intent.getComponent();
if (component == null) {
component = r.intent.resolveActivity(
mInitialApplication.getPackageManager());
r.intent.setComponent(component);
}
if (r.activityInfo.targetActivity != null) {
component = new ComponentName(r.activityInfo.packageName,
r.activityInfo.targetActivity);
}
//以上 為收集Activity的Package 和 Component 信息
Activity activity = null;
try {
java.lang.ClassLoader cl = r.packageInfo.getClassLoader();
activity = mInstrumentation.newActivity(
cl, component.getClassName(), r.intent);
r.intent.setExtrasClassLoader(cl);
if (r.state != null) {
r.state.setClassLoader(cl);
}
} catch (Exception e) {
......
}
//通過ClassLoade 根據收集的信息把你的Activity加載進來
try {
Application app = r.packageInfo.makeApplication(false, mInstrumentation);
//根據AndroidManifest.xml配置文件中的Application標簽的信息來創建
......
if (activity != null) {
ContextImpl appContext = new ContextImpl();
appContext.init(r.packageInfo, r.token, this);
appContext.setOuterContext(activity);
CharSequence title = r.activityInfo.loadLabel(appContext.getPackageManager());
Configuration config = new Configuration(mConfiguration);
......
activity.attach(appContext, this, getInstrumentation(), r.token,
r.ident, app, r.intent, r.activityInfo, title, r.parent,
r.embeddedID, r.lastNonConfigurationInstance,
r.lastNonConfigurationChildInstances, config);
//這裡正式開始我們的窗口創建
if (customIntent != null) {
activity.mIntent = customIntent;
}
r.lastNonConfigurationInstance = null;
r.lastNonConfigurationChildInstances = null;
activity.mStartedActivity = false;
int theme = r.activityInfo.getThemeResource();
if (theme != 0) {
activity.setTheme(theme);
}
activity.mCalled = false;
mInstrumentation.callActivityOnCreate(activity, r.state);
......
r.activity = activity;
r.stopped = true;
if (!r.activity.mFinished) {
activity.performStart();
r.stopped = false;
}
if (!r.activity.mFinished) {
if (r.state != null) {
mInstrumentation.callActivityOnRestoreInstanceState(activity, r.state);
}
}
if (!r.activity.mFinished) {
activity.mCalled = false;
mInstrumentation.callActivityOnPostCreate(activity, r.state);
if (!activity.mCalled) {
throw new SuperNotCalledException(
"Activity " + r.intent.getComponent().toShortString() +
" did not call through to super.onPostCreate()");
}
}
}
r.paused = true;
mActivities.put(r.token, r);
} catch (SuperNotCalledException e) {
......
} catch (Exception e) {
......
}
return activity;
}
......
}
final void attach(Context context,ActivityThread aThread,
Instrumentation instr, IBinder token,Application application,
Intent intent, ActivityInfo info, CharSequence title,Application application,
Intent intent, ActivityInfo info, CharSequence title,Configuration config)
{
attach(context, aThread, instr, token, 0, application,intent, info, title,
parent, id,lastNonConfigurationInstances, config);
}
final void attach(Context context, ActivityThread aThread,
Instrumentation instr, IBinder token, int ident,Application application,
Intent intent, ActivityInfo info,CharSequence title, Activity parent, String id,NonConfigurationInstances lastNonConfigurationInstances,
Configuration config) {
.....
mWindow = PolicyManager.makeNewWindow(this);
mWindow.setCallback(this);
......
//基本信息初始化
.......
mWindow.setWindowManager(
(WindowManager)context.getSystemService(Context.WINDOW_SERVICE),
mToken, mComponent.flattenToString(),
(info.flags & ActivityInfo.FLAG_HARDWARE_ACCELERATED) != 0);
if (mParent != null) {
mWindow.setContainer(mParent.getWindow());
}
mWindowManager = mWindow.getWindowManager(); ......}
走到這裡,我們終於看到了我們的Window 我們知道,在Android中,每一個Activity組件都有一個關聯的Window對象,用來描述一個應用程序窗口。 每一個應用程序窗口內部又包含有一個View對象,用來描述應用程序窗口的視圖。應用程序窗口視圖是真正用來實現UI內容和布局的,也就是說,每一個Activity組件的UI內容和布局都是通過與其所關聯的一個Window對象的內部的一個View對象來實現的 目錄(Android 4.4/frameworks/base/core/java/com/android/internal/policy/PolicyManager.java)
public final class PolicyManager {
private static final String POLICY_IMPL_CLASS_NAME =
"com.android.internal.policy.impl.Policy";
private static final IPolicy sPolicy;
static {
try{
Class policyClass = Class.forName(POLICY_IMPL_CLASS_NAME);
sPolicy = (IPolicy)policyClass.newInstance();
}catch(....){
.......
}
}
public static Window makeNewWindow(Context context) {
return sPolicy.makeNewWindow(context);
}
public static LayoutInflater makeNewLayoutInflater(Context context) {
return sPolicy.makeNewLayoutInflater(context);
}
public static WindowManagerPolicy makeNewWindowManager() {
return sPolicy.makeNewWindowManager();
}
}
public class Policy implements IPolicy {
private static final String[] preload_classes = {
"com.android.internal.policy.impl.PhoneLayoutInflater",
"com.android.internal.policy.impl.PhoneWindow",
.....
};
static {
for (String s : preload_classes) {
try{
Class.forName(s);
}catch (ClassNotFoundException ex) {
}
}
public Window makeNewWindow(Context context) {
return new PhoneWindow(context);
}
public LayoutInflater makeNewLayoutInflater(Context context) {
return new PhoneLayoutInflater(context);
}
public WindowManagerPolicy makeNewWindowManager() {
return new PhoneWindowManager();
}
}

說說Android應用的persistent屬性
1 啟動persistent應用 在Android系統中,有一種永久性應用。它們對應的AndroidManifest.xml文件裡,會將per
Android中的復制粘貼
Android中的復制粘貼 The Clipboard Framework 當使用clipboard framework時,把數據放在一個
飛信忘記密碼怎麼辦?
飛信現在在生活之中運用越來越廣泛,他是中國移動推出的一款可以免費點對點短信的軟件,那麼如果我們把密碼忘記了怎麼辦呢?怎樣修改呢?下面小編來給大家介紹怎樣去找
Unity3D UNET 模仿局域網游戲
這兩天在學習的過程中,發現一個講Unity的unet組件的好教程,在這裡分享給大家。新建一個 UnetProject。新建一個GameObject重命名為Network