1,在ActionBar裡面加入搜索框
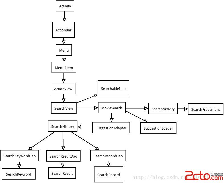
在ActionBar裡面加入搜索框是現在APP應用的常用做法。要想把搜索做好,可不是那麼容易。涉及到自動提示和真正的搜索。下圖是我對一個相對完整的搜索框涉及的元素關系做了一個圖,箭頭只表示它們之間有關系,不是類圖中的繼承。
一個Activity會有一個ActionBar,默認情況下。你可以在ActionBar裡面添加菜單條目。菜單條目可以設置標題,圖標以及關聯的ActionView,這裡我們關聯了一個SearchView。SearchView和SearchableInfo關聯,和搜索服務關聯。同時為了更好的處理關於SearchView的事件響應,我們抽象了一個控制類MovieSearch。它是邏輯控制中心,有搜索完了的跳轉SearchActivity(包含SearchFregment),也有內容提示。內容提示主要是根據輸入的字進行聯想,或者根據歷史記錄或者熱門搜索。所以這裡有個SearchHistory,它又和數據表相關。
vcHL0ru49sDgTWF0cml4Q3Vyc29yo6zL+dLUo6zO0sPHz+rPuLXEwcu94tXiuPbA4LXE08O3qKGjPC9wPgo8aDI+MqOsTWF0cml4Q3Vyc29yz+q94jwvaDI+CjxwPjxicj4KPC9wPgo8cD48L3A+CrzZyOfT0NK7uPbI58/CtcTK/b7dv+Kx7b3hubkKCjx0YWJsZSBib3JkZXI9"1" cellspacing="0" cellpadding="2" width="100%">
_id
name
price
R.drawable.ic_launcher
zhangsan
39
R.drawable.ic_launcher
lisi
40
R.drawable.ic_launcher
wangwu
41
R.drawable.ic_launcher
zhaoliu
42
現在咱們就通過MatrixCursor這個東西,來虛構出一張上面那樣的表結構,下面通過一個例子,就可以完全理解MatrixCursor這個東西
見示例代碼如下:
[java] view
plaincopy
-
package com.test.matrixcursor;
-
-
import android.app.ListActivity;
-
import android.database.MatrixCursor;
-
import android.os.Bundle;
-
import android.support.v4.widget.SimpleCursorAdapter;
-
import android.view.View;
-
import android.widget.ListView;
-
import android.widget.Toast;
-
-
public class MainActivity extends ListActivity {
-
private static final String[] COLUMN_NAME = { "_id", "name", "price" };
-
private MatrixCursor matrixCursor;
-
-
@Override
-
protected void onCreate(Bundle savedInstanceState) {
-
super.onCreate(savedInstanceState);
-
createList();
-
//createList2();
-
}
-
-
private void createList() {
-
matrixCursor = new MatrixCursor(COLUMN_NAME, 1);
-
startManagingCursor(matrixCursor);
-
-
matrixCursor.addRow(new Object[] { R.drawable.ic_launcher, "zhangsan",
-
39 });
-
matrixCursor
-
.addRow(new Object[] { R.drawable.ic_launcher, "lisi", 40 });
-
matrixCursor
-
.addRow(new Object[] { R.drawable.ic_launcher, "wangwu", 41 });
-
-
matrixCursor.addRow(new Object[] { R.drawable.ic_launcher, "zhaoliu",
-
42 });
-
matrixCursor
-
.addRow(new Object[] { R.drawable.ic_launcher, "sunqi", 43 });
-
-
setListAdapter(new SimpleCursorAdapter(this, R.layout.activity_main,
-
matrixCursor, COLUMN_NAME, new int[] { R.id.icon, R.id.name,
-
R.id.price }));
-
}
-
-
private void createList2() {
-
matrixCursor = new MatrixCursor(COLUMN_NAME, 1);
-
startManagingCursor(matrixCursor);
-
-
MatrixCursor.RowBuilder builder1 = matrixCursor.newRow();
-
builder1.add(R.drawable.ic_launcher);
-
builder1.add("zhangsan");
-
builder1.add(39);
-
-
MatrixCursor.RowBuilder builder2 = matrixCursor.newRow();
-
builder2.add(R.drawable.ic_launcher);
-
builder2.add("lisi");
-
builder2.add(40);
-
-
MatrixCursor.RowBuilder builder3 = matrixCursor.newRow();
-
builder3.add(R.drawable.ic_launcher);
-
builder3.add("wangwu");
-
builder3.add(41);
-
-
setListAdapter(new SimpleCursorAdapter(this, R.layout.activity_main,
-
matrixCursor, COLUMN_NAME, new int[] { R.id.icon, R.id.name,
-
R.id.price }));
-
}
-
-
@Override
-
protected void onListItemClick(ListView l, View v, int position, long id) {
-
super.onListItemClick(l, v, position, id);
-
matrixCursor.moveToPosition(position);
-
StringBuilder builder = new StringBuilder();
-
builder.append("Name:")
-
.append(matrixCursor.getString(matrixCursor
-
.getColumnIndex("name"))).append("\n");
-
-
builder.append("Price:")
-
.append(matrixCursor.getString(matrixCursor
-
.getColumnIndex("price"))).append("\n");
-
-
Toast.makeText(getApplicationContext(), builder.toString(), 1000)
-
.show();
-
}
-
}
-
-
實現步驟僅需3步,下面通過字符數組來說明:
步驟1.首先創建一個字符數組,且字符數組的值對應著表的字段,如下:
String[] COLUMN_NAME = { "_id", "name", "price" };
步驟2.利用MatrixCursor的構造方法,構造一個MatrixCursor,傳入的參數即是步驟1中創建的字段數組,如下:
MatrixCursormatrixCursor=newMatrixCursor(COLUMN_NAME);
也可以指定初始大小,如:
matrixCursor=newMatrixCursor( COLUMN_NAME,
10);
步驟3. 通過matrixCursor 的addRow方法添加一行值,相當於向數據庫中插入一條記錄,如下:
matrixCursor.addRow(new Object[] { R.drawable.ic_launcher, "zhangsan",39 });
注:步驟3也可以通過構造一個MatrixCursor.RowBuilder來實現,也是相當於向數據庫中插入一條記錄,如下:
MatrixCursor.RowBuilder builder1 = matrixCursor.newRow();
builder1.add(R.drawable.ic_launcher);
builder1.add("zhangsan");
builder1.add(39);
//builder1.add(399999);
通過上面三步即可完成MatrixCursor 的構造。從MatrixCursor 中取出數據的過程與Cursor相同,不再贅述!
注釋:如果builder1對象add的數量大於字段的個數,即打開builder1.add(399999);注釋,那麼將會報以下錯誤:
02-27 19:00:44.882: W/dalvikvm(29036): threadid=1: thread exiting with uncaught exception (group=0x41e689a8)
02-27 19:00:44.882: W/dalvikvm(29036): threadid=1: uncaught exception occurred
02-27 19:00:44.883: W/System.err(29036): java.lang.RuntimeException: Unable to start activity ComponentInfo{com.test.matrixcursor/com.test.matrixcursor.MainActivity}:android.database.CursorIndexOutOfBoundsException: No more
columns left.
02-27 19:00:44.883: W/System.err(29036): at android.app.ActivityThread.performLaunchActivity(ActivityThread.java:2356)
02-27 19:00:44.883: W/System.err(29036): at android.app.ActivityThread.handleLaunchActivity(ActivityThread.java:2408)
02-27 19:00:44.883: W/System.err(29036): at android.app.ActivityThread.access$600(ActivityThread.java:167)
02-27 19:00:44.883: W/System.err(29036): at android.app.ActivityThread$H.handleMessage(ActivityThread.java:1378)
02-27 19:00:44.883: W/System.err(29036): at android.os.Handler.dispatchMessage(Handler.java:107)
02-27 19:00:44.883: W/System.err(29036): at android.os.Looper.loop(Looper.java:194)
02-27 19:00:44.884: W/System.err(29036): at android.app.ActivityThread.main(ActivityThread.java:5405)
02-27 19:00:44.884: W/System.err(29036): at java.lang.reflect.Method.invokeNative(Native Method)
02-27 19:00:44.884: W/System.err(29036): at java.lang.reflect.Method.invoke(Method.java:525)
02-27 19:00:44.884: W/System.err(29036): at com.android.internal.os.ZygoteInit$MethodAndArgsCaller.run(ZygoteInit.java:838)
02-27 19:00:44.884: W/System.err(29036): at com.android.internal.os.ZygoteInit.main(ZygoteInit.java:605)
02-27 19:00:44.884: W/System.err(29036): at dalvik.system.NativeStart.main(Native Method)
02-27 19:00:44.886: W/System.err(29036): Caused by: android.database.CursorIndexOutOfBoundsException: No more columns left.
02-27 19:00:44.887: W/System.err(29036): at android.database.MatrixCursor$RowBuilder.add(MatrixCursor.java:206)
02-27 19:00:44.887: W/System.err(29036): at com.test.matrixcursor.MainActivity.createList(MainActivity.java:46)
02-27 19:00:44.888: W/System.err(29036): at com.test.matrixcursor.MainActivity.onCreate(MainActivity.java:20)
02-27 19:00:44.889: W/System.err(29036): at android.app.Activity.performCreate(Activity.java:5127)
02-27 19:00:44.889: W/System.err(29036): at android.app.Instrumentation.callActivityOnCreate(Instrumentation.java:1151)
02-27 19:00:44.890: W/System.err(29036): at android.app.ActivityThread.performLaunchActivity(ActivityThread.java:2320)
程序運行結果: