編輯:關於Android編程
當需要同時獲得一個listview的條目長按事件(onItemLongClick)和點擊事件(onItemClick)時,只需要在onItemLongClick事件觸發函數中,return true即可。
在布局文件中,增加一個屬性 android:button,話不多說,直接上代碼<喎?/kf/ware/vc/" target="_blank" class="keylink">vcD4KPHA+PHByZSBjbGFzcz0="brush:java;">
checkbox_selected_selector.xml
checkbox_blank_selector.xml
當自定義ListView時,每個Item上除了文字以為還有Button組件或其他也可以點擊的組件時(一般就是button和checkbox),當點擊這個item時可能沒有反應,這是因為焦點被button組件獲得了,那麼點擊item時,其實是相當於點擊了button組件。
解決方法:在item的根布局中加入
android:descendantFocusability="blocksDescendants"
還有方法就是在button組件中加入
android:focusable="false"
Android自定義控件-Path之貝賽爾曲線和手勢軌跡、水波紋效果
從這篇開始,我將延續androidGraphics系列文章把圖片相關的知識給大家講完,這一篇先稍微進階一下,給大家把《Android Graphics(二):路徑及文字》
Android開之在非UI線程中更新UI
當在非UI線程中更新UI(程序界面)時會出現如下圖所示的異常: 那如何才能在非UI線程中更細UI呢? 方法有很多種,在這裡主要介紹兩種: 第一種:在需要更新UI的代碼
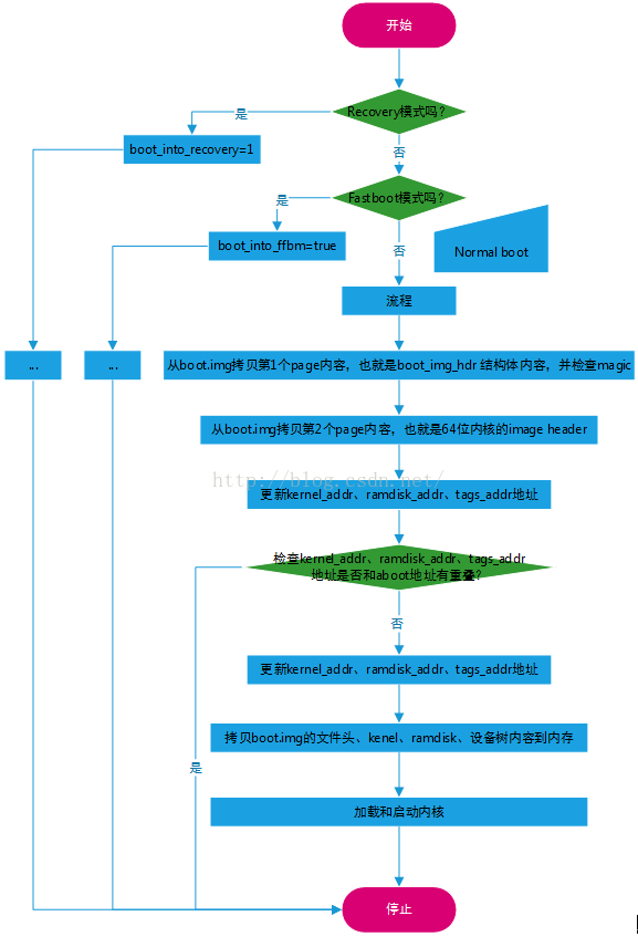
MSM8909+Android5.1.1啟動流程(7)---boot_linux_from_mmc()
FFBM: fast factory boot mode,快速工程啟動模式此函數主要是如何解析boot.img和recovery.img的頭部信息,提取這兩部分的參數,傳
Android簡易實戰教程--第二十九話《創建圖片副本》
承接第二十八話加載大圖片,本篇介紹如何創建一個圖片的副本。安卓中加載的原圖是無法對其修改的,因為默認權限是只讀的。但是通過創建副本,就可以對其做一些修改,繪制等了。首先創