編輯:Android手機評測
今天是5月20日,相信對於大部分的年輕人而言這是一個很特殊的日子,520即我愛你!而每一個特殊的節日,支付寶和微信都會舉行一系列的活動,那就是紅包活動,讓大多數人搶到手軟的一個活動。今天是5月20日也就是網絡上所謂的“表白日”,而支付寶又來發紅包啦。不過現在還有不少人不知道520支付寶紅包口令怎麼玩,以及它在哪,下面本文就來詳細為大家介紹下。

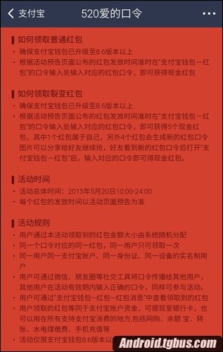
溫馨提示:有意參加該活動的用戶,一定要升級手機支付寶錢包到8.6版本。
【520支付寶紅包口令怎麼玩】
支付寶將聯合阿裡旅行、大神手機、淘寶電影、周生生、天弘基金以及杜蕾斯六大品牌共同舉辦“520愛的口號”搶紅包活動,時間上將從20日上午10時至晚24時分為六個時段,每個時段准時輸入相應口令即可獲得隨機金額紅包,先到先得搶完為止。以下就是520支付寶紅包口令,大家在特定的時間段輸入這些口令即可,非常簡單。
【520支付寶紅包口令】
10:00:愛旅行就去啊
11:00:最愛大神手機
14:00:愛上淘寶電影
15:00:520生生不息
17:20:我愛你
20:00:愛你就用空氣套


如果大家還不知道20支付寶紅包口令怎麼玩的話可以參考下這篇文章,另外在此需要提醒大家一下,本次活動紅包將會分為兩種:普通紅包和裂變紅包。其中下午5點20分的天弘基金紅包即是裂變紅包,輸入口令後會得到5個現金紅包,其中1個紅包屬於自己,另外4個會生產新的口令圖片可分享給小伙伴繼續搶,好友看到新的紅包口令輸入後即可得到現金紅包,想搶紅包的朋友們可千萬要手快哦。
真土豪!三星W2014與三星W2015簡單對比
【巴士數碼】諾基亞已經沒落,現在真正在做土豪機也就剩下三星了,三星的土豪機最大特色就是翻蓋和雙屏幕了,看上去並不是為年輕人准備的,因為手機配置不算是頂級,而機身也不算是優
影音娛樂真的好一點!聯想樂檬X3現場評測
在樂檬K3發布8個月之後,旗下全新旗艦手機X3也於今日正式發
支付寶春節紅包怎麼用?使用方法介紹!
春節紅包已經成為支付寶與微信爭奪支付大戰的焦點,同時也是小伙伴們所期盼的,雖然每次搶到的紅包並不是很多,但卻讓大家感受了節日的氛圍。隨著春節的腳步越來越近,近日有網友問小
換裝麒麟620八核CPU!榮耀暢玩4X聯通版評測
雖然榮耀暢玩4X並不是此次2014年度發布會的旗艦機型,但高性價比的定位