編輯:Android手機知識
手機發燒友、尤其是小米手機的用戶一定都為自己的手機刷過各種版本的MIUI,那麼你知道MIUI體驗版、開發版、穩定版、內測版之間有什麼區別嗎?下面這張圖詳細闡述了MIUI各個版本之間的區別。
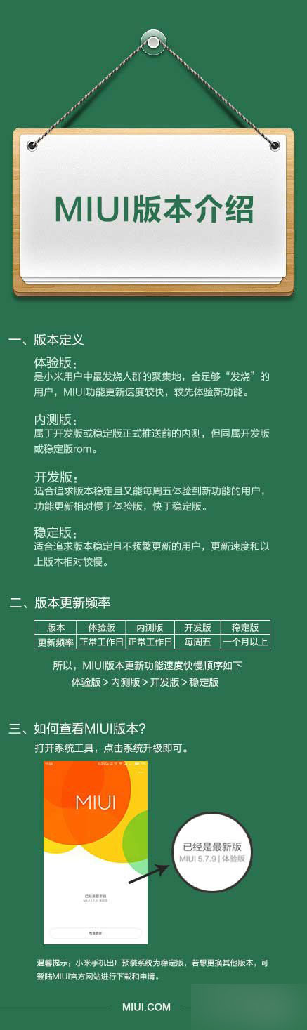
首先是版本定義:
體驗版:是小米用戶中最發燒人群的聚集地,適合足夠“發燒”的用戶,MIUI功能更新速度較快,較先體驗新功能。
內測版:屬於開發版或穩定版正式推送前的內存,但同屬開發版或者穩定版ROM。
開發版:適合追求版本穩定且又能每周五體驗到新功能的用戶,功能更新相對慢於體驗版,快於穩定版。
穩定版:適合追求版本穩定且不頻繁更新的用戶,更新速度和以上版本相對較慢。
版本更新頻率:
體驗版:正常工作日;內測版:正常工作日;開發版:每周五;穩定版:一個月以上。
怎麼查看MUI版本?
打開系統工具,點擊系統升級即可。

小米手機密碼鎖忘記了怎麼辦?如何解決
很多人在使用手機的時候,有些東西不想讓別人知道,而把手機加了密,設置了手機密碼鎖,開機鎖,電話卡鎖種種。這都是為了個人的隱私不被侵犯的一種簡單做法。但有時候到底密碼是哪個
如何使用WP8/WP8.1相機濾鏡方法教程
WP8版Foursquare是一款地理簽到應用,最新版除了修復Bug,還增加了濾鏡支持。濾鏡是Windows Phone上獨特的特性,可以在相機應用裡快速找到。不過Fou
新年購機指南:幾款適合學生黨的高性價比手機推薦
2015年的腳步越來越近,對於學生黨也預示著寒假就要來臨。但是在寒假之前還要面對一個終極的考驗那就是——期末考試。成績的好壞,決定著這個假期能否與
聯想A616驅動下載安裝 聯想A616刷機驅動下載
聯想A616驅動下載和安裝方法在今天要和大家分享一下了。手機要想連接電腦從而連接手機助手或者刷機的話,就需要往電腦上安裝驅動了,只有這樣才 能正常的傳輸數據。今天為大家帶