編輯:Android手機知識
微軟正式推送了WP8.1 GDR1的更新,如果你是WP用戶的話不妨升級體驗一下這個新系統吧。那麼WP8.1 GDR1預覽版+Contana中文版如何更新?下面小編就為大家提供WP8.1用戶更新升級教程,希望對大家有所幫助!

一、准備工作
須知:
①必須是WP8用戶才能升級,WP7.8就別想了;
②必須是開發者賬號才能收到推送,普通用戶得往下看。

必須獲得開發者賬號,免費教程見經驗:
【WP手機用戶如何獲得免費獲得開發者賬號】

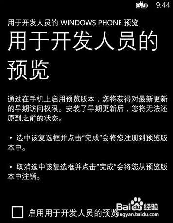
然後,必須靠【用於開發者的預覽】程序開啟獲得推送的權限,步驟如下:
①到應用商店,下載並安裝【用於開發人員的預覽】

②啟用用於開發人員的預覽

END
二、開始更新
1、進入【設置】--【手機更新】,就可以收到推送,下載之!

2、開始下載


3、下載完成後,可以安裝了!

4、全自動備份、安裝

END
教程結束,以上就是WP8.1 GDR1預覽版+Contana中文版如何更新過程,希望對WP8.1用戶有所幫助!
合約機機卡怎麼分離?合約機機卡分離方法2則
合約機機卡分離怎麼做?大家可以通過下文來了解合約機機卡分離方法2則,合約機比較不方便的就是一定要用指定的卡,那麼可不可以機卡分離呢?當然是可以的,步驟如下。 說到分離,
華為當自強!麒麟950秒骁龍追蘋果!
摘要:熱熱熱!在這酷暑天手機也來添堵。骁龍810發熱已經讓許多人頭疼了,而剛剛出來的蘋果iOS 8.4居然也想讓人“中暑”。最新消息顯示,搭載麒麟
Moto X Play美版歐版開機跳過設置向導的方法
分享一下Moto X Play開機跳過設置向導的方法吧;有很多 Moto X Play 的機友在使用美版或者歐版的手機時,刷過底包後會出現一個設
智能機反應慢怎麼辦教你簡單處理方法
智能手機(Smartphone),是指“像個人電腦一樣,具有獨立的操作系統,可以由用戶自行安裝軟件、游戲等第三方服務商提供的程序,通過此類程序來不斷對手機的功