Android教程網
  1. 首頁
  2. Android 技術
  3. Android 手機
  4. Android 系統教程
  5. Android 游戲
 Android教程網 >> Android技術 >> Android開發 >> 關於android開發 >> Android--音樂播放器

Android--音樂播放器

編輯:關於android開發

Android--音樂播放器


1、什麼是Open Core?

Open Core是 Android 多媒體框架的核心,所有 Android平台的音頻、視頻的采用以及播放等操作,都是通過它來實現。

 

2、Open Core 的具體功能

  • 1、多媒體文件的播放、下載,包括:3GPP,MPEG-4,AAC 和 MP3 containers。
  • 2、流媒體文件的下載、實時播放,包括:3GPP,HTTP 和 RTSP/RTP。
  • 3、動態視頻和靜態圖像的編碼、解碼,例如:MPEG-4,H.263 和 AVC (H.264),JPEG。
  • 4、語音編碼格式:MP3,AAC,AAC+。
  • 5、視頻和圖像格式:3GPP,MPEG-4 和 JPEG。
  • 6、視頻會議:基於 H324-M 標准。

    Open Core是一個多媒體的框架,從宏觀上來看,它主要包含了兩大方面的內容:

    • 1、PVPPlayer:提供媒體播放器的功能,完成各種音頻(Audio)、視頻(Video)流的回放(Playback)功能。
    • 2、PVAuthor:提供媒體流記錄的功能,完成各種音頻、視頻流以及靜態圖像的捕獲功能。

      3、Mediaplayer 介紹 

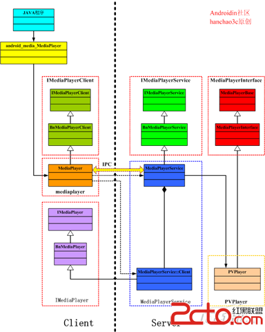
      MediaPlayer類可以用來播放音頻、視頻和流媒體,MediaPlayer包含了 Audio 和 Video 的播放功能,在 Android 的界面上, Music 和 Video 兩個應用程序都是調用MediaPlayer實現的。下面兩張圖是MediaPlayer 在 Android 和 Open Core 的示例圖:

      \

      \

       

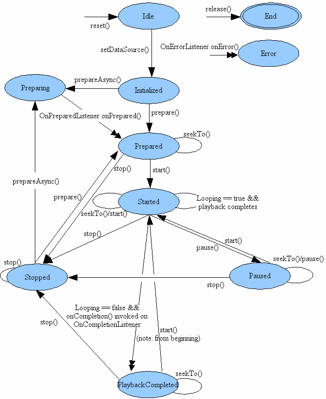
      下面是圖例顯示MediaPlayer 的生命周期

      \

      3.1、MediaPlayer 常用方法介紹

      • 方法:create(Contextcontext,Uriuri)
        解釋:靜態方法,通過Uri創建一個多媒體播放器。
      • 方法:create(Contextcontext, int resid)
        解釋:靜態方法,通過資源ID創建一個多媒體播放器
      • 方法:create(Contextcontext,Uriuri,SurfaceHolderholder)
        解釋:靜態方法,通過Uri和指定 SurfaceHolder 【抽象類】 創建一個多媒體播放器
      • 方法:getCurrentPosition()
        解釋:返回 Int, 得到當前播放位置
      • 方法:getDuration()
        解釋:返回 Int,得到文件的時間
      • 方法:getVideoHeight()
        解釋:返回 Int ,得到視頻的高度
      • 方法:getVideoWidth()
        解釋:返回 Int,得到視頻的寬度
      • 方法:isLooping()
        解釋:返回 boolean ,是否循環播放
      • 方法:isPlaying()
        解釋:返回 boolean,是否正在播放
      • 方法:pause()
        解釋:無返回值 ,暫停
      • 方法:prepare()
        解釋:無返回值,准備同步
      • 方法:prepareAsync()
        解釋:無返回值,准備異步
      • 方法:release()
        解釋:無返回值,釋放MediaPlayer對象
      • 方法:reset()
        解釋:無返回值,重置MediaPlayer對象
      • 方法:seekTo(int msec)
        解釋:無返回值,指定播放的位置(以毫秒為單位的時間)
      • 方法:setAudioStreamType(int streamtype)
        解釋:無返回值,指定流媒體的類型
      • 方法:setDataSource(Stringpath)
        解釋:無返回值,設置多媒體數據來源【根據 路徑】
      • 方法:setDataSource(FileDescriptorfd, long offset, long length)
        解釋:無返回值,設置多媒體數據來源【根據 FileDescriptor】
      • 方法:setDataSource(FileDescriptorfd)
        解釋:無返回值,設置多媒體數據來源【根據 FileDescriptor】
      • 方法:setDataSource(Contextcontext,Uriuri)
        解釋:無返回值,設置多媒體數據來源【根據 Uri】
      • 方法:setDisplay(SurfaceHoldersh)
        解釋:無返回值,設置用 SurfaceHolder 來顯示多媒體
      • 方法:setLooping(boolean looping)
        解釋:無返回值,設置是否循環播放
      • 事件:setOnBufferingUpdateListener(MediaPlayer.OnBufferingUpdateListenerlistener)
        解釋:監聽事件,網絡流媒體的緩沖監聽
      • 事件:setOnCompletionListener(MediaPlayer.OnCompletionListenerlistener)
        解釋:監聽事件,網絡流媒體播放結束監聽
      • 事件:setOnErrorListener(MediaPlayer.OnErrorListenerlistener)
        解釋:監聽事件,設置錯誤信息監聽
      • 事件:setOnVideoSizeChangedListener(MediaPlayer.OnVideoSizeChangedListenerlistener)
        解釋:監聽事件,視頻尺寸監聽
      • 方法:setScreenOnWhilePlaying(boolean screenOn)
        解釋:無返回值,設置是否使用 SurfaceHolder 顯示
      • 方法:setVolume(float leftVolume, float rightVolume)
        解釋:無返回值,設置音量
      • 方法:start()
        解釋:無返回值,開始播放
      • 方法:stop()
        解釋:無返回值,停止播放

        4、完整音樂播放例子演示

         

        實現的功能:

        1.暫停/播放、下一首/上一首,點擊某一首時播放

        2.支持拖動進度條快進

        3.列表排序

        4.來電話時,停止播放,掛斷後繼續播放

        5.可在後台播放

         

        界面:

        main.xml:

        
        
           


        
        

        item.xml:

         

          
          
              
         

         

        MainActivity:
        
        
        import java.io.File; import java.util.ArrayList; import java.util.Collections; import java.util.HashMap; import java.util.List; import java.util.Map; import Android.app.Activity; import Android.content.BroadcastReceiver; import Android.content.Context; import Android.content.Intent; import Android.content.IntentFilter; import Android.media.MediaPlayer; import Android.media.MediaPlayer.OnCompletionListener; import Android.os.Bundle; import Android.os.Environment; import Android.os.Handler; import Android.telephony.PhoneStateListener; import Android.telephony.TelephonyManager; import Android.view.View; import Android.widget.AdapterView; import Android.widget.Button; import Android.widget.ListView; import Android.widget.SeekBar; import Android.widget.SimpleAdapter; import Android.widget.TextView; import Android.widget.AdapterView.OnItemClickListener; import Android.widget.SeekBar.OnSeekBarChangeListener; public class MainActivity extends Activity { private TextView nameTextView; private SeekBar seekBar; private ListView listView; private List> data; private int current; private MediaPlayer player; private Handler handler = new Handler(); private Button ppButton; private boolean isPause; private boolean isStartTrackingTouch; public void onCreate(Bundle savedInstanceState) { super.onCreate(savedInstanceState); setContentView(R.layout.main); nameTextView = (TextView) findViewById(R.id.name); seekBar = (SeekBar) findViewById(R.id.seekBar); listView = (ListView) findViewById(R.id.list); ppButton = (Button) findViewById(R.id.pp); //創建一個音樂播放器 player = new MediaPlayer(); //顯示音樂播放列表 generateListView(); //進度條監聽器 seekBar.setOnSeekBarChangeListener(new MySeekBarListener()); //播放器監聽器 player.setOnCompletionListener(new MyPlayerListener()); //意圖過濾器 IntentFilter filter = new IntentFilter(); //播出電話暫停音樂播放 filter.addAction("Android.intent.action.NEW_OUTGOING_CALL"); registerReceiver(new PhoneListener(), filter); //創建一個電話服務 TelephonyManager manager = (TelephonyManager) getSystemService(TELEPHONY_SERVICE); //監聽電話狀態,接電話時停止播放 manager.listen(new MyPhoneStateListener(), PhoneStateListener.LISTEN_CALL_STATE); } private final class MyPhoneStateListener extends PhoneStateListener { public void onCallStateChanged(int state, String incomingNumber) { pause(); } } private final class MyPlayerListener implements OnCompletionListener { //歌曲播放完後自動播放下一首歌曲 public void onCompletion(MediaPlayer mp) { next(); } } public void next(View view) { next(); } public void previous(View view) { previous(); } private void previous() { current = current - 1 < 0 ? data.size() - 1 : current - 1; play(); } private void next() { current = (current + 1) % data.size(); play(); } private final class MySeekBarListener implements OnSeekBarChangeListener { //移動觸發 public void onProgressChanged(SeekBar seekBar, int progress, boolean fromUser) { } //起始觸發 public void onStartTrackingTouch(SeekBar seekBar) { isStartTrackingTouch = true; } //結束觸發 public void onStopTrackingTouch(SeekBar seekBar) { player.seekTo(seekBar.getProgress()); isStartTrackingTouch = false; } } private void generateListView() { List list = new ArrayList(); //獲取sdcard中的所有歌曲 findAll(Environment.getExternalStorageDirectory(), list); //播放列表進行排序,字符順序 Collections.sort(list); data = new ArrayList>(); for (File file : list) { Map map = new HashMap(); map.put("name", file.getName()); map.put("path", file.getAbsolutePath()); data.add(map); } SimpleAdapter adapter = new SimpleAdapter(this, data, R.layout.item, new String[] { "name" }, new int[] { R.id.mName }); listView.setAdapter(adapter); listView.setOnItemClickListener(new MyItemListener()); } private final class MyItemListener implements OnItemClickListener { public void onItemClick(AdapterViewparent, View view, int position, long id) { current = position; play(); } } private void play() { try { //重播 player.reset(); //獲取歌曲路徑 player.setDataSource(data.get(current).get("path")); //緩沖 player.prepare(); //開始播放 player.start(); //顯示歌名 nameTextView.setText(data.get(current).get("name")); //設置進度條長度 seekBar.setMax(player.getDuration()); //播放按鈕樣式 ppButton.setText("||"); //發送一個Runnable, handler收到之後就會執行run()方法 handler.post(new Runnable() { public void run() { // 更新進度條狀態 if (!isStartTrackingTouch) seekBar.setProgress(player.getCurrentPosition()); // 1秒之後再次發送 handler.postDelayed(this, 1000); } }); } catch (Exception e) { e.printStackTrace(); } } private void findAll(File file, List list) { File[] subFiles = file.listFiles(); if (subFiles != null) for (File subFile : subFiles) { if (subFile.isFile() && subFile.getName().endsWith(".mp3")) list.add(subFile); else if (subFile.isDirectory())//如果是目錄 findAll(subFile, list); //遞歸 } } public void pp(View view) { //默認從第一首歌曲開始播放 if (!player.isPlaying() && !isPause) { play(); return; } Button button = (Button) view; //暫停/播放按鈕 if ("||".equals(button.getText())) { pause(); button.setText("?"); } else { resume(); button.setText("||"); } } private void resume() { if (isPause) { player.start(); isPause = false; } } private void pause() { if (player != null && player.isPlaying()) { player.pause(); isPause = true; } } private final class PhoneListener extends BroadcastReceiver { public void onReceive(Context context, Intent intent) { pause(); } } protected void onResume() { super.onResume(); resume(); } } 


        
        
                     

  1. 上一頁:
  2. 下一頁:
熱門文章
閱讀排行版
Copyright © Android教程網 All Rights Reserved