編輯:關於android開發
是不是看到覺得頭大,理解起來也麻煩,但是這個原理是很有必要去了解的,這個也是基本功之一吧。今天我們來講講對於EventBus這個開源庫的分析,看看高手代碼是如何寫的,如何解耦合,對於自身的技術的進步相比也是很有大的幫助吧。
初認識:
因為在工作大量用到Fragment和Activity之間的耦合,需要獲取對方某某的實例,自然而然就去尋找事件之間是否有解耦合的庫,EventBus就湧現出來了,這個是greenrobot大神寫的,多麼經典已經無需多說了,github地址:https://github.com/greenrobot/EventBus,雖然我們會使用,但是也需要了解裡面的原理,這樣使用的起來也放心,畢竟對於陌生的東西不明白內部情況,就去用,什麼時候被坑也會不知道的。
腦補下:
介紹這個庫之前,需要認識以下幾個名詞。
事件(Event):又可稱為消息,本文中統一用事件表示。其實就是一個對象,可以是網絡請求返回的字符串,也可以是某個開關狀態等等。事件類型(EventType)指事件所屬的 Class。事件分為一般事件和 Sticky 事件,相對於一般事件,Sticky 事件不同之處在於,當事件發布後,再有訂閱者開始訂閱該類型事件,依然能收到該類型事件最近一個 Sticky 事件。
訂閱者(Subscriber):訂閱某種事件類型的對象。當有發布者發布這類事件後,EventBus 會執行訂閱者的 onEvent 函數,這個函數叫事件響應函數。訂閱者通過 register 接口訂閱某個事件類型,unregister 接口退訂。訂閱者存在優先級,優先級高的訂閱者可以取消事件繼續向優先級低的訂閱者分發,默認所有訂閱者優先級都為 0。
發布者(Publisher):發布某事件的對象,通過 post 接口發布事件。
結構圖:
從中,我們可以看到這個庫整體結構是基於生產者/消費者模式,也可以稱呼為發布者/訂閱者,顯得更親切。所謂的發布者/訂閱者,比如我們日常生活中,小區的通告欄,生產者類似小區居委會,訂閱者就是小區裡的住戶,當你需要小區居委會幫忙的時候,比如你外出了,可以叫居委會裡某個大媽幫你拿下快遞,那麼你需要在居委會那裡登記,也可以叫做注冊,只有登記了,居委會裡的大媽才知道你是我們同一個小區的,也可以認識你了。同時,每當有事情發生,需要通知的時候,需要在通告欄裡發布一個通告,現在信息發達了,通告欄可以通過微信公眾號來發布,但是也需要每個人去掃一掃,關注下小區的公眾號,一發通知,有關注的業主自然就知道通知事情是什麼。那麼這個EventBus庫的實現原理,跟我們日常生活中的微信公眾號很類型,首先在使用的時候,我們需要向公眾平台注冊,注冊完之後, 當生產者需要發布信息的時候,平台會幫我們把這些消息推送給訂閱者,訂閱者根據消息內容,進行不同處理操作。
使用方法流程:

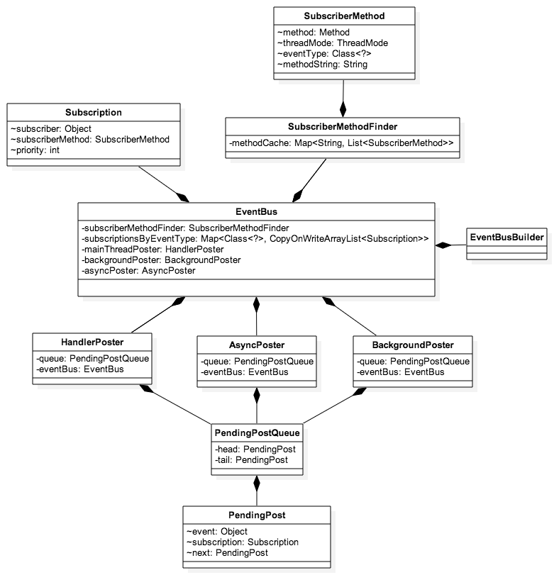
類圖:
根據類來分析,從中,我們可以看到EventBus依賴有五個類,分別如下。
SubscriberMethod:這是一個訂閱方法類的封裝,包含了方法反射的名稱,線程模型和事件類型,比如當你向主干注冊的時候,這時候就會實例化SubscriberMethod類實例,來存放以onEvent開頭的方法,運行的線程模型和自定義的傳遞事件類型。
SubscriberMethodFinder:在這個類中,我們可以看到為何在定義方法消息接受回調時,會以“onEvent”開頭的方法,因為這裡有個
private static final String ON_EVENT_METHOD_NAME = "onEvent";ON_EVENT_METHOD_NAME的常量。裡面關鍵方法是findSubscriberMethods(),具體實現可以去看代碼,通過反射的方法,找出訂閱者上的以onEvent開頭的方法,最終返回的時候SubscriberMethod類的集合,也就是所有事件響應函數。 HandlerPoster:這是繼承Handler的請求類,封裝了請求隊列,整個過程是在隊列不斷發送請求,直到所有的請求都出隊列,也就是全部發送完畢。事件主線程處理,對應ThreadMode.MainThread。enqueue 函數將事件放到隊列中,並利用 handler 發送 message,handleMessage 函數從隊列中取事件,invoke 事件響應函數處理。 AsyncPoster:這個其實一個Runnable實現類,封裝執行的過程,在異步時調用。是一個事件異步線程處理,對應ThreadMode.Async。enqueue 函數將事件放到隊列中,並調用線程池執行當前任務,在 run 函數從隊列中取事件,invoke 事件響應函數處理。 BackgroundPoster:這個其實一個Runnable實現類,事件 Background 處理,對應ThreadMode.BackgroundThread。enqueue 函數將事件放到隊列中,並調用線程池執行當前任務,在 run 函數從隊列中取事件,invoke 事件響應函數處理。與 AsyncPoster.java 不同的是BackgroundPoster 中的任務只在同一個線程中依次執行,而不是並發執行。
ThreadMode模型
線程模型共有四類:
注冊流程:

register 函數中會先根據訂閱者類名去subscriberMethodFinder中查找當前訂閱者所有事件響應函數,然後循環每一個事件響應函數,依次執行下面的 subscribe 函數:
第一,通過subscriptionsByEventType得到該事件類型的所有訂閱者信息隊列,根據優先級把當前訂閱者信息插入到訂閱者隊列subscriptionsByEventType中。第二,在typesBySubscriber中得到當前訂閱者的所有事件隊列,將此事件保存到隊列typesBySubscriber中,用於後續取消訂閱。
第三,檢查這個事件是否是 Sticky 事件,如果是則從stickyEvents事件保存隊列中取出該事件類型最後一個事件發送給當前訂閱者。 發布流程:
post方法,用於發布事件,cancle方法用戶取消訂閱者訂閱的所有事件類型。
post 方法會首先得到當前線程的 post 信息PostingThreadState,其中包含事件隊列,將當前事件添加到其事件隊列中,然後循環調用 postSingleEvent 函數發布隊列中的每個事件。
postSingleEvent 方法會先去eventTypesCache得到該事件對應類型的的父類及接口類型,沒有緩存則查找並插入緩存。循環得到的每個類型和接口,調用 postSingleEventForEventType 方法發布每個事件到每個訂閱者。
postSingleEventForEventType 方法在subscriptionsByEventType查找該事件訂閱者訂閱者隊列,調用 postToSubscription 函數向每個訂閱者發布事件。
結尾:
重點名稱解釋:
安卓學習-- RecyclerView簡單入門,安卓recyclerview
安卓學習-- RecyclerView簡單入門,安卓recyclerview一、加入JAR包 第一感覺這個東東,好復雜,沒ListView來的快,方便 在項目中加入and
酷歐天氣(CoolWeather)應用源碼,coolweather
酷歐天氣(CoolWeather)應用源碼,coolweather<ignore_js_op> 181420yank2y45klayhaan.jpg&nb
Android5.1.1源碼,android源碼
Android5.1.1源碼,android源碼前言 所有Android應用進程都是zygote fork出來的,新fork出來的應用進程還保持著root權限,這顯然是不
Android簡單的ListViewDemo及每個控件的點擊事件,listview控件點擊事件
Android簡單的ListViewDemo及每個控件的點擊事件,listview控件點擊事件 main.xml主頁面布局 <?xml version