編輯:關於Android編程
Activity 的生命周期。
一、理解Activity
Activity是Android程序的4大組件之一。
Activity是Android程序的表示層。程序的每一個顯示屏幕就是一個Activity。
學過WEB開發的同學,可以把Activity理解成網頁中的一個JSP文件;或者你可以把它理解成一個Windows的窗口。
下面看一下Activity類的繼承關系:

從這裡可以看到Activity是Context類的子類,大家對此先有個印象。
二、理解Activity的生命周期
手機最重要也是最基礎的功能是打電話,也就意味著電話來的時候可能隨時要把現在的程序暫停,如果電量不足的時候也可能隨時要把現有程序關閉;因此Android程序和電腦上的程序有所不同,具體到Activity,Activity的生命周期不是自身控制的,而是由Android系統控制的。
在android中Activity有四種基本狀態:
1、Running
位於屏幕最前端時,此時處於可見狀態,和用戶可交互的狀態。
2、Paused
當Acitivy被另一個透明的或者非全屏的Activity覆蓋時的狀態叫Paused狀態,雖然可見但不可交互。
3、Stop
當Activity被另外一個Activity覆蓋、界面不可見時處於Stop狀態。
4、Killed
Activity被系統殺死或者跟本沒啟動時就是Killed狀態。
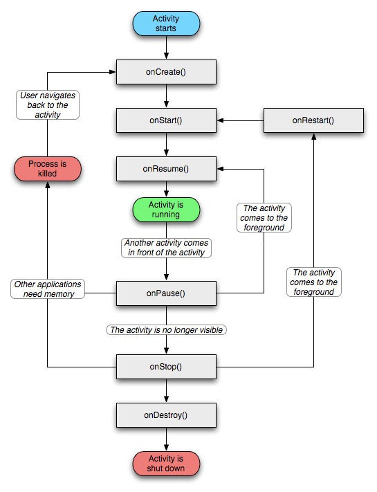
我們下面看一下Activity的生命周期:

下面是上圖的簡單翻譯版本:

Activity棧:
Android通過Activity棧的方式來管理Activity。

正在運行的Activity 處在在棧的最頂端,它是運行狀態的;
當有新Activity進入屏幕最上端時,原來的Activity就會被壓入第二層,如果他的屏幕沒有被完全遮蓋,那麼他處於Pause狀態,如果他被遮蓋那麼他處於Stop狀態。
當然不管你出於任何一層,都可能在系統覺得資源不足時被強行關閉,當然關閉時在棧底的程序最先被關閉。
譬如:當你在程序中調用 Activity.finish()方法時,結果和用戶按下 BACK 鍵一樣:他告訴 Activity Manager該Activity實例可以被“回收”。隨後 Activity Manager 激活處於棧第二層的 Activity 並重新入棧,把原 Activity 壓入到棧的第二層,從 Running 狀態轉到 Paused 狀態。
三.實例:觀察翻轉屏幕導致的Activity狀態變化
Activity類中定義了和生命周期相關的一些方法,這些方法會在狀態改變時被調用,譬如創建時調用的方法onCreate()。因此我們可以寫一個程序,在程序的每個一個方法中寫注釋,然後看看運行時注釋的打印順序來跟蹤Activity的狀態變化。
下面是程序代碼:
package android.basic.lesson4;import android.app.Activity;
import android.os.Bundle;
import android.util.Log;public class MainActivityLife extends Activity {
String tag =”[MainActivityLife]“;
/** Called when the activity is first created. */
@Override
public void onCreate(Bundle savedInstanceState) {
super.onCreate(savedInstanceState);
setContentView(R.layout.main);
Log.i(tag, “onCreate”);
}@Override
public void onStart(){
super.onStart();
Log.i(tag, “onStart”);
}@Override
public void onPause(){
super.onPause();
Log.i(tag, “onPause”);
}@Override
public void onResume(){
super.onResume();
Log.i(tag, “onResume”);
}@Override
public void onStop(){
super.onStop();
Log.i(tag, “onStop”);
}@Override
public void onDestroy(){
super.onDestroy();
Log.i(tag, “onDestroy”);
}
}
然後調出LogCat工具,來觀察程序的運行細節。通過LogCat的過濾器我們可以看到程序啟動、屏幕翻轉、按後退鍵程序退出的過程,這有助於我們驗證剛才所學的知識。

我們可以看到屏幕翻轉時,Android系統把ActivityLife這個Activity先殺死(具體順序是先暫停、後關閉再銷毀),然後再啟動(具體順序是先創建,後啟動再恢復)。通過這個例子我們也清楚的看到了,是Android系統而不是程序員在控制Activity的生命周期。
以上就是對Android Activity 生命周期的介紹,有需要的朋友可以參考下。
Android性能優化之路(一)
引言什麼是APP性能優化?一言以蔽之,就是使APP運行的更高,更快,更強,更穩定。在代碼不夠壯健的時候,APP裡的問題是出於熵增狀態,當熵增到達一個臨界點時,就會引發OO
Git分支管理
1.什麼是分支使用分支意味著你可以從開發主線上分離開來(即脫離主分支),然後在不影響主線的同時繼續工作。這種機制在多人開發過程中非常有用,每個人只需要創建一個屬於自己的分
NFC 不僅配對這麼簡單
雖然NFC並非什麼新技術,但它至今仍僅是中高端手機的專利。令人遺憾的是,很多用戶對NFC的態度卻是“永不錄用”,一方面是擔心它的高耗
Android 網絡連接判斷並進行相關處理
獲取網絡信息需要在AndroidManifest.xml文件中加入相應的權限。 1)判斷是否有網絡連接,沒有則進入網絡設置/***檢測網絡是否連接*@retur