編輯:關於Android編程
信息的接收工作是由底層來完成的,當有一個 新的信息時底層完成接收後會以Intent的方式來通知上層應用,信息的相關內容也包含在Intent當中,Android所支持的信息Intent都定義在android.provider.Telephony.Intents裡面。
短信的接收

短信接收,對於上層應用程序來講就是要處理廣播事件SMS_RECEIVED_ACTION,它是由Frameworks發出告訴上層有新的SMS已收到。在Mms中,是由PrivilegedSmsReceiver來處理,它收到SMS_RECEIVED_ACTION(android.provider.Telephony.Intents.SMS_RECEIVED_ACTION=”android.provider.Telephony.SMS_RECEIVED”)後會啟動SmsReceiverService來做具體的處理。
SmsReceiverService會先檢查短信的類型,如果是Class0短信,直接在GUI中顯示,不做任何其他的處理,也即不會存儲到數據庫中,也不會在Notification Bar中做Notification。
對於其他短信,會進行替換現有的消息,或是當作新消息插入。原則就是如果在數據庫中已有的短信中,與新來的短信的原始地址和協議標識都一樣,那麼就把其替換成新進的短信,否則就當作新短信插入。
具體的替換流程:先用新進的短信生成一個ContentValues,再用短信的地址和協議標識當作條件到數據庫中去查詢,如果查到了,就替換,否則就存儲。
存儲的流程,也是先生成一個CotentValues,然後取出短信的Thread Id和地址,地址要與聯系人數據庫同步一下,以保證是能識別的地址。如果Thread Id不是合法的,那麼就用同步過的地址嘗試重新生成Thread Id,嘗試5次。然後把刷新過的Thread Id放到ContentValues中,把ContentValues插入到數據庫中。如果設置為把信息存儲到SIM卡,還要調用SmsManager把信息拷貝到SIM卡上。計算短信的大小,並更新至數據庫。刪除過期的短信,和超過數量限制的短信,然後返回插入後得到的短信Uri。
最後,對於替換或插入的短信,用Uri去StatusBar做Notification。
GUI在刷新列表時也能得到新短信,因為短信已經被存儲到數據庫中。

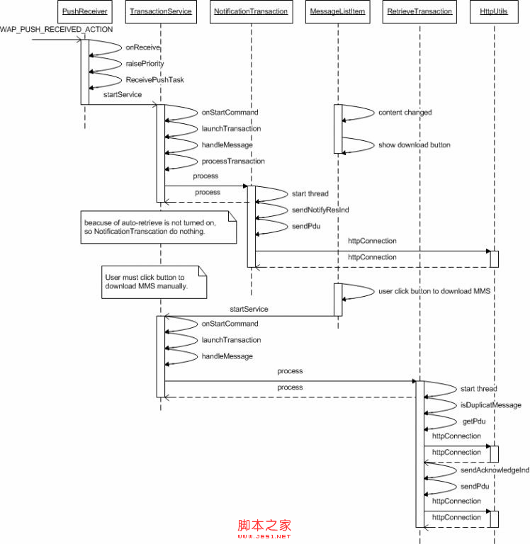
Telephony Frameworks會先發出一個Intent:android.provider.Telephony.Intents.WAP_PUSH_RECEIVED_ACTION=”android.provider.Telephony.WAP_PUSH_RECEIVED”告知上層應用有一個彩信來了。這個Intent中會含有一個”data”byte數組(通過byte[] data = intent.getByteArrayExtra(“data”)來獲取),這個Byte數組是關於這個彩信的一些信息的描述,它是一個NotificationInd,裡面含有彩信的一些信息,比如發送者手機號碼,彩信的ContentLocation(URL)。之後是由應用程序來決定如何做下一步的處理。
在Mms中是由transaction.PushReceiver.java來接收WAP_PUSH_RECEIVED_ACTION,接收到彩信通知Intent後,它會做一些預處理,把data字段取出來,用Pdu的工具解析成為GenericPdu,然後轉化為NotificationInd,並把它寫入數據庫,然後會啟動TransactionService來做進一步的NOTIFICATION_TRANSACTION處理,同時把這個NotificationInd的Uri也傳過去。
TransactionService被喚起,在其onStartCommand中會處理一下把PushReceiver所傳來的Intent放入自己的MessageQueue中,然後在Handler.handleMessage()中處理TRANSACTION_REQUEST時處理NOTIFICATION_TRANSACTION。先是加載默認的一些彩信相關的配置信息,主要是MMSC,Proxy和Port,這些都是與運營商相關的信息,可以通過APN的設置來更改。TransactionService用PushReciver傳來的NotificationInd的Uri和加載的配置信息TransactionSettings構建一個NotificationTransaction對象。之後,TransactionService檢查其內的二個隊列,或是加入Pending隊列,或是直接處理(加入到正在處理隊列),處理也是直接調用NotificationTransaction.process()。
NotificationTransaction的process()方法是繼承自父類Transaction的方法,它只是簡單的開啟一個新的線程,然後返回,這樣就可以讓Service去處理其他的Transaction Request了。
在線程中,首先從DownloadManager和TelephonyManager中加載一些配置信息,是否彩信設置為自動獲取(auto retrieve),以及Telephony是否設置為數據延遲(DATA_SUSPEND),然後會采取不同的措施,再從NotificationInd中取出彩信的過期日期。如果配置為不取數據(更確切的說,是不現在取數據),那麼就先給DownloadManager的狀態標記為STATE_UNSTARTED,再給MMSC發送一個Notify Response Indication,之後結束處理,函數返回,彩信的通知處理流程到此為止。用戶可以通過操作UI,用其他方法手動下載彩信,這個會在後面詳細討論。
如果設置為自動獲取或者數據傳輸是暢通的,那麼就把DownloadManager狀態標記為START_DOWNLOADING並開始下載彩信數據。彩信的獲取是通過HTTP到彩信的ContentLocation(URL)取得數據。先是調用父類方法getPdu(),傳入彩信的URL,最終調用HttpUtils的httpConnection方法發送HTTP GET請求,MMSC會把彩信數據返回,作為getPdu()的返回值返回。拿到的是一個byte數組,需要用Pdu的工具解析成為GenericPdu,然後用PduPersister把其寫入數據庫,再把彩信的大小更新到數據庫,到這裡一個彩信的接收就算完成了。剩下的就是,因為已經獲得了彩信的數據,所以要把先前的通知信息(NotificationInd)刪除掉,然後更新一下相關的狀態,給MMSC返回Notify Response Indication,結束處理。因為數據庫已經有所改變,所以UI會收到ContentChanged事件,刷新UI列表,新信息就會顯示出來。

如前所述,如果彩信配置設置為不自動獲取,那麼UI刷新了後就會顯示彩信通知:到期日期,彩信大小等,並提供一個”Download”按扭。用戶可以點擊按扭來下載彩信內容,點擊按扭後,會啟動TransactionService,把彩信通知的Uri,和RETRIEVE_TRANSACTION request打包進一個Intent傳給TransactionService。TransactionService,像處理其他的Transaction一樣,都是放進自己的MessageQueue,然後加載默認的TransactionSettings,構建RetrieveTransaction對象,然後處理調用RetrieveTransaction.process()。
RetrieveTransaction也是繼承自Transaction,其process()也是創建一個線程,然後返回。在線程中,首先它用Pdu工具根據Uri從數據庫中加載出彩信通知(NotificationInd),從NotificationInd中取得彩信的過期日期,檢查過期日期,如果彩信已經過期,那麼給MMSC發送Notify Response Indication。把DownloadManager狀態標記為開始下載,然後如果彩信已過期,標記Transaction狀態為Failed,然後返回,結束處理流程。如果一切正常,會用getPdu()從彩信的ContentLocation(URL)上面獲取彩信內容,它會用HttpUtils.httpConnection()通過HTTP來獲取,返回一個byte數組。用Pdu工具解析byte數組,得到GenericPdu,檢查一下是否是新信息,是否是重復的信息,如果重復,標記狀為失敗,然後返回,結束處理。如果是新信息,先把GenericPdu用PduPersister寫入數據庫中,更新信息大小和ContentLocation(URL)到數據庫中,到這裡一個彩信其實已經全部獲取完了。接下來就是發送收到確認信息給MMSC,標記處理狀態為成功,結束處理。這時UI應該監聽到數據庫變化,並刷新,新信息應該會顯示給用戶。

總結:與信息發送類似,數據庫在接收信息過程中也扮演了重要角色,信息接收到後進行解析,然後就寫入數據庫,與發送不同,接收的信息沒有那麼多狀態,一旦寫入了數據庫就意味著信息接收已經成功,UI也是只監聽數據庫的變化,一旦有變化立刻刷新顯示信息。
Android平台Camera實時濾鏡實現方法探討(九)--磨皮算法探討(一)
上一篇開頭提到了一些可用於磨皮的去噪算法,下面我們實現這些算法並且觀察效果,咱不考慮實時性的問題本文首先探討的首先是《基於局部均方差相關信息的圖像去噪及其在實時磨皮美容算
詳解Android 教你打造高效的圖片加載框架
1、概述優秀的圖片加載框架不要太多,什麼UIL , Volley ,Picasso,Imageloader等等。但是作為一名合格的程序猿,必須懂其中的實現原理,於是乎,今
Android Gradle Build Error:Some file crunching failed, see logs for details的快速解決方法
錯誤日志:Error:java.lang.RuntimeException: Some file crunching failed, see logs for detai
安卓學習筆記之Drawable
Drawable基礎什麼是Drawable首先Drawable是一個抽象類,表示的是可以在Canvas中繪制的圖像,常被用作一個view的背景,有多種實現類完成不同的功能