編輯:關於Android編程
前面的博客中,我給大家分析過數組和鏈表兩種線性表數據結構。數組存儲區間連續,查找方便,但是插入和刪除效率低下;鏈表存儲區間離散,插入刪除方便,但是查找困難。大家肯定會問,有沒有一種結構,既能做到查找便捷,又能做到插入刪除方便呢?答案就是我們今天要跟大家說的主角:哈希表。
我們先來看一下哈希表的百度定義
散列表(Hash table,也叫哈希表),是根據關鍵碼值(Keyvalue)而直接進行訪問的數據結構。也就是說,它通過把關鍵碼值映射到表中一個位置來訪問記錄,以加快查找的速度。這個映射函數叫做散列函數,存放記錄的數組叫做散列表。
給定表M,存在函數f(key),對任意給定的關鍵字值key,代入函數後若能得到包含該關鍵字的記錄在表中的地址,則稱表M為哈希(Hash)表,函數f(key)為哈希(Hash)函數。
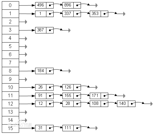
下圖是一個經典的哈希表實現方式圖,來自百度百科。

再看一張圖

這張圖更明顯的告訴我們哈希表采用的是一種“拉鏈法”實現的,關於拉鏈法,大家可以自行百度腦補。左邊是數組,右邊是鏈表,感覺十分像用數組把鏈表串起來,在一個長度為16的數組中,每個元素存儲的是一個鏈表的頭結點。接下來我們一起來分析一下HashMap的源碼實現。

通過HashMap的繼承關系,我們可以得知HashMap繼承自抽象類AbstractMap,該Map又實現了Map接口,我們下來看一下Map接口包含哪些方法。

可以看出包含了我們常用的HashMap中的一些方法,接著我們來看HashMap的父類AbstractMap。
public abstract class AbstractMapimplements Map { // 用懶加載的方式定義了Set集合類型的鍵,表明HashMap鍵是不能重復的 Set keySet; // 用懶加載的方式定義了Collection集合類型的值,表明HashMap值是可以重復的 Collection valuesCollection; …… }
這裡重點要看明白一開始定義的鍵和值,鍵是不能重復的,值可以重復。
然後定義了兩個靜態的實體類
// 維護鍵和值的 Entry static class AbstractMap.SimpleEntry// 維護不可變的鍵和值的 Entry static class AbstractMap.SimpleImmutableEntry
繼續下面實現了接口Map中的方法:clear、put、get、equals、size、hashCode等等。
現在我們開始分析HashMap的源碼,走起┏ (゜ω゜)=?
private static final int MINIMUM_CAPACITY = 4;// HashMap最小容量為4
private static final int MAXIMUM_CAPACITY = 1 << 30;// HashMap最大容量1073741824,往右移除2,往左移是乘2
// 實體數組
private static final Entry[] EMPTY_TABLE
= new HashMapEntry[MINIMUM_CAPACITY >>> 1];// 一個空的鍵值對實體數組最小容量是2
static final float DEFAULT_LOAD_FACTOR = .75F;// 默認的容量擴展因子是0.75
transient HashMapEntry[] table;// 鍵值對的數組
transient HashMapEntry entryForNullKey;// 沒有鍵的鍵值對
transient int size;// 非空元素長度
transient int modCount;// 計數器
private transient int threshold;// 容量因子的極限
// Views - lazily initialized 父類繼承下來的
private transient Set keySet;
private transient Set> entrySet;
private transient Collection values;
/**
* Constructs a new empty {@code HashMap} instance.
*/
@SuppressWarnings("unchecked")
public HashMap() {
table = (HashMapEntry[]) EMPTY_TABLE;
threshold = -1; // Forces first put invocation to replace EMPTY_TABLE
}
/**
* 指定初始容量的構造方法
*/
public HashMap(int capacity) {
if (capacity < 0) {
throw new IllegalArgumentException("Capacity: " + capacity);
}
if (capacity == 0) {
@SuppressWarnings("unchecked")
HashMapEntry[] tab = (HashMapEntry[]) EMPTY_TABLE;
table = tab;
threshold = -1; // Forces first put() to replace EMPTY_TABLE
return;
}
if (capacity < MINIMUM_CAPACITY) {
capacity = MINIMUM_CAPACITY;
} else if (capacity > MAXIMUM_CAPACITY) {
capacity = MAXIMUM_CAPACITY;
} else {
capacity = Collections.roundUpToPowerOfTwo(capacity);
}
makeTable(capacity);
}
/**
* 指定初始容量和擴展因子的構造方法
*/
public HashMap(int capacity, float loadFactor) {
this(capacity);
if (loadFactor <= 0 || Float.isNaN(loadFactor)) {
throw new IllegalArgumentException("Load factor: " + loadFactor);
}
/*
* Note that this implementation ignores loadFactor; it always uses
* a load factor of 3/4. This simplifies the code and generally
* improves performance.
*/
}
/**
* 構造一個映射關系與指定 Map 相同的新 HashMap。所創建的 HashMap 具有默認加載因子 (0.75) 和足 以容納指定 Map 中映射關系的初始容量。
*/
public HashMap(Map map) {
this(capacityForInitSize(map.size()));
constructorPutAll(map);
}
/**
* Maps the specified key to the specified value.
* @param key the key.
* @param value the value.
* @return the value of any previous mapping with the specified key or
* {@code null} if there was no such mapping.
*/
@Override
public V put(K key, V value) {
if (key == null) {// HashMap的key是可以為空的,如果為空,放一個NullKey
return putValueForNullKey(value);
}
// 定義一個int型的hash,將key的hashCode計算後再次得到Hash值賦予它,即二次哈希
int hash = Collections.secondaryHash(key);
HashMapEntry[] tab = table;// 存儲鍵值對的數組
// index是下標,tab數組長度-1即數組下標最大值,接著做&運算得到下標最大的長度,避免溢出
int index = hash & (tab.length - 1);
// 遍歷索引下面的整個鏈表,tab[index]整個鏈表的頭結點,如果index索引處的Entry不為 null,通過循環不斷遍歷e元素的下一個元素
for (HashMapEntry e = tab[index]; e != null; e = e.next) {
// 如果指定key與需要放入的key兩個鍵相同,進行覆蓋,新的覆蓋老的
if (e.hash == hash && key.equals(e.key)) {
preModify(e);
V oldValue = e.value;
e.value = value;
return oldValue;
}
}
// 如果index索引處的Entry為null,表明此處還沒有 Entry
modCount++;// 計數器++
if (size++ > threshold) {// 尺寸++大於容量因子的極限,則擴容
tab = doubleCapacity();// 容量擴大兩倍,HashMap容量最小是4,然後兩倍兩倍的擴容
index = hash & (tab.length - 1);// 重新計算一遍
}
addNewEntry(key, value, hash, index);// 把新的鍵值對添加進來
return null;
}
Hash相同,Key不一定相同,如果Key相同,Hash值一定相同。
總結put方法的基本過程如下:
(1)對key的hashcode進行二次hash計算,獲取應該保存到數組中的index。
(2)判斷index所指向的數組元素是否為空,如果為空則直接插入。
(3)如果不為空,則依次查找e中next所指定的元素,判讀key是否相等,如果相等,則替換舊的值,並返回值。
(4)跳出循環,判斷容量是否超出,如果超出進行擴容
(5)執行addNewEntry()添加方法;
/**
* Returns the value of the mapping with the specified key.
* @param key the key.
* @return the value of the mapping with the specified key, or {@code null}
* if no mapping for the specified key is found.
*/
public V get(Object key) {
if (key == null) {// 如果key為空,把entryForNullKey賦值給e
HashMapEntry e = entryForNullKey;
return e == null ? null : e.value;
}
// 根據key的hashCode值計算它的hash碼
int hash = Collections.secondaryHash(key);
HashMapEntry[] tab = table;
// 直接取出tab數組中指定索引處的值
for (HashMapEntry e = tab[hash & (tab.length - 1)];
e != null; e = e.next) {
//拿到每一個鍵值對中的key
K eKey = e.key;
// 去比較,如果兩個key相等 或者 內存地址相等並且兩個哈希值相等,則找到並返回值
if (eKey == key || (e.hash == hash && key.equals(eKey))) {
return e.value;
}
}
return null;
}
/**
* Removes the mapping with the specified key from this map.
* @param key the key of the mapping to remove.
* @return the value of the removed mapping or {@code null} if no mapping
* for the specified key was found.
*/
@Override public V remove(Object key) {
if (key == null) {// 如果key等於空,則移除空鍵值對
return removeNullKey();
}
int hash = Collections.secondaryHash(key);
HashMapEntry[] tab = table;
int index = hash & (tab.length - 1);
// 遍歷全部結點
for (HashMapEntry e = tab[index], prev = null;
e != null; prev = e, e = e.next) {
// 找到結點,如果Hash相等,並且key相等,找到了我們要移除的結點
if (e.hash == hash && key.equals(e.key)) {
if (prev == null) {// 遍歷到最後結束時找到要刪除的結點
tab[index] = e.next;// 頭結點從第二個結點開始算起
} else {// 在中間任意地方找到了我們要刪除的元素
prev.next = e.next;// 這裡使用了鏈表刪除元素的套路
}
modCount++;
size--;
postRemove(e);
return e.value;
}
}
return null;
}
Android - 標准VideoView播放示例
標准VideoView播放示例 在Android SDK中的ApiDemos內, 提供標准播放視頻的代碼,使用VideoView
如何給你的Android 安裝文件(APK)瘦身
Android的apk文件越來越大了這已經是一個不爭的事實。在Android 還是最初版本的時候,一個app的apk文件大小也還只有2 MB左右,到了現在,
Android跨進程通信-AIDL的使用
1、為什麼要有AIDL?為什麼要有AIDL呢,官方文檔介紹AIDL中有這麼一句話:Note: Using AIDL is necessary only ifyou all
Android Studio制作.so庫實踐
前言因為工作需要可能要用到JNI開發,本篇文章就分享一下我在這方面的實踐,以前我們使用Eclipse做NDK開發,非常麻煩,需要配cygwin的編譯環境,後面NDK功能完