編輯:關於Android編程
前言:從本篇開始,將進入Multimedia框架,包含MediaPlayer, Camera, Surface, MediaRecord, 接下來幾篇都是MediaPlayer相關。同樣看下Agenda如下:
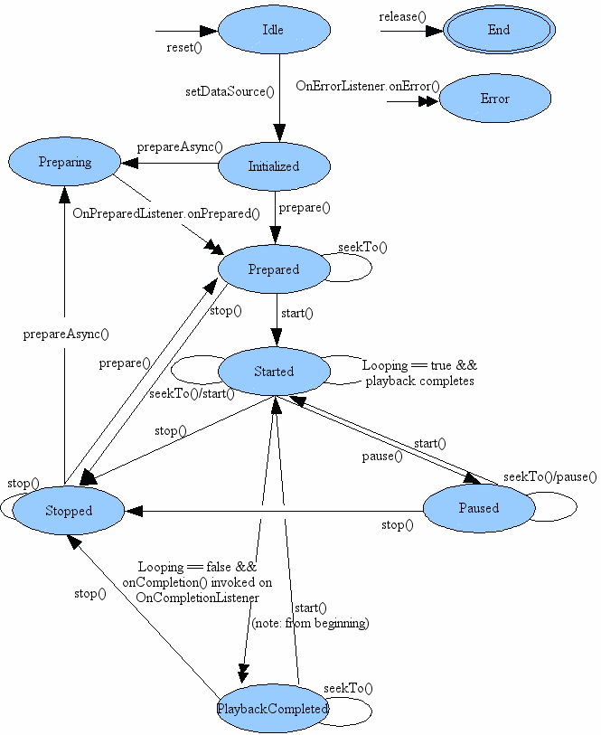
MediaPlayer的狀態圖 Idle 狀態 End 狀態 Error 狀態 Initialized狀態 Prepared狀態 Preparing狀態 Started狀態 Paused狀態 Stopped狀態 PlaybackCompleted狀態MediaPlayer類是用於控制playback的視頻/音頻文件及流。
主要覆蓋如下以下方面:
playback控制視頻/音頻文件及流是被狀態機進行管理。下圖顯示MediaPlayer生命周期以及由playback控制操作所影響。

橢圓代表MediaPlayer駐留的狀態
弧代表playback控制且驅動MediaPlayer狀態進行過渡。
有兩種類型的弧,一種是用單箭頭表示的是同步方法調用,另一種有兩個箭頭代表異步方法調用
從狀態圖中,我們能看到MediaPlayer有如下一些狀態:<喎?/kf/ware/vc/" target="_blank" class="keylink">vcD4NCjxoMiBpZD0="idle-狀態及end-狀態">Idle 狀態及End 狀態








Android編程實現自定義輸入法功能示例【輸入密碼時防止第三方竊取】
本文實例講述了Android編程實現自定義輸入法功能。分享給大家供大家參考,具體如下:對於Android用戶而言,一般都會使用第三方的輸入法。可是,在輸入密碼時(尤其是支
android一步一步實現視頻客戶端app(一)
我開發完成了一個完整的視頻客戶端app,現在,分享出來,供初學者學習參考(大神就不用看了,比較簡單,僅供入門),大家相互交流相互學習。項目有些功能,我時間也不是很多,只能
重寫MPAndroidChart顯示標記
MPAndroidChart是實現圖表功能的優秀控件, 可以完成大多數繪制需求. 對於修改第三方庫而言, 優秀的架構是繼承開發, 而不是把源碼拆分出去. MP在顯示標記控
Android開發模擬器啟動失敗的解決方法
1. 錯誤提示信息 錯誤大概意思:連接到adb(android debug bridge)出現了一個嚴重的錯誤,你必須重啟adb和Eclipse工具,請確保在位置…