編輯:關於Android編程
activity類處於android.app包中,繼承關系:
extends ContextThemeWrapper
implements LayoutInflater.Factory2 Window.Callback KeyEvent.CallbackView.OnCreateContextMenuListenerComponentCallbacks2
Activity是什麼呢?Activity是一個應用程序提供與用戶進行交流的界面。每個Activity都可以通過布局來呈現自己的用戶界面,一個應用程序通常包括很多Activity,其中有一個被稱為主Activity,這是程序第一次啟動所展示的,例如很多程序都有的歡迎界面。將Activity設置成主Activity可以通過配置AndroidManifest.xml文件,將如下代碼復制到activity的標簽之中:
怎麼創建一個Activity呢?通過繼承父類Activity,來創建一個屬於自己的Activity,這要求你需要實現Activity父類的回調方法,這些方法在Activity的生命周期中的不同狀態被調用,如:創建,暫停,釋放,銷毀。其中有兩個最重要的回調方法:
1.onCreate()
這個方法在Activity被創建時被調用,在這個方法應該初始化各個控件,通過調用setContentView(R.layout.xxx)方法定義布局來展現Activity的用戶界面,其中R.layout.xxx為Activity的XML布局文件。
2.onPause()
這個方法在用戶離開當前Activity時被調用,這就需要在這個方法中保存用戶與當前Activity的會話,比如在EditText中輸入的值。用戶在返回當前Activity時,還應該顯示離開時所填寫的值。
當然每創建一個Activity都需要在AndroidManifest.xml文件中注冊一個相應的Activity。如:創建的Activity的類名為:MyActivity則在文件中需添加如下代碼:
在 android 中,Activity 擁有四種基本狀態:
當一個 Activity 實例被創建、銷毀或者啟動另外一個 Activity 時,它在這四種狀態之間進行轉換,這種轉換的發生依賴於用戶程序的動作。下圖說明了 Activity 在不同狀態間轉換的時機和條件:

如上所示,Android 程序員可以決定一個 Activity 的“生”,但不能決定它的“死”,也就時說程序員可以啟動一個 Activity,但是卻不能手動的“結束”一個 Activity。當你調用Activity.finish()方法時,結果和用戶按下 BACK 鍵一樣:告訴 Activity Manager 該 Activity 實例完成了相應的工作,可以被“回收”。隨後 Activity Manager 激活處於棧第二層的 Activity 並重新入棧,同時原 Activity 被壓入到棧的第二層,從 Active 狀態轉到 Paused 狀態。例如:從 Activity1 中啟動了 Activity2,則當前處於棧頂端的是 Activity2,第二層是 Activity1,當我們調用Activity2.finish()方法時,Activity Manager 重新激活 Activity1 並入棧,Activity2 從 Active 狀態轉換 Stoped 狀態,Activity1. onActivityResult(int requestCode, int resultCode, Intent data)方法被執行,Activity2 返回的數據通過data參數返回給 Activity1。
Android 是通過一種 Activity 棧的方式來管理 Activity 的,一個 Activity 的實例的狀態決定它在棧中的位置。處於前台的 Activity 總是在棧的頂端,當前台的 Activity 因為異常或其它原因被銷毀時,處於棧第二層的 Activity 將被激活,上浮到棧頂。當新的 Activity 啟動入棧時,原 Activity 會被壓入到棧的第二層。一個 Activity 在棧中的位置變化反映了它在不同狀態間的轉換。Activity 的狀態與它在棧中的位置關系如下圖所示:
如上所示,除了最頂層即處在 Active 狀態的 Activity 外,其它的 Activity 都有可能在系統內存不足時被回收,一個 Activity 的實例越是處在棧的底層,它被系統回收的可能性越大。系統負責管理棧中 Activity 的實例,它根據 Activity 所處的狀態來改變其在棧中的位置。
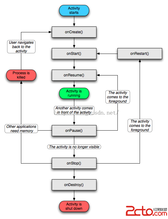
Activity生命周期圖:

下面我們通過一個實例來說明Activity生命周期。新建工程,編寫如下代碼:
public class MainActivity extends AppCompatActivity {
private String TAG = MainActivity;
@Override
protected void onCreate(Bundle savedInstanceState) {
super.onCreate(savedInstanceState);
setContentView(R.layout.activity_main);
Log.i(TAG, onCreate);
}
@Override
protected void onResume() {
super.onResume();
Log.i(TAG, onResume);
}
@Override
protected void onStart() {
super.onStart();
Log.i(TAG, onStart);
}
@Override
protected void onPause() {
super.onPause();
Log.i(TAG, onPause);
}
@Override
protected void onStop() {
super.onStop();
Log.i(TAG, onStop);
}
@Override
protected void onRestart() {
super.onRestart();
Log.i(TAG, onRestart);
}
@Override
protected void onDestroy() {
super.onDestroy();
Log.i(TAG, onDestroy);
}
}
我們通過記錄操作和打印日志的方式來看看Activity的生命周期過程;
1、 運行
看到如下打印日志:
11-26 09:09:33.665 24933-24933/com.jcdh.jcli.activitydemo I/MainActivity: onCreate
11-26 09:09:33.665 24933-24933/com.jcdh.jcli.activitydemo I/MainActivity: onStart
11-26 09:09:33.665 24933-24933/com.jcdh.jcli.activitydemo I/MainActivity: onResume
2、按下返回按鍵:
11-26 09:30:20.097 24933-24933/com.jcdh.jcli.activitydemo I/MainActivity: onPause
11-26 09:30:20.637 24933-24933/com.jcdh.jcli.activitydemo I/MainActivity: onStop
11-26 09:30:20.637 24933-24933/com.jcdh.jcli.activitydemo I/MainActivity: onDestroy
3、長按Home鍵,彈出最近打開過的應用程序,點擊ActivityDemo
11-26 09:31:07.341 24933-24933/com.jcdh.jcli.activitydemo I/MainActivity: onCreate
11-26 09:31:07.341 24933-24933/com.jcdh.jcli.activitydemo I/MainActivity: onStart
11-26 09:31:07.341 24933-24933/com.jcdh.jcli.activitydemo I/MainActivity: onResume
4、按Home鍵
11-26 09:31:44.649 24933-24933/com.jcdh.jcli.activitydemo I/MainActivity: onPause
11-26 09:31:45.173 24933-24933/com.jcdh.jcli.activitydemo I/MainActivity: onStop
5、在AllList中點擊打開
11-26 09:32:11.793 24933-24933/com.jcdh.jcli.activitydemo I/MainActivity: onRestart
11-26 09:32:11.793 24933-24933/com.jcdh.jcli.activitydemo I/MainActivity: onStart
11-26 09:32:11.793 24933-24933/com.jcdh.jcli.activitydemo I/MainActivity: onResume
通過日志信息,我們可以看到。
Activity的啟動過程:onCreate—onStart—onResume;
下返回鍵時:onPause—onStop—onDestroy 正如上面說是,當按下返回鍵時,此Activity彈出棧,程序銷毀。確實如此;
我們再次 打開時的啟動過程又回到onCreate—onStart—onResume。OK;
啟動之後按下Home鍵,回到Launcher,查看打印信息:onPause—onStop;
再次打開的運行過程:onRestart—onStart—onResume;
我們通過對Activity的各種操作,構成了Activity的生命周期,我們看到無論對Activity做如何的操作,都會接收到相關的回調方法,那麼我們在開發的過程中通過這些回調方法就可以寫工作,比如說釋放一些重量級的對象,網絡連接,數據庫連接,文件讀等等。
以下是各個方法的詳細說明:
onCreate():當 activity 第一次創建時會被調用。在這個方法中你需要完成所有的正常靜態設置 ,比如創建一個視圖( view )、綁定列表的數據等等。如果能捕獲到 activity 狀態的話,這個方法傳遞進來的 Bundle 對象將存放了 activity 當前的狀態。調用該方法後一般會調用 onStart() 方法。
onRestart():在 activity 被停止後重新啟動時會調用該方法。其後續會調用 onStart 方法。
onStart() 當 activity 對於用戶可見前即調用這個方法。如果 activity回到前台則接著調用 onResume() ,如果 activity 隱藏則調用onStop()
onResume():在 activity 開始與用戶交互前調用該方法。在這時該activity 處於 activity 棧的頂部,並且接受用戶的輸入。其後續會調用 onPause() 方法。
onPause():在系統准備開始恢復其它 activity 時會調用該方法。這個方法中通常用來提交一些還沒保存的更改到持久數據 中,停止一些動畫或其它一些耗 CPU 的操作等等。無論在該方法裡面進行任何操作,都需要較快速完成,因為如果它不返回的話,下一個 activity 將無法恢復出來。如果 activity 返回到前台將會調用 onResume() ,如果 activity 變得對用戶不可見了將會調用onStop() 。
onStop():在 activity 對用戶不可見時將調用該方法。可能會因為當前 activity 正在被銷毀,或另一個 activity (已經存在的activity 或新的 activity )已經恢復了正准備覆蓋它,而調用該方法。如果 activity 正准備返回與用戶交互時後續會調用onRestart ,如果 activity 正在被釋放則會調用 onDestroy 。
onDestroy():在 activity 被銷毀前會調用該方法。這是 activity 能接收到的最後一個調用。可能會因為有人調用了 finish 方法使得當前activity 正在關閉,或系統為了保護內存臨時釋放這個 activity的實例,而調用該方法。你可以用 isFinishing 方法來區分這兩種不同的情況。
Intent intent =new Intent(CurrentActivity.this,OtherActivity.class); startActivity(intent);
在 Android 中,不同的 Activity 實例可能運行在一個進程中,也可能運行在不同的進程中。因此我們需要一種特別的機制幫助我們在 Activity 之間傳遞消息。Android 中通過 Intent 對象來表示一條消息,一個 Intent 對象不僅包含有這個消息的目的地,還可以包含消息的內容,這好比一封 Email,其中不僅應該包含收件地址,還可以包含具體的內容。對於一個 Intent 對象,消息“目的地”是必須的,而內容則是可選項。
在上面的實例中通過 Activity. startActivity(intent)啟動另外一個 Activity 的時候,我們在 Intent 類的構造器中指定了“收件人地址”。
我們通過 bundle對象來傳遞信息,bundle維護了一個 HashMapIntent intent =new Intent(MainActivity.this,OtherActivity.class); intent.putExtra(boolean_key, true); intent.putExtra(string_key, string_value); startActivity(intent);
Intent intent=getIntent(); intent.getBooleanExtra(boolean_key,false); intent.getStringExtra(string_key);
當程序員使用 startActivity(intent) 來啟動另外一個 Activity 時,如果直接指定 intent 了對象的 Component 屬性,那麼 Activity Manager 將試圖啟動其 Component 屬性指定的 Activity。否則 Android 將通過 Intent 的其它屬性從安裝在系統中的所有 Activity 中查找與之最匹配的一個啟動,如果沒有找到合適的 Activity,應用程序會得到一個系統拋出的異常。這個匹配的過程如下:

……
如果我們在啟動一個 Activity 時使用這樣的 Intent 對象:
Intent intent =new Intent(); intent.setAction(com.zy.myaction);
那麼所有的 Action 列表中包含了“com.zy.myaction”的 Activity 都將會匹配成功。
Android 預定義了一系列的 Action 分別表示特定的系統動作。這些 Action 通過常量的方式定義在 android.content. Intent中,以“ACTION_”開頭。我們可以在 Android 提供的文檔中找到它們的詳細說明。
一個 Intent 可以通過 URI 攜帶外部數據給目標組件。在
mimeType 屬性指定攜帶外部數據的數據類型,scheme 指定協議,host、port、path 指定數據的位置、端口、和路徑。如下:
如果在 Intent Filter 中指定了這些屬性,那麼只有所有的屬性都匹配成功時 URI 數據匹配才會成功。
Android 內置了方向感應器的支持。在 G1 中,Android 會根據 G1 所處的方向自動在豎屏和橫屏間切換。但是有時我們的應用程序僅能在橫屏 / 豎屏時運行,比如某些游戲,此時我們需要鎖定該 Activity 運行時的屏幕方向,節點的android:screenOrientation屬性可以完成該項任務,示例代碼如下:
// 豎屏 , 值為 landscape 時為橫屏 …………
要使一個 Activity 全屏運行,可以在其 onCreate()方法中添加如下代碼實現:
// 設置全屏模式
getWindow().setFlags(WindowManager.LayoutParams.FLAG_FULLSCREEN,
WindowManager.LayoutParams.FLAG_FULLSCREEN);
// 去除標題欄
requestWindowFeature(Window.FEATURE_NO_TITLE);
setTitle(我的);
實現雙擊返回鍵退出功能:
private long exitTime = 0;
@Override
public boolean onKeyDown(int keyCode, KeyEvent event) {
if(keyCode == KeyEvent.KEYCODE_BACK && event.getAction() == KeyEvent.ACTION_DOWN){
if((System.currentTimeMillis()-exitTime) > 2000){
Toast.makeText(getApplicationContext(), 再按一次退出程序, Toast.LENGTH_SHORT).show();
exitTime = System.currentTimeMillis();
} else {
finish();
System.exit(0);
}
return true;
}
return super.onKeyDown(keyCode, event);
}
Android中BroadcastReceiver(異步接收廣播Intent)的使用
Broadcast Receiver簡介 Broadcast Receiver是Android的五大組件之一,使用頻率也很高。 用於異步接收廣播Intent,廣播Inte
Android動態加載框架DL的架構與基本原理解析
轉載請注明出處,本文來自【 Mr.Simple的博客 】。 我正在參加博客之星,點擊這裡投我一票吧,謝謝~ 前言 最近這一兩年,Android App使用插件化技術
安卓自定義View進階-Matrix原理
前言畫布操作 有重疊的部分,本文會讓你更加深入的了解其中的原理。本篇的主角Matrix,是一個一直在後台默默工作的勞動模范,雖然我們所有看到View背後都有著Matrix
ListView實現類似WheelView效果的探究
不得不說,作為一名安卓碼農,總是會有蛋蛋的憂傷,因為CP常說的就是:你看,人家ios的那個效果好炫酷,比如下面這樣的 作為一名合格的碼農,實在不能忍,最後還是實現了這個效