編輯:關於Android編程
PullToRefresh 這個庫用的是非常至多,github 今天主要分析一下源碼實現.
我們通過ListView的下拉刷新進行分析,其它的類似。
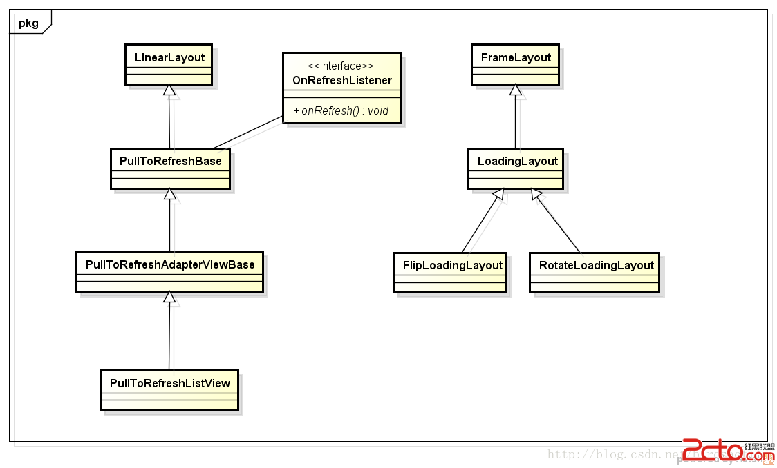
整個下拉刷新 父View是LinearLayout, 在LinearLayout添加了Header View ,Footer View,和ListView
PullToRefreshBase 是父類 擴展了 LinearLayout水平布局 如果我們使用ListView 需要觀看子類 PullToRefreshAdapterViewBase -> PullToRefreshListView

初始化代碼在PullToRefreshBase init方法中
重點代碼:
// Refreshable View // By passing the attrs, we can add ListView/GridView params via XML mRefreshableView = createRefreshableView(context, attrs);//通過子類傳入的View,ListView或者ScrollView等 addRefreshableView(context, mRefreshableView);//添加view到布局中 // We need to create now layouts now 創建Header和Footer視圖,默認是INVISIBLE,要添加到父窗口 mHeaderLayout = createLoadingLayout(context, Mode.PULL_FROM_START, a); mFooterLayout = createLoadingLayout(context, Mode.PULL_FROM_END, a); handleStyledAttributes(a);//添加loadingView效果,這裡是把View添加到ListView HeaderView裡面去 updateUIForMode(); //把布局添加到父View中
protected void updateUIForMode() {
final LinearLayout.LayoutParams lp = getLoadingLayoutLayoutParams();
// Remove Header, and then add Header Loading View again if needed
if (this == mHeaderLayout.getParent()) {
removeView(mHeaderLayout);
}
if (mMode.showHeaderLoadingLayout()) {
addViewInternal(mHeaderLayout, 0, lp);//加入View到LinearLayout
}
// Remove Footer, and then add Footer Loading View again if needed
if (this == mFooterLayout.getParent()) {
removeView(mFooterLayout);
}
if (mMode.showFooterLoadingLayout()) {
addViewInternal(mFooterLayout, lp);//加入View到LinearLayout
}
// Hide Loading Views
refreshLoadingViewsSize();//把headerView隱藏起來,其實用的是padding的方式 設置為負值 就到屏幕頂部的外面了
// If we're not using Mode.BOTH, set mCurrentMode to mMode, otherwise
// set it to pull down
mCurrentMode = (mMode != Mode.BOTH) ? mMode : Mode.PULL_FROM_START;
}
看看handleStyledAttributes方法 定位到子類復寫的地方
FrameLayout frame = new FrameLayout(getContext());
mHeaderLoadingView = createLoadingLayout(getContext(), Mode.PULL_FROM_START, a);
mHeaderLoadingView.setVisibility(View.GONE);
frame.addView(mHeaderLoadingView, lp);
mRefreshableView.addHeaderView(frame, null, false);//添加LoadingView到ListView Header上
//headerView一共有2個LoadingView,一個是被加入到LinearLayout一個是被加入到ListView的HeaderView
addViewInternal方法就是加入到LinearLayout父類中
看看LoadingLayout 有2種 FlipLoadingLayout 和 RotateLoadingLayout 一般我們用旋轉的加載動畫
左邊一個旋轉圖片,右邊是文字和時間提示
第一個LoadingLayout主要顯示 :下拉刷新,放開以刷新
第二個LoadingLayout顯示松手後的文字:正在載入...
結構是這樣

當UI初始化好,下面看看onTouch 下拉捕獲事件
public final boolean onTouchEvent(MotionEvent event) {
if (!isPullToRefreshEnabled()) {
return false;
}
// If we're refreshing, and the flag is set. Eat the event
if (!mScrollingWhileRefreshingEnabled && isRefreshing()) {
return true;
}
if (event.getAction() == MotionEvent.ACTION_DOWN && event.getEdgeFlags() != 0) {
return false;
}
switch (event.getAction()) {
case MotionEvent.ACTION_MOVE: {
if (mIsBeingDragged) {
mLastMotionY = event.getY();
mLastMotionX = event.getX();
pullEvent();//開始下拉,移動
return true;
}
break;
}
case MotionEvent.ACTION_DOWN: {
if (isReadyForPull()) {//按下 開始下拉
mLastMotionY = mInitialMotionY = event.getY();
mLastMotionX = mInitialMotionX = event.getX();
return true;
}
break;
}
case MotionEvent.ACTION_CANCEL:
case MotionEvent.ACTION_UP: { //停止下拉的時候
if (mIsBeingDragged) {
mIsBeingDragged = false;
if (mState == State.RELEASE_TO_REFRESH
&& (null != mOnRefreshListener || null != mOnRefreshListener2)) {
setState(State.REFRESHING, true);//放下手指開始回調,執行我們的回調任務
return true;
}
// If we're already refreshing, just scroll back to the top
if (isRefreshing()) {
smoothScrollTo(0);
return true;
}
// If we haven't returned by here, then we're not in a state
// to pull, so just reset
setState(State.RESET); //恢復到原來的UI狀態
return true;
}
break;
}
}
return false;
}
看看pullEvent方法
private void pullEvent() {
final int newScrollValue;
final int itemDimension;
final float initialMotionValue, lastMotionValue;
switch (getPullToRefreshScrollDirection()) {
case HORIZONTAL:
initialMotionValue = mInitialMotionX;
lastMotionValue = mLastMotionX;
break;
case VERTICAL:
default:
initialMotionValue = mInitialMotionY;
lastMotionValue = mLastMotionY;
break;
}
//計算下拉移動了多少
switch (mCurrentMode) {
case PULL_FROM_END://上拉
newScrollValue = Math.round(Math.max(initialMotionValue - lastMotionValue, 0) / FRICTION);
itemDimension = getFooterSize();
break;
case PULL_FROM_START://下拉
default:
newScrollValue = Math.round(Math.min(initialMotionValue - lastMotionValue, 0) / FRICTION);
itemDimension = getHeaderSize();
break;
}
//顯示HeaderView 得到移動的值,可以讓LoadingView顯示出來
setHeaderScroll(newScrollValue);
if (newScrollValue != 0 && !isRefreshing()) {
float scale = Math.abs(newScrollValue) / (float) itemDimension;
switch (mCurrentMode) {
case PULL_FROM_END:
mFooterLayout.onPull(scale);
break;
case PULL_FROM_START:
default:
mHeaderLayout.onPull(scale);//旋轉左邊的加載圖片,顯示文字和圖片 這個地方最終會執行LoadingLayout中的 onPullImpl方法
break;
}
//更新狀態 包括2中 釋放按下觸摸,還有就是 沒釋放手的觸摸
if (mState != State.PULL_TO_REFRESH && itemDimension >= Math.abs(newScrollValue)) {
setState(State.PULL_TO_REFRESH);
} else if (mState == State.PULL_TO_REFRESH && itemDimension < Math.abs(newScrollValue)) {
setState(State.RELEASE_TO_REFRESH);//下拉松手 可以松手了
}
}
}
再看看setHeaderScroll方法代碼
protected final void setHeaderScroll(int value) {
if (DEBUG) {
Log.d(LOG_TAG, "setHeaderScroll: " + value);
}
if (DEBUG) {
Log.d(LOG_TAG, "setHeaderScroll:" + value );
}
// Clamp value to with pull scroll range
final int maximumPullScroll = getMaximumPullScroll();
value = Math.min(maximumPullScroll, Math.max(-maximumPullScroll, value));
if (mLayoutVisibilityChangesEnabled) {
if (value < 0) { //有位移才顯示
mHeaderLayout.setVisibility(View.VISIBLE);
} else if (value > 0) { //有位移才顯示
mFooterLayout.setVisibility(View.VISIBLE);
} else {
mHeaderLayout.setVisibility(View.INVISIBLE);
mFooterLayout.setVisibility(View.INVISIBLE);
}
}
if (USE_HW_LAYERS) {
/**
* Use a Hardware Layer on the Refreshable View if we've scrolled at
* all. We don't use them on the Header/Footer Views as they change
* often, which would negate any HW layer performance boost.
*/
ViewCompat.setLayerType(mRefreshableViewWrapper, value != 0 ? View.LAYER_TYPE_HARDWARE
: View.LAYER_TYPE_NONE);
}
//回到最原始的scrollTo 最常用的 移動布局
switch (getPullToRefreshScrollDirection()) {
case VERTICAL:
scrollTo(0, value);
break;
case HORIZONTAL:
scrollTo(value, 0);
break;
}
}
protected void onRefreshing(final boolean doScroll) {
if (mMode.showHeaderLoadingLayout()) {
mHeaderLayout.refreshing();
}
if (mMode.showFooterLoadingLayout()) {
mFooterLayout.refreshing();
}
if (doScroll) {
if (mShowViewWhileRefreshing) {
// Call Refresh Listener when the Scroll has finished
OnSmoothScrollFinishedListener listener = new OnSmoothScrollFinishedListener() {
@Override
public void onSmoothScrollFinished() {
callRefreshListener();//回調接口執行
}
};
switch (mCurrentMode) {
case MANUAL_REFRESH_ONLY:
case PULL_FROM_END:
smoothScrollTo(getFooterSize(), listener);
break;
default:
case PULL_FROM_START:
smoothScrollTo(-getHeaderSize(), listener);
break;
}
} else {
smoothScrollTo(0);//回到原來的位置
}
} else {
// We're not scrolling, so just call Refresh Listener now
callRefreshListener();//回調接口執行
}
}
private void callRefreshListener() {
if (null != mOnRefreshListener) {
mOnRefreshListener.onRefresh(this);//回調
} else if (null != mOnRefreshListener2) { //這個是上拉,下拉都可以的情況,使用 onRefreshListener2
if (mCurrentMode == Mode.PULL_FROM_START) {
mOnRefreshListener2.onPullDownToRefresh(this);
} else if (mCurrentMode == Mode.PULL_FROM_END) {
mOnRefreshListener2.onPullUpToRefresh(this);
}
}
}
主要的就這些,還有很多細節沒有分析。若有問題請指出謝謝。
扣丁音樂(七)——音樂進度條拖動 循環模式 專輯圖片倒影功能實現
一丶效果演示 二丶實現功能介紹及思路設計前幾篇的博客被指出:純貼代碼沒什麼用,解釋下,本博客是由視頻轉博客的筆記及自己加深的一些功能,覺得提供代碼是最有效的,雖然如此還是
自定義View系列教程02--onMeasure源碼詳盡分析
大家知道,自定義View有三個重要的步驟:measure,layout,draw。而measure處於該鏈條的首端,占據著極其重要的地位;然而對於measur
ViewDragHelper詳解(側滑欄)
一、概述Drag拖拽;ViewDrag拖拽視圖,拖拽控件;ViewDragHelper拖拽視圖助手,拖拽操作類。利用ViewDragHelper類可以實現很多絢麗的效果,
實例講解Android App使用自帶的SQLite數據庫的基本方法
SQLite數據庫是android系統內嵌的數據庫,小巧強大,能夠滿足大多數SQL語句的處理工作,而SQLite數據庫僅僅是個文件而已。雖然SQLite的有點很多,但並不