編輯:關於Android編程
關鍵詞:藍牙blueZ A2DP、SINK、sink_connect、sink_disconnect、sink_suspend、sink_resume、sink_is_connected、sink_get_properties、AUDIO、DBUS
版本:基於android4.2之前版本 bluez
內核:linux/linux3.08
系統:android/android4.1.3.4
作者:xubin341719(歡迎轉載,請注明作者,請尊重版權謝謝)
歡迎指正錯誤,共同學習、共同進步!!
Android bluetooth介紹(一):基本概念及硬件接口
Android bluetooth介紹(二): android 藍牙代碼架構及其uart 到rfcomm流程
Android bluetooth介紹(三): 藍牙掃描(scan)設備分析
Android bluetooth介紹(四): a2dp connect流程分析
一、A2DP_CONNECT上層代碼流程
二、從<喎?/kf/ware/vc/" target="_blank" class="keylink">vc3Ryb25nPjxzdHJvbmc+SENJIGxvZzwvc3Ryb25nPjxzdHJvbmc+1tC/tDwvc3Ryb25nPjxzdHJvbmc+QVZEVFAgPC9zdHJvbmc+PHN0cm9uZz60tL2ouf2zzDxiciAvPjwvc3Ryb25nPjxzdHJvbmc+MTwvc3Ryb25nPjxzdHJvbmc+oaI8L3N0cm9uZz48c3Ryb25nPkFWRFRQIGwyY2FwPC9zdHJvbmc+PHN0cm9uZz69qMGiuf2zzDxiciAvPjxpbWcgc3JjPQ=="/uploadfile/Collfiles/20140818/2014081808491489.png" alt="\" />
2、AVDTP相關信令處理流程在HCI 中的流程
DISCOVER \GET_CAPABILITIES\SET_CONFIGURATION\OPEN\START\SUSPEND
三、audiosink函數注冊、及命令處理流程
AVDTP_DISCOVER\AVDTP_GET_CAPABILITIES\AVDTP_SET_CONFIGURATION\AVDTP_OPEN\AVDTP_START:等一系列控制命令
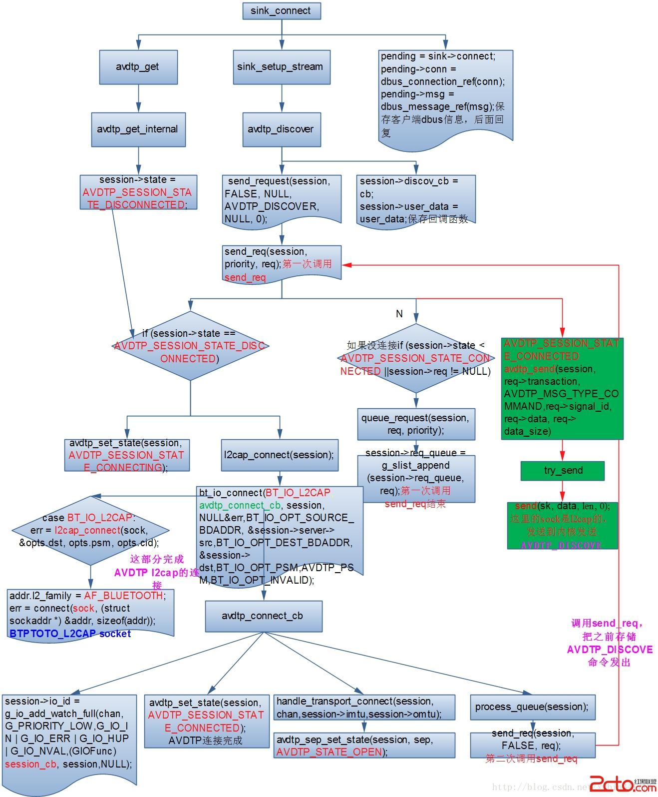
(一)、sink_connect創建流程
整體流程如下所示

1、idh.code\external\bluetooth\bluez\audio\sink.c
static DBusMessage *sink_connect(DBusConnection *conn,
DBusMessage *msg, void *data)
{
…………
if (!sink->session)//(1)、如果沒有AVDTP會話,獲取AVDTP連接狀態;
sink->session = avdtp_get(&dev->src, &dev->dst);
if (!sink->session)//相關失敗操作
return btd_error_failed(msg, "Unable to get a session");
if (sink->connect || sink->disconnect)//如果正在連接、斷開,發送busy消息;
return btd_error_busy(msg);
if (sink->stream_state >= AVDTP_STATE_OPEN)//如果已經打開,發送已經連接消息;
return btd_error_already_connected(msg);
if (!sink_setup_stream(sink, NULL))//(2)、創建AVDTP流;
return btd_error_failed(msg, "Failed to create a stream");
dev->auto_connect = FALSE;
pending = sink->connect;
pending->conn = dbus_connection_ref(conn);//(3)、保存客戶端dbus信息;
pending->msg = dbus_message_ref(msg);
DBG("stream creation in progress");
return NULL;
}
(1)、如果沒有AVDTP會話,獲取AVDTP連接狀態;
sink->session = avdtp_get(&dev->src, &dev->dst);
idh.code\external\bluetooth\hcidump\parser\avdtp.c
struct avdtp *avdtp_get(bdaddr_t *src, bdaddr_t *dst)
{
………………
session = avdtp_get_internal(src, dst);
………………
}
avdtp_get_internal 中設置 session->state狀態,
session->state = AVDTP_SESSION_STATE_DISCONNECTED;
(2)、創建AVDTP流;
sink_setup_stream(sink,NULL)
idh.code\external\bluetooth\hcidump\parser\avdtp.c
gboolean sink_setup_stream(struct sink *sink, struct avdtp *session)
{
…………
avdtp_set_auto_disconnect(sink->session, FALSE);//不能自動斷開;
if (avdtp_discover(sink->session, discovery_complete, sink) < 0)//調用avdtp_discover,
discovery_complete為回調函數;
return FALSE;
sink->connect = g_new0(struct pending_request, 1);
return TRUE;
}
idh.code\external\bluetooth\hcidump\parser\avdtp.c
int avdtp_discover(struct avdtp *session, avdtp_discover_cb_t cb,
void *user_data)
{
int err;
if (session->discov_cb)
return -EBUSY;
if (session->seps) {
session->discov_cb = cb;
session->user_data = user_data;
g_idle_add(process_discover, session);
return 0;
}
err = send_request(session, FALSE, NULL, AVDTP_DISCOVER, NULL, 0);
//發送AVDTP_DISCOVER命令出去
if (err == 0) {
session->discov_cb = cb;
session->user_data = user_data;
}
return err;
}
idh.code\external\bluetooth\hcidump\parser\avdtp.cstatic int send_request(struct avdtp *session, gboolean priority,
struct avdtp_stream *stream, uint8_t signal_id,
void *buffer, size_t size)
{
struct pending_req *req;
if (stream && stream->abort_int && signal_id != AVDTP_ABORT) {
DBG("Unable to send requests while aborting");
return -EINVAL;
}
req = g_new0(struct pending_req, 1);
req->signal_id = signal_id;
req->data = g_malloc(size);
memcpy(req->data, buffer, size);
req->data_size = size;
req->stream = stream;
return send_req(session, priority, req);//這個函數我們後面分析;
}
(3)、保存客戶端dbus信息;
pending->conn = dbus_connection_ref(conn); pending->msg = dbus_message_ref(msg);
2、send_req 創建L2CAP連接
idh.code\external\bluetooth\hcidump\parser\avdtp.c
static int send_req(struct avdtp *session, gboolean priority,
struct pending_req *req)
{
static int transaction = 0;
int err;
if (session->state == AVDTP_SESSION_STATE_DISCONNECTED) {//如果AVDTP沒有連接,
session->io = l2cap_connect(session);//(1)、創建l2cap連接;
if (!session->io) {
err = -EIO;
goto failed;
}
avdtp_set_state(session, AVDTP_SESSION_STATE_CONNECTING);
}
if (session->state < AVDTP_SESSION_STATE_CONNECTED ||
session->req != NULL) {//如果AVDTP沒連接
queue_request(session, req, priority);//把相關參數放入隊列
return 0;//在這裡返回,後面AVDTP sock建立完成後,會再次調用這個函數;
}
req->transaction = transaction++;
transaction %= 16;
/* FIXME: Should we retry to send if the buffer
was not totally sent or in case of EINTR? */
if (!avdtp_send(session, req->transaction, AVDTP_MSG_TYPE_COMMAND,
req->signal_id, req->data, req->data_size)) {//(2)、發送相關命令
err = -EIO;
goto failed;
}
…………
}
(1)、創建l2cap連接
sink connect的過程本質上是建立一個avdtp 連接的過程,avdtp是基於l2cap的,包括控制命令的發送和數據的發送都是l2cap的,所以這個圖紙表示了建立一個發送控制命令的l2cap的socket,等這個socket建立起來以後,開始發送AVDPT_DISCOVER的請求;
idh.code\external\bluetooth\hcidump\parser\avdtp.c
session->io = l2cap_connect(session);
static GIOChannel *l2cap_connect(struct avdtp *session)
{
GError *err = NULL;
GIOChannel *io;
io = bt_io_connect(BT_IO_L2CAP, avdtp_connect_cb, session,
NULL, &err,
BT_IO_OPT_SOURCE_BDADDR, &session->server->src,
BT_IO_OPT_DEST_BDADDR, &session->dst,
BT_IO_OPT_PSM, AVDTP_PSM,
BT_IO_OPT_INVALID);
if (!io) {
error("%s", err->message);
g_error_free(err);
return NULL;
}
return io;
}
這個函數中注意兩點,1)、bt_io_connect;2)、avdtp_connect_cb回調函數;
1)、bt_io_connect
idh.code\external\bluetooth\bluez\btio\btio.c
GIOChannel *bt_io_connect(BtIOType type, BtIOConnect connect,
gpointer user_data, GDestroyNotify destroy,
GError **gerr, BtIOOption opt1, ...)
{
…………
io = create_io(type, FALSE, &opts, gerr);
if (io == NULL)
return NULL;
sock = g_io_channel_unix_get_fd(io);
switch (type) {
case BT_IO_L2RAW:
err = l2cap_connect(sock, &opts.dst, 0, opts.cid);
break;
//不同協議的連接,如L2CPA、RFCOMM、SCO
case BT_IO_L2CAP:
err = l2cap_connect(sock, &opts.dst, opts.psm, opts.cid);
break;
case BT_IO_RFCOMM:
err = rfcomm_connect(sock, &opts.dst, opts.channel);
break;
case BT_IO_SCO:
err = sco_connect(sock, &opts.dst);
break;
…………
connect_add(io, connect, user_data, destroy);
return io;
}
Btio中l2cap_connect的實現:
idh.code\external\bluetooth\bluez\btio\btio.c
static int l2cap_connect(int sock, const bdaddr_t *dst,
uint16_t psm, uint16_t cid)
{
int err;
struct sockaddr_l2 addr;
memset(&addr, 0, sizeof(addr));
addr.l2_family = AF_BLUETOOTH;
bacpy(&addr.l2_bdaddr, dst);
if (cid)
addr.l2_cid = htobs(cid);
else
addr.l2_psm = htobs(psm);
err = connect(sock, (struct sockaddr *) &addr, sizeof(addr));//建立BTPROTO_L2CAP
if (err < 0 && !(errno == EAGAIN || errno == EINPROGRESS))
return err;
return 0;
}
2)、avdtp_connect_cb回調函數
idh.code\external\bluetooth\hcidump\parser\avdtp.c
static void avdtp_connect_cb(GIOChannel *chan, GError *err, gpointer user_data)
{
………………
if (session->state == AVDTP_SESSION_STATE_CONNECTING) {//如果處於正在連接狀態;
DBG("AVDTP imtu=%u, omtu=%u", session->imtu, session->omtu);
session->buf = g_malloc0(session->imtu);
avdtp_set_state(session, AVDTP_SESSION_STATE_CONNECTED);//設置AVDTP狀態為已經連接狀態;
if (session->io_id)
g_source_remove(session->io_id);
/* This watch should be low priority since otherwise the
* connect callback might be dispatched before the session
* callback if the kernel wakes us up at the same time for
* them. This could happen if a headset is very quick in
* sending the Start command after connecting the stream
* transport channel.
*/
session->io_id = g_io_add_watch_full(chan,
G_PRIORITY_LOW,
G_IO_IN | G_IO_ERR | G_IO_HUP
| G_IO_NVAL,
(GIOFunc) session_cb, session,
NULL);
………………
process_queue(session);//發送DISCOVER
return;
…………
}
3、process_queue(session)發送DISCOVER命令出去
idh.code\external\bluetooth\hcidump\parser\avdtp.c
static int process_queue(struct avdtp *session)
{
…………
*queue = g_slist_remove(*queue, req);
return send_req(session, FALSE, req);
}
這個函數調用send_req,這個函數前面已經調用過,可是現在AVDTP的狀態不同,第一次調用AVDTP_SESSION_STATE_DISCONNECTED狀態,第二次調用為
AVDTP_SESSION_STATE_CONNECTED狀態;
idh.code\external\bluetooth\hcidump\parser\avdtp.c
static int send_req(struct avdtp *session, gboolean priority,
struct pending_req *req)
{
static int transaction = 0;
int err;
if (session->state == AVDTP_SESSION_STATE_DISCONNECTED) {//第二次調用時,就不走這段函數
session->io = l2cap_connect(session);
if (!session->io) {
err = -EIO;
goto failed;
}
avdtp_set_state(session, AVDTP_SESSION_STATE_CONNECTING);
}
if (session->state < AVDTP_SESSION_STATE_CONNECTED ||//第二次調用也越過這段函數
session->req != NULL) {
queue_request(session, req, priority);
return 0;
}
req->transaction = transaction++;
transaction %= 16;
/* FIXME: Should we retry to send if the buffer
was not totally sent or in case of EINTR? */
if (!avdtp_send(session, req->transaction, AVDTP_MSG_TYPE_COMMAND,
req->signal_id, req->data, req->data_size)) {//avdtp_send就是主要的操作
err = -EIO;
goto failed;
}
4、avdtp_send的實現
idh.code\external\bluetooth\hcidump\parser\avdtp.c
static gboolean avdtp_send(struct avdtp *session, uint8_t transaction,
uint8_t message_type, uint8_t signal_id,
void *data, size_t len)
{
…………
/* Send the start packet */
memset(&start, 0, sizeof(start));
start.transaction = transaction;
start.packet_type = AVDTP_PKT_TYPE_START;
start.message_type = message_type;
start.no_of_packets = cont_fragments + 1;
start.signal_id = signal_id;
memcpy(session->buf, &start, sizeof(start));
memcpy(session->buf + sizeof(start), data,
session->omtu - sizeof(start));
if (!try_send(sock, session->buf, session->omtu))
return FALSE;
………………
cont.message_type = message_type;
memcpy(session->buf, &cont, sizeof(cont));
memcpy(session->buf + sizeof(cont), data + sent, to_copy);
if (!try_send(sock, session->buf, to_copy + sizeof(cont)))
return FALSE;
sent += to_copy;
}
return TRUE;
}
5、Try_sends函數的實現
static gboolean try_send(int sk, void *data, size_t len)
{
int err;
do {
err = send(sk, data, len, 0);
} while (err < 0 && errno == EINTR);
if (err < 0) {
error("send: %s (%d)", strerror(errno), errno);
return FALSE;
} else if ((size_t) err != len) {
error("try_send: complete buffer not sent (%d/%zu bytes)",
err, len);
return FALSE;
}
return TRUE;
}

(二)、AVDTP_DISCOVER的命令發送流程如上圖所示;
avdtp是基於l2cap的,包括控制命令的發送和數據的發送都是l2cap的,所以建立一個發送控制命令的l2cap的socket,等這個socket建立起來以後,開始發送AVDPT_DISCOVER的請求;|
`AVDTP_DISCOVER\AVDTP_GET_CAPABILITIES\AVDTP_SET_CONFIGURATION\AVDTP_OPEN\AVDTP_START:等一系列控制命令
建立了一個l2cap的連接,等有數據過來的時候,就開始觸發邏輯,session_cb是一個非常重要的函數,這裡控制了整個連接的流程,我們下面會講,剩下的就是通過avdtp_send來發送一個AVDTP_DISCOVER的命令,這個命令的作用就是查看遠程設備看它支持那些sep(stream end point),也就是說是否支持source,sink等;
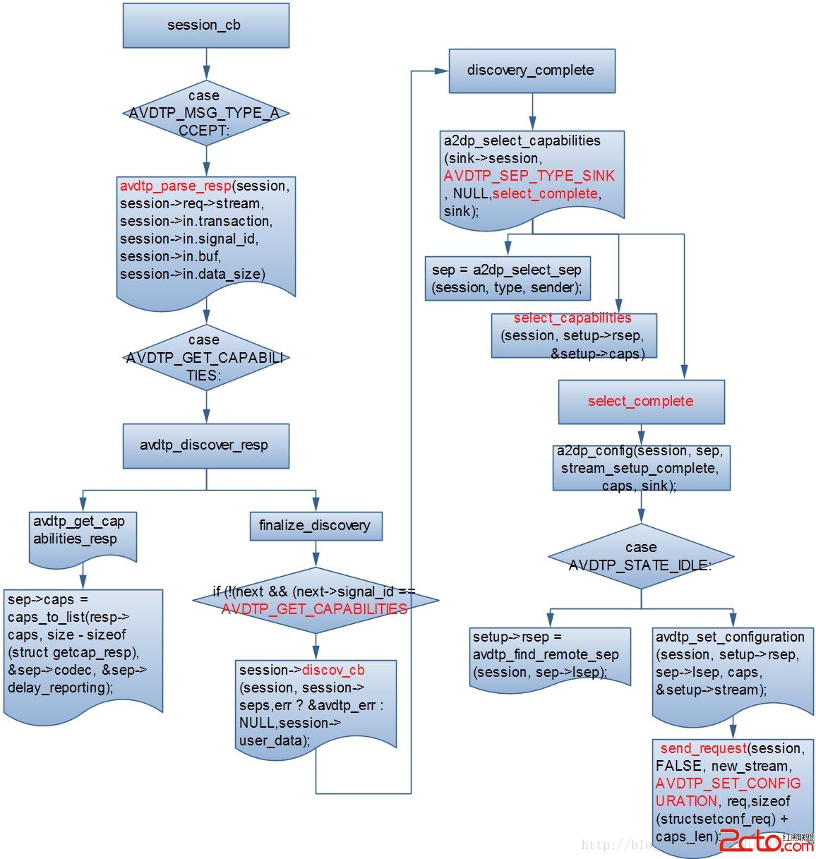
四、AVDTP_GET_CAPABILITIES命令發送(其他代碼流程比較類似)
如下圖所示:
這個圖在發送了avdtp discover命令以後,會被先前設立好的回調函數執行,裡面會把遠程設備的sep都加入到session的seps連邊裡面去,然後開始發送AVDTP_GET_CAPABILITIES命令了;
當收到遠端設備的回復消息後觸發調用下面的邏輯:
在系列初始化、狀態設定之後,發送哦AVDTP_SET_CONFIGURATION
五、AVDTP_SET_CONFIGURATION命令發送
發送AVDTP_OPEN命令;
六、AVDTP_OPEN的處理流程
到這裡就表示已經確立了sep和caps,開始打開AVDTP了,如下:
數stream_setup_complete裡面會對先前的dbus消息進行回復;
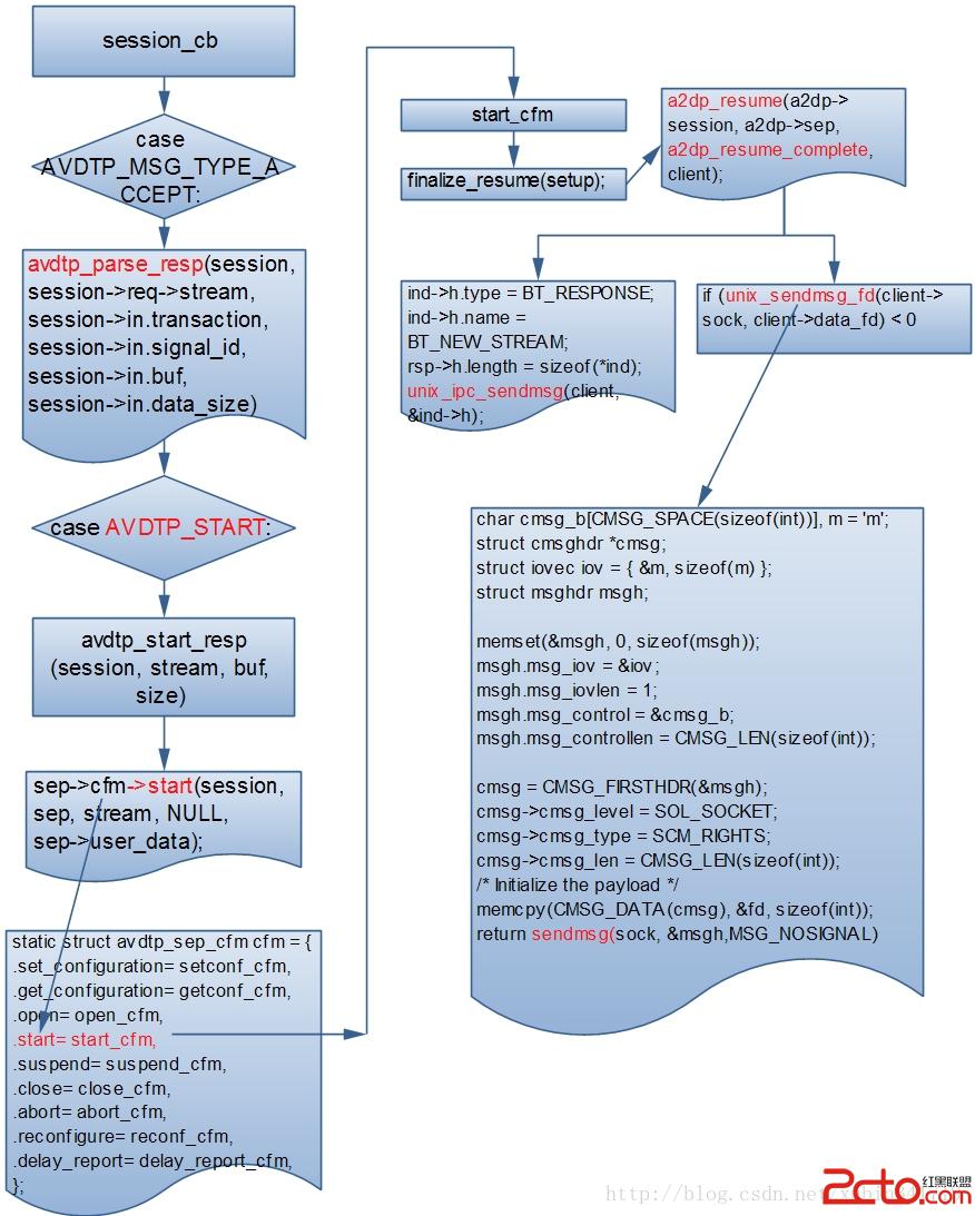
七、AVDTP_START命令發送
這裡發送AVDTP_START的命令,它的觸發是由客戶端引起的,比如aplay –Dbluetooth 2.wav的時候通過alsa提供的bluetooth的插件,daemonbluetoothd-service-audio通過socket(PF_LOCAL, SOCK_STREAM,0);建立起一個socket來監聽客戶端的接入,觸發server_cb的執行,在這裡accept客戶端,並設置監聽函數client_cb,當收到客戶端的啟動流播放命令的時候就開始調用avdtp_start函數來發送命令,注意這裡設置了一個回調函數a2dp_resume_complete,後面會被調用;當bluetoothd-service-audio收到了這個命令AVDTP_START的響應消息時執行下面的邏輯:
進程間傳遞文件描述符,內核層裡面的實現,通過socket發送這個文件描述符,在內核裡面把struct file信息傳遞給socket的peer端,它再取得一個空的fd把它和struct file關聯起來,於是就實現了文件描述符傳遞。
android界面開發:ViewPager的詳解,並用於仿微博滑動實例和圖片滾動實例
1.ViewPager簡單使用ViewPager是android擴展包android.support.v4 裡的一個繼承與ViewGroup組件,通過布局管理器可以實現左
Android 動態高斯模糊效果教程
寫在前面最近一直在做畢設項目的准備工作,考慮到可能要用到一個模糊的效果,所以就學習了一些高斯模糊效果的實現。比較有名的就是 FastBlur 以及它衍生的一些優化方案,還
Android之旅十一 android中數據存儲(1)
Android中的數據存儲主要有以下幾種方式: 1、使用SharedPreferences:該存儲方式主要用於應用程序有少量的數據需要保存,而且這些數據的格
miui8怎麼升級 小米MIUI 8系統更新升級教程
你的小米手機准備好迎接MIUI8的到來了嗎?今天小編搶先帶來小米MIUI 8系統更新升級教程,想要升級miui8系統的米粉們快來看看吧!MIUI8升級須知: