編輯:關於Android編程

使用MediaRecorder錄制音頻步驟:
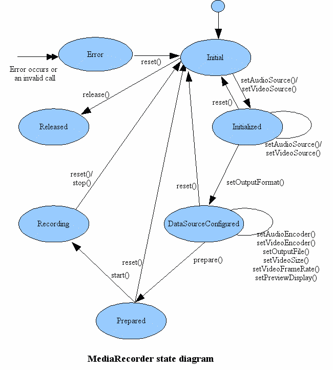
創建MediaRecorder對象<喎?/kf/ware/vc/" target="_blank" class="keylink">vcD4KPHA+tffTw01lZGlhUmVjb3JkZXK1xHNldEF1ZGlvU291cmNlKCm3vbeoyejWw8n50vTAtNS0o6zSu7DjtKvI601lZGlhUmVjb3JkZXIuQXVkaW9Tb3VyY2UuTUlDss7K/da4tqjCvNbGwLTX1MLzv8u357XEyfnS9DwvcD4KPHA+tffTw01lZGlhUmVjb3JkZXK21M/ztcRzZXRPdXRwdXRGb3JtYXQoKcno1sPL+cK81sa1xNL0xrUgzsS8/rXEJiMyNjY4NDvKvTwvcD4KPHA+tffTw01lZGlhUmVjb3JkZXK21M/ztcRzZXRBdWRpb0VuY29kZXIoKSAsc2V0QXVkaW9FbmNvZGluZ0JpdFJhdGUoaW50IGJpdFJhdGUpLHNldEF1ZGlvU2FtcGxpbmdSYXRlKGludCBzYW1wbGluZ1JhdGUpyejWw8v5wrzWxrXEyfnS9LXEseDC6yYjMjY2ODQ7yr2jrLHgwuvOu8LKo6yyyTwvcD4KPHA+0fnCyrXIo6zV4tCpss7K/b2rv8nS1L/Y1sbL+cK81sa1xMn50vS1xMa31sqjrM7EvP61xLTz0KEgo6zSu7DjwLTLtca31srUvbrDo6zJ+dL0zsS8/tS9tPM8L3A+CjxwPrX308NNZWRpYVJlY29yZGVytcRzZXRPdXRwdXRGaWxlKFN0cmluZyBwYXRoKbe9t6jJ6NbDIMK81sa1xNL0xrXOxLz+tcSxo7TmzrvWwzwvcD4KPHA+tffTw01lZGlhUmVjb3JkZXK1xHByZXBhcmUoKbe9t6jXvLG4wrzWxjwvcD4KPHA+tffTw01lZGlhUmVjb3JkZXK21M/ztcRzdGFydCgpt723qL+qyrzCvNbGPC9wPgo8cD7CvNbGzeqzyaOstffTw01lZGlhUmVjb3JkZXK21M/ztcRzdG9wKCm3vbeozaPWucK81sajrLKitffTw3JlbGVhc2UoKbe9t6jKzbfF18rUtDwvcD4KPHA+yOfPwqO6PC9wPgo8cD48cHJlIGNsYXNzPQ=="brush:java;">MediaRecorder recorder = new MediaRecorder(); recorder.setAudioSource(MediaRecorder.AudioSource.MIC); recorder.setOutputFormat(MediaRecorder.OutputFormat.THREE_GPP); recorder.setAudioEncoder(MediaRecorder.AudioEncoder.AMR_NB); recorder.setOutputFile(PATH_NAME); recorder.prepare(); recorder.start(); // Recording is now started ... recorder.stop(); recorder.reset(); // You can reuse the object by going back to setAudioSource() step recorder.release(); // Now the object cannot be reused
例子程序:
Activity:
import java.io.File;
import android.app.Activity;
import android.media.MediaRecorder;
import android.os.Bundle;
import android.os.Environment;
import android.view.View;
import android.view.View.OnClickListener;
import android.widget.ImageButton;
import android.widget.Toast;
public class RecordSound extends Activity
implements OnClickListener
{
// 定義界面上的兩個按鈕
ImageButton record, stop;
// 系統的音頻文件
File soundFile;
MediaRecorder mRecorder;
@Override
public void onCreate(Bundle savedInstanceState)
{
super.onCreate(savedInstanceState);
setContentView(R.layout.main);
// 獲取程序界面中的兩個按鈕
record = (ImageButton) findViewById(R.id.record);
stop = (ImageButton) findViewById(R.id.stop);
// 為兩個按鈕的單擊事件綁定監聽器
record.setOnClickListener(this);
stop.setOnClickListener(this);
}
@Override
public void onDestroy()
{
if (soundFile != null && soundFile.exists())
{
// 停止錄音
mRecorder.stop();
// 釋放資源
mRecorder.release();
mRecorder = null;
}
super.onDestroy();
}
@Override
public void onClick(View source)
{
switch (source.getId())
{
// 單擊錄音按鈕
case R.id.record:
if (!Environment.getExternalStorageState().equals(
android.os.Environment.MEDIA_MOUNTED))
{
Toast.makeText(RecordSound.this, "SD卡不存在,請插入SD卡!",
Toast.LENGTH_SHORT).show();
return;
}
try
{
// 創建保存錄音的音頻文件
soundFile = new File(Environment
.getExternalStorageDirectory().getCanonicalFile()
+ "/sound.amr");
mRecorder = new MediaRecorder();
// 設置錄音的聲音來源
mRecorder.setAudioSource(MediaRecorder
.AudioSource.MIC);
// 設置錄制的聲音的輸出格式(必須在設置聲音編碼格式之前設置)
mRecorder.setOutputFormat(MediaRecorder
.OutputFormat.THREE_GPP);
// 設置聲音編碼的格式
mRecorder.setAudioEncoder(MediaRecorder
.AudioEncoder.AMR_NB);
mRecorder.setOutputFile(soundFile.getAbsolutePath());
mRecorder.prepare();
// 開始錄音
mRecorder.start(); //①
}
catch (Exception e)
{
e.printStackTrace();
}
break;
// 單擊停止按鈕
case R.id.stop:
if (soundFile != null && soundFile.exists())
{
// 停止錄音
mRecorder.stop(); //②
// 釋放資源
mRecorder.release(); //③
mRecorder = null;
}
break;
}
}
}
Eclipse搭建Android開發環境(安裝ADT,Android4.4.2)
使用Eclipse做Android開發,需要先在Eclipse上安裝ADT(Android Development Tools)插件。1.安裝JDK 1.7JDK下載:h
微信讀書APP設置背景顏色的方法
騰訊新出了微信讀書APP,外界很多都在討論他是否兼具了讀書和社交的雙重功能呢?讓我們拭目以待!使用微信讀書時有些同學遇到一些問題,比如不知道微信讀書怎麼設置
如何添加 android private libraries 中的包的源代碼
先上圖: 這裡以添加 afinal_0.5.1_bin.jar 為例。 第一步:添加jar包到libs裡面,系統自動把jar加載到android private li
47.Android 自定義PopupWindow技巧
47.Android 自定義PopupWindow技巧Android 自定義PopupWindow技巧 前言 PopupWindow的寬高 PopupWindow定位在下