編輯:關於Android編程
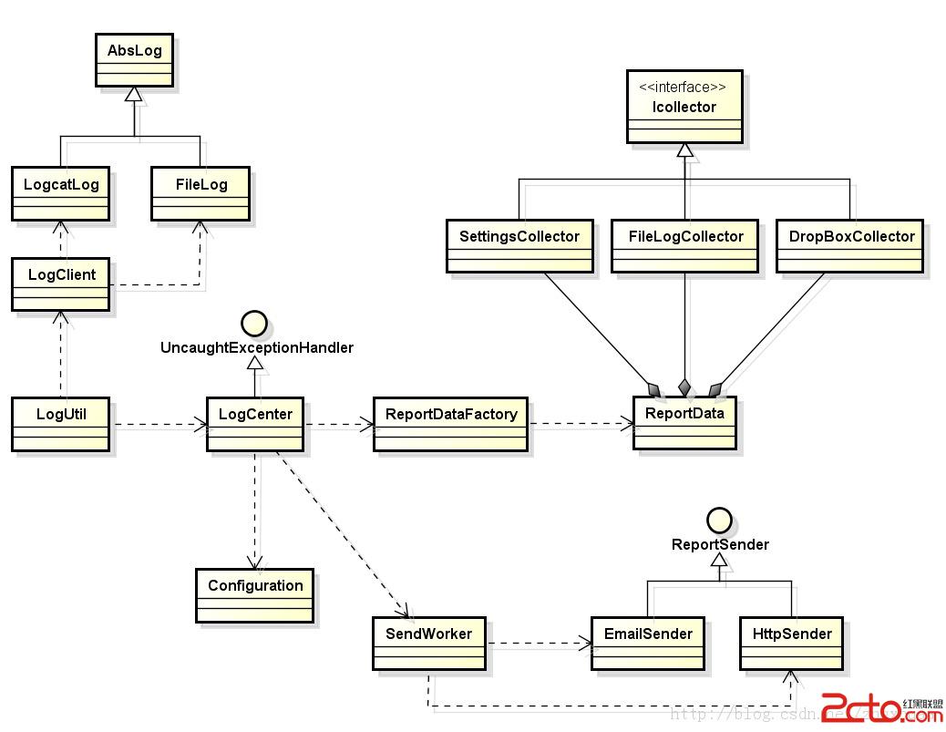
幾乎所有的應用開發者都知道“用戶體驗”的重要性,要提升用戶體驗就離不開一個完備的監控和上報系統,這其中日志(包括Crash上報)是最基本的問題跟蹤和解決手段。本文接下來將討論一下如何設計和實現一個完備的日志上報系統。首先看一下類圖:

Android微信簽名知識的總結
前言最近遇到一個項目的應用要上微信登錄,大家都知道微信登錄是需要開放平台上申請的,在微信開發平台創建移動應用後,需要填寫:需要填寫的內容問題這裡的應用簽名是keystor
Android Animation實戰之屏幕底部彈出PopupWindow
Android動畫的一個實戰內容,從屏幕底部滑動彈出PopupWindow。 相信這種效果大家在很多APP上都遇到過,比如需要拍照或者從SD卡選擇圖片,再比如需要分享某些
android最簡單手機地圖APP(只需5分鐘)
android最簡單手機地圖APP——只有三部分。第一部分首先建立一個MapActivity在setContentView(R.layout.ac
Android 繪圖機制:canvas初解
Canvas 即“畫布”的意思,在Android中用其來進行2D繪畫。在使用canvas來進行繪圖時,一般都會自定義一個View來重寫