編輯:關於Android編程
學習下,記錄下,分享下

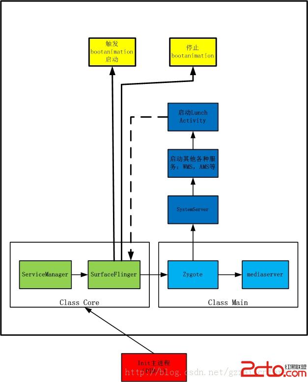
init主進程啟動,解析init.rc後依次exec fork啟動相關的進程,其中以class main和core為首的service將會率先啟動,這裡SF將會觸發init啟動一個bootanimation進程,其會開始啟動動畫顯示,後台其他服務進程完成初始化,待Systemserver的其他核心service啟動後,ActivityManagerService將會初始化完成並啟動第一個lunch activity即桌面程序,在渲染圖像前,需要讓SF停止動畫的顯示,故由AMS通知SF停止顯示,以方便Lunch最終display到UI上。這段顯示的時間,基本就是後台服務的初始化運行,其中以SystemServer的耗時較長,導致開機動畫一直循環顯示。
通過 property_get("system_init.startsurfaceflinger", propBuf, "1");
在init.rc來決定啟動的sufaceflinger在systemsever還是直接由init的main啟動。
extern "C" status_t system_init()
{
ALOGI("Entered system_init()");
sp proc(ProcessState::self());
sp sm = defaultServiceManager();
ALOGI("ServiceManager: %p\n", sm.get());
sp grim = new GrimReaper();
sm->asBinder()->linkToDeath(grim, grim.get(), 0);
char propBuf[PROPERTY_VALUE_MAX];
property_get("system_init.startsurfaceflinger", propBuf, "1");
if (strcmp(propBuf, "1") == 0) {
// Start the SurfaceFlinger //在 init.rc中通過setprop system_init.startsurfaceflinger 0或者1,屬性值為如果是1則在Systemserver中直接啟動,否則以一個單獨的main進程啟動 SurfaceFlinger::instantiate(); }
property_get("system_init.startsensorservice", propBuf, "1");
if (strcmp(propBuf, "1") == 0) {
// Start the sensor service
SensorService::instantiate();
}
// And now start the Android runtime. We have to do this bit
// of nastiness because the Android runtime initialization requires
// some of the core system services to already be started.
// All other servers should just start the Android runtime at
// the beginning of their processes's main(), before calling
// the init function.
ALOGI("System server: starting Android runtime.\n");
AndroidRuntime* runtime = AndroidRuntime::getRuntime();
ALOGI("System server: starting Android services.\n");
JNIEnv* env = runtime->getJNIEnv();
if (env == NULL) {
return UNKNOWN_ERROR;
}
jclass clazz = env->FindClass("com/android/server/SystemServer");
if (clazz == NULL) {
return UNKNOWN_ERROR;
}
jmethodID methodId = env->GetStaticMethodID(clazz, "init2", "()V");
if (methodId == NULL) {
return UNKNOWN_ERROR;
}
env->CallStaticVoidMethod(clazz, methodId);
ALOGI("System server: entering thread pool.\n");
ProcessState::self()->startThreadPool();
IPCThreadState::self()->joinThreadPool();
ALOGI("System server: exiting thread pool.\n");
return NO_ERROR;
nodejs+ionic+cordova+intellijIdea搭建webApp環境分析
第一次使用nodejs+ionic+cordova+intellijIdea搭建webApp開發環境,由於nodejs、ionic、cordova、andriod都是第一
Android接收和發送短信處理
關於短信接收處理方面,當前已經有一些app做的比較好了,比如發給手機發驗證碼驗證的問題,很多app在手機接收到驗證碼後,不需要輸入,就直接可以跳過驗證界面,這就是用到了對
Android工程目錄
創建一個Android應用程序 Android Application Project 設置工程的相關信息,默認會創建icon和activity
Android性能優化以及數據優化方法
Android性能優化-布局優化今天,繼續Android性能優化 一 編碼細節優化。編碼細節,對於程序的運行效率也是有很多的影響的。今天這篇主題由於技術能力有限