編輯:關於Android編程
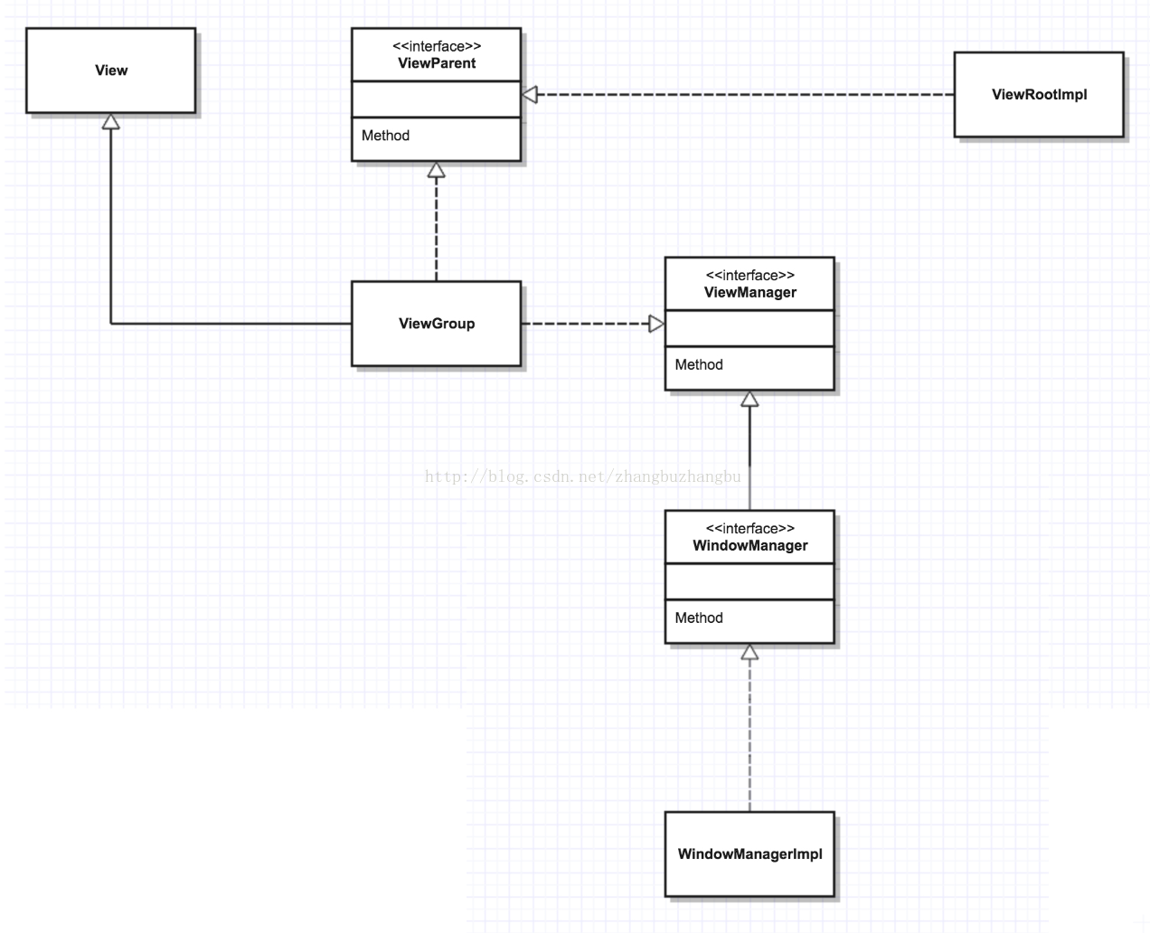
自繪制Android界面核心類圖。入門Android時,會看到過一張系統架構圖,從那張圖可以知道Android系統自上到下被劃分了幾個層次(具體每個層次的職責定義不再概述),平時開發過程中接觸最多的就是View層,這裡有Activity、View、ViewParent、MotionEvent、Animation等等(按照業務劃分BroadcastReceiver、ContentProvider、Service也屬於View)。這些組件使用的多了,就想往深層次看,下面記錄幾個自己的總結:
1,Activity核心類圖(相關類有Context、Application、Service,從圖中可以看出Activity相對Application、Service只是多了Theme屬性,但又具有相同的Context基類,想想Android的強大一方面來自於Google的實力另外最重要的一點就是Java面向對象的語言特性:繼承擴展)

2,Window核心類圖(你所看到的手機界面是一個Activity,也是一個Window。Window被系統創建,被Activity所擁有)

3,View核心類圖

【uGUI】基本布局_Unity3d 開發技術
本節我們來學習如何相對 Canvas 和其他元素來布局我們的 UI。我們可以先創建一個 Image 用來測試,在 GameObject 菜單中選擇 UI -> Im
Android-Launcher開發之ShortCut(1)
以下源碼來自Launcher2.3的例子 1.默認每個應用的主Activity都會自帶 ,表示該應用安裝到Launcher時點擊打開該Activity 2.
Android開發之淺談Service的基本概況和常見問題
Service(服務)是一個應用程序組件,可以在後台執行長時間運行的操作,不提供用戶界面。其他應用程序組件可以啟動一個Serivce,它將繼續在後台運行,即使用戶切換到另
Android開發本地及網絡Mp3音樂播放器(十五)網絡音樂及歌詞下載功能實現
實現功能:實現網絡音樂歌詞下載功能(下載音樂的同時,下載對應歌詞)下載好的歌詞目前不在播放器內,可以通過文件浏覽器查看。後續將博文,將實現本地音樂歌詞下載和已下載音樂掃描