編輯:Android技術基礎
本節開始講解Android的四大組件之一的Activity(活動),先來看下官方對於Activity的介紹: PS:官網文檔:Activity
介紹如下:
大概意思:
Activity是一個應用程序的組件,他在屏幕上提供了一個區域,允許用戶在上面做一些交互性的操作, 比如打電話,照相,發送郵件,或者顯示一個地圖!Activity可以理解成一個繪制用戶界面的窗口, 而這個窗口可以填滿整個屏幕,也可能比屏幕小或者浮動在其他窗口的上方!
從上面這段話,我們可以得到以下信息:
1. Activity用於顯示用戶界面,用戶通過Activity交互完成相關操作 2. 一個App允許有多個Activity
好了,大概的引言就介紹到這裡,想深入了解可以繼續看API,開始本節內容~

注意事項:
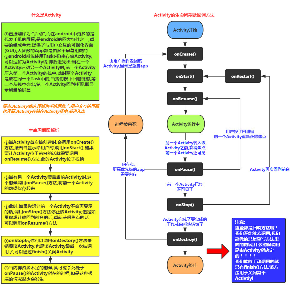
1. onPause()和onStop()被調用的前提是: 打開了一個新的Activity!而前者是舊Activity還可見的狀態;後者是舊Activity已經不可見!
2. 另外,親測:AlertDialog和PopWindow是不會觸發上述兩個回調方法的~
在開始講解創建Activity之前要說下這三個的一個區別: Activity就不用說啦,後面這兩個都是為了低版本兼容而提出的提出來的,他們都在v7包下, ActionBarActivity已被廢棄,從名字就知道,ActionBar~,而在5.0後,被Google棄用了,現在用 ToolBar...而我們現在在Android Studio創建一個Activity默認繼承的會是:AppCompatActivity! 當然你也可以只寫Activity,不過AppCompatActivity給我們提供了一些新的東西而已! 兩個選一個,Just you like~

PS:
好了,上面也說過,可以繼承Activity和AppCompatActivity,只不過後者提供了一些新的東西而已! 另外,切記,Android中的四大組件,只要你定義了,無論你用沒用,都要在AndroidManifest.xml對 這個組件進行聲明,不然運行時程序會直接退出,報ClassNotFindException...
相信用as的朋友在重寫Act的onCreate()方法時會發現,這玩意有兩個參數:

可是正常的才只有一個參數啊:

恩呢,這就是5.0給我們提供的新的方法,要用它,先要在配置文件中為我們的Activity設置一個屬性:
android:persistableMode="persistAcrossReboots"
然後我們的Activity就擁有了持久化的能力了,一般我們會搭配另外兩個方法來使用:
public void onSaveInstanceState(Bundle outState, PersistableBundle outPersistentState) public void onRestoreInstanceState(Bundle savedInstanceState, PersistableBundle persistentState)
相信有些朋友對這兩個方法名不陌生吧,前一個方法會在下述情形中被調用:
- 點擊home鍵回到主頁或長按後選擇運行其他程序
- 按下電源鍵關閉屏幕
- 啟動新的Activity
- 橫豎屏切換時,肯定會執行,因為橫豎屏切換的時候會先銷毀Act,然後再重新創建 重要原則:當系統"未經你許可"時銷毀了你的activity,則onSaveInstanceState會被系統調用, 這是系統的責任,因為它必須要提供一個機會讓你保存你的數據(你可以保存也可以不保存)。
而後一個方法,和onCreate同樣可以從取出前者保存的數據: 一般是在onStart()和onResume()之間執行! 之所以有兩個可以獲取到保存數據的方法,是為了避免Act跳轉而沒有關閉, 然後不走onCreate()方法,而你又想取出保存數據~
說回來: 說回這個Activity擁有了持久化的能力,增加的這個PersistableBundle參數令這些方法 擁有了系統關機後重啟的數據恢復能力!!而且不影響我們其他的序列化操作,臥槽, 具體怎麼實現的,暫時還不了解,可能是另外弄了個文件保存吧~!後面知道原理的話會告知下大家! 另外,API版本需要>=21,就是要5.0以上的版本才有效~
在Android中我們可以通過下面兩種方式來啟動一個新的Activity,注意這裡是怎麼啟動,而非 啟動模式!!分為顯示啟動和隱式啟動!
1. 顯式啟動:通過包名來啟動,寫法如下:
①最常見的:
startActivity(new Intent(當前Act.this,要啟動的Act.class));②通過Intent的ComponentName:
ComponentName cn = new ComponentName("當前Act的全限定類名","啟動Act的全限定類名") ; Intent intent = new Intent() ; intent.setComponent(cn) ; startActivity(intent) ;③初始化Intent時指定包名:
Intent intent = new Intent("android.intent.action.MAIN"); intent.setClassName("當前Act的全限定類名","啟動Act的全限定類名"); startActivity(intent);
2.隱式啟動:通過Intent-filter的Action,Category或data來實現 這個是通過Intent的 intent-filter**來實現的,這個Intent那章會詳細講解! 這裡知道個大概就可以了!

3. 另外還有一個直接通過包名啟動apk的:
Intent intent = getPackageManager().getLaunchIntentForPackage
("apk第一個啟動的Activity的全限定類名") ;
if(intent != null) startActivity(intent) ;
前面也也說到了App橫豎屏切換的時候會銷毀當前的Activity然後重新創建一個,你可以自行在生命周期 的每個方法裡都添加打印Log的語句,來進行判斷,又或者設一個按鈕一個TextView點擊按鈕後,修改TextView 文本,然後橫豎屏切換,會神奇的發現TextView文本變回之前的內容了! 橫豎屏切換時Act走下述生命周期:
onPause-> onStop-> onDestory-> onCreate->onStart->onResume
關於橫豎屏切換可能遇到下述問題:
1.先說下如何禁止屏幕橫豎屏自動切換吧,很簡單,在AndroidManifest.xml中為Act添加一個屬性: android:screenOrientation, 有下述可選值:
2.橫豎屏時想加載不同的布局:
1)准備兩套不同的布局,Android會自己根據橫豎屏加載不同布局: 創建兩個布局文件夾:layout-land橫屏,layout-port豎屏 然後把這兩套布局文件丟這兩文件夾裡,文件名一樣,Android就會自行判斷,然後加載相應布局了!
2 )自己在代碼中進行判斷,自己想加載什麼就加載什麼:
我們一般是在onCreate()方法中加載布局文件的,我們可以在這裡對橫豎屏的狀態做下判斷,關鍵代碼如下:
if (this.getResources().getConfiguration().orientation == Configuration.ORIENTATION_LANDSCAPE){
setContentView(R.layout.橫屏);
}
else if (this.getResources().getConfiguration().orientation ==Configuration.ORIENTATION_PORTRAIT) {
setContentView(R.layout.豎屏);
}
3. 如何讓模擬器橫豎屏切換
如果你的模擬器是GM的話。直接按模擬器上的切換按鈕即可,原生模擬器可按ctrl + f11/f12切換!
4. 狀態保存問題:
這個上面也說過了,通過一個Bundle savedInstanceState參數即可完成! 三個核心方法:
onCreate(Bundle savedInstanceState); onSaveInstanceState(Bundle outState); onRestoreInstanceState(Bundle savedInstanceState);
你只重寫onSaveInstanceState()方法,往這個bundle中寫入數據,比如:
outState.putInt("num",1);
這樣,然後你在onCreate或者onRestoreInstanceState中就可以拿出裡面存儲的數據,不過拿之前要判斷下是否為null哦!
savedInstanceState.getInt("num");
然後想干嘛就干嘛~
好的,最後給大家附上一些系統給我們提供的一些常見的Activtiy吧!
//1.撥打電話
// 給移動客服10086撥打電話
Uri uri = Uri.parse("tel:10086");
Intent intent = new Intent(Intent.ACTION_DIAL, uri);
startActivity(intent);
//2.發送短信
// 給10086發送內容為“Hello”的短信
Uri uri = Uri.parse("smsto:10086");
Intent intent = new Intent(Intent.ACTION_SENDTO, uri);
intent.putExtra("sms_body", "Hello");
startActivity(intent);
//3.發送彩信(相當於發送帶附件的短信)
Intent intent = new Intent(Intent.ACTION_SEND);
intent.putExtra("sms_body", "Hello");
Uri uri = Uri.parse("content://media/external/images/media/23");
intent.putExtra(Intent.EXTRA_STREAM, uri);
intent.setType("image/png");
startActivity(intent);
//4.打開浏覽器:
// 打開Google主頁
Uri uri = Uri.parse("http://www.baidu.com");
Intent intent = new Intent(Intent.ACTION_VIEW, uri);
startActivity(intent);
//5.發送電子郵件:(閹割了Google服務的沒戲!!!!)
// 給someone@domain.com發郵件
Uri uri = Uri.parse("mailto:someone@domain.com");
Intent intent = new Intent(Intent.ACTION_SENDTO, uri);
startActivity(intent);
// 給someone@domain.com發郵件發送內容為“Hello”的郵件
Intent intent = new Intent(Intent.ACTION_SEND);
intent.putExtra(Intent.EXTRA_EMAIL, "someone@domain.com");
intent.putExtra(Intent.EXTRA_SUBJECT, "Subject");
intent.putExtra(Intent.EXTRA_TEXT, "Hello");
intent.setType("text/plain");
startActivity(intent);
// 給多人發郵件
Intent intent=new Intent(Intent.ACTION_SEND);
String[] tos = {"1@abc.com", "2@abc.com"}; // 收件人
String[] ccs = {"3@abc.com", "4@abc.com"}; // 抄送
String[] bccs = {"5@abc.com", "6@abc.com"}; // 密送
intent.putExtra(Intent.EXTRA_EMAIL, tos);
intent.putExtra(Intent.EXTRA_CC, ccs);
intent.putExtra(Intent.EXTRA_BCC, bccs);
intent.putExtra(Intent.EXTRA_SUBJECT, "Subject");
intent.putExtra(Intent.EXTRA_TEXT, "Hello");
intent.setType("message/rfc822");
startActivity(intent);
//6.顯示地圖:
// 打開Google地圖中國北京位置(北緯39.9,東經116.3)
Uri uri = Uri.parse("geo:39.9,116.3");
Intent intent = new Intent(Intent.ACTION_VIEW, uri);
startActivity(intent);
//7.路徑規劃
// 路徑規劃:從北京某地(北緯39.9,東經116.3)到上海某地(北緯31.2,東經121.4)
Uri uri = Uri.parse("http://maps.google.com/maps?f=d&saddr=39.9 116.3&daddr=31.2 121.4");
Intent intent = new Intent(Intent.ACTION_VIEW, uri);
startActivity(intent);
//8.多媒體播放:
Intent intent = new Intent(Intent.ACTION_VIEW);
Uri uri = Uri.parse("file:///sdcard/foo.mp3");
intent.setDataAndType(uri, "audio/mp3");
startActivity(intent);
//獲取SD卡下所有音頻文件,然後播放第一首=-=
Uri uri = Uri.withAppendedPath(MediaStore.Audio.Media.INTERNAL_CONTENT_URI, "1");
Intent intent = new Intent(Intent.ACTION_VIEW, uri);
startActivity(intent);
//9.打開攝像頭拍照:
// 打開拍照程序
Intent intent = new Intent(MediaStore.ACTION_IMAGE_CAPTURE);
startActivityForResult(intent, 0);
// 取出照片數據
Bundle extras = intent.getExtras();
Bitmap bitmap = (Bitmap) extras.get("data");
//另一種:
//調用系統相機應用程序,並存儲拍下來的照片
Intent intent = new Intent(MediaStore.ACTION_IMAGE_CAPTURE);
time = Calendar.getInstance().getTimeInMillis();
intent.putExtra(MediaStore.EXTRA_OUTPUT, Uri.fromFile(new File(Environment
.getExternalStorageDirectory().getAbsolutePath()+"/tucue", time + ".jpg")));
startActivityForResult(intent, ACTIVITY_GET_CAMERA_IMAGE);
//10.獲取並剪切圖片
// 獲取並剪切圖片
Intent intent = new Intent(Intent.ACTION_GET_CONTENT);
intent.setType("image/*");
intent.putExtra("crop", "true"); // 開啟剪切
intent.putExtra("aspectX", 1); // 剪切的寬高比為1:2
intent.putExtra("aspectY", 2);
intent.putExtra("outputX", 20); // 保存圖片的寬和高
intent.putExtra("outputY", 40);
intent.putExtra("output", Uri.fromFile(new File("/mnt/sdcard/temp"))); // 保存路徑
intent.putExtra("outputFormat", "JPEG");// 返回格式
startActivityForResult(intent, 0);
// 剪切特定圖片
Intent intent = new Intent("com.android.camera.action.CROP");
intent.setClassName("com.android.camera", "com.android.camera.CropImage");
intent.setData(Uri.fromFile(new File("/mnt/sdcard/temp")));
intent.putExtra("outputX", 1); // 剪切的寬高比為1:2
intent.putExtra("outputY", 2);
intent.putExtra("aspectX", 20); // 保存圖片的寬和高
intent.putExtra("aspectY", 40);
intent.putExtra("scale", true);
intent.putExtra("noFaceDetection", true);
intent.putExtra("output", Uri.parse("file:///mnt/sdcard/temp"));
startActivityForResult(intent, 0);
//11.打開Google Market
// 打開Google Market直接進入該程序的詳細頁面
Uri uri = Uri.parse("market://details?id=" + "com.demo.app");
Intent intent = new Intent(Intent.ACTION_VIEW, uri);
startActivity(intent);
//12.進入手機設置界面:
// 進入無線網絡設置界面(其它可以舉一反三)
Intent intent = new Intent(android.provider.Settings.ACTION_WIRELESS_SETTINGS);
startActivityForResult(intent, 0);
//13.安裝apk:
Uri installUri = Uri.fromParts("package", "xxx", null);
returnIt = new Intent(Intent.ACTION_PACKAGE_ADDED, installUri);
//14.卸載apk:
Uri uri = Uri.fromParts("package", strPackageName, null);
Intent it = new Intent(Intent.ACTION_DELETE, uri);
startActivity(it);
//15.發送附件:
Intent it = new Intent(Intent.ACTION_SEND);
it.putExtra(Intent.EXTRA_SUBJECT, "The email subject text");
it.putExtra(Intent.EXTRA_STREAM, "file:///sdcard/eoe.mp3");
sendIntent.setType("audio/mp3");
startActivity(Intent.createChooser(it, "Choose Email Client"));
//16.進入聯系人頁面:
Intent intent = new Intent();
intent.setAction(Intent.ACTION_VIEW);
intent.setData(People.CONTENT_URI);
startActivity(intent);
//17.查看指定聯系人:
Uri personUri = ContentUris.withAppendedId(People.CONTENT_URI, info.id);//info.id聯系人ID
Intent intent = new Intent();
intent.setAction(Intent.ACTION_VIEW);
intent.setData(personUri);
startActivity(intent);
好吧,寫著寫著就不像入門教程了,哈哈,不過學多點沒事的,本節初窺門徑就到這裡吧~下節我們會繼續來研究這個Activity,比如數據傳遞,啟動模式等~敬請期待~
7.5.1 WebView(網頁視圖)基本用法
本節引言本節給大家帶來的是Android中的一個用於顯示網頁的控件:WebView(網頁視圖)。現在Android應用層開發的方向有兩種:客戶端開發
第65章、JSON數據解析(從零開始學Android)
JSON定義:(javascript object Notation的簡稱)一種輕量級的數據交換格式,具有良好的可讀和便於快速編寫的特性,可以在不同平台間進行數據交換。1
8.3.17 Canvas API詳解(Part 2)剪切方法合集
本節引言:本節繼續帶來Android繪圖系列詳解之Canvas API詳解(Part 2),今天要講解的是Canvas中的ClipXxx方法族!我們
8.3.7 Paint API之—— Xfermode與PorterDuff詳解(四)
本節引言:上節我們寫了關於Xfermode與PorterDuff使用的第一個例子:圓角&圓形圖片ImageView的實現,我們體會到了Por