編輯:關於android開發
蜂鳴器也成為PWM(脈沖寬度調制),基本原理是通過脈沖來控制蜂鳴器的打開和停止。它是利用微控制器的數字輸出來對模擬電路進行控制的一種非常有效的技術,廣泛應用於測量、通信、功率控制與變換等許多領域。
所以,我們要對蜂鳴器進行操作,就是通過對TOUT[0]引腳的設置,即將其設置為TOUT_0功能,通過配置PWM的波形來實現蜂鳴器的鳴叫。
蜂鳴器主要分為壓電式蜂鳴器和電磁式蜂鳴器兩種類型。
壓電式蜂鳴器主要由多諧振蕩器、壓電蜂鳴片、阻抗匹配器及共鳴箱、外殼等組成。有的壓電式蜂鳴器外殼上還裝有發光二極管。多諧振蕩器由晶體管或集成電路構成。當接通電源後(1.5~15V直流工作電壓),多諧振蕩器起振,輸出1.5~2.5kHZ的音頻信號,阻抗匹配器推動壓電蜂鳴片發聲。
電磁式蜂鳴器由振蕩器、電磁線圈、磁鐵、振動膜片及外殼等組成。接通電源後,振蕩器產生的音頻信號電流通過電磁線圈,使電磁線圈產生磁場。振動膜片在電磁線圈和磁鐵的相互作用下,周期性地振動發聲。
有源蜂鳴器和無源蜂鳴器的區別:這個“源”字是不是指電源,而是指震蕩源,即有源蜂鳴器內有振蕩源而無源蜂鳴器內部沒有振蕩源。有振蕩源的通電就可以發聲,沒有振蕩源的需要脈沖信號驅動才能發聲。
Android應用一般上架流程
Android應用一般上架流程 Android App上架所需文件 上架准備 App文件: 1.安裝包 2.應用商標:圖片格式PNG,大小512*512,小於800KB。
Android項目實戰(二十九):酒店預定日期選擇,android酒店預定
Android項目實戰(二十九):酒店預定日期選擇,android酒店預定先看需求效果圖: 幾個需求點: 1、顯示
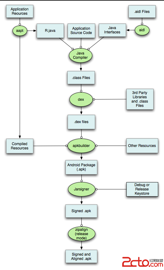
Android Develop:構建系統解析
Android Develop:構建系統解析 Android構建系統是你用來構建、測試、運行和打包你的app的工具集。這個構建系統能作為Android Studio菜單
高仿it之家新聞客戶端源碼,高仿it之家源碼
高仿it之家新聞客戶端源碼,高仿it之家源碼仿it之家新聞客戶端界面,數據為本地假數據。僅實現了新聞模塊的功能。 源碼下載:http://code.662p.com/li