編輯:關於Android編程
本博文講解流程
TouchEvent相關事件簡介
流程圖分解講解
總結與歸納
一.TouchEvent相關事件簡介
android TouchEvent相關事件有
1 dispatchTouchEvent 這個方法用來分發TouchEvent
2 onInterceptTouchEvent 這個方法用來攔截TouchEvent
3 onTouchEvent 方法用來處理TouchEvent
比較特殊一點的是onInterceptTouchEvent 事件,在activity中和view中是沒有這個這個事件的,因為activity本身只是一個容器或者載體,不存在對事件攔截,而view本身就是一個事件的最小單元,或最小子類,沒有可以攔截的子類事件,所以他們是沒有onInterceptTouchEvent事件,只有dispatchTouchEvent和onTouchEvent事件。
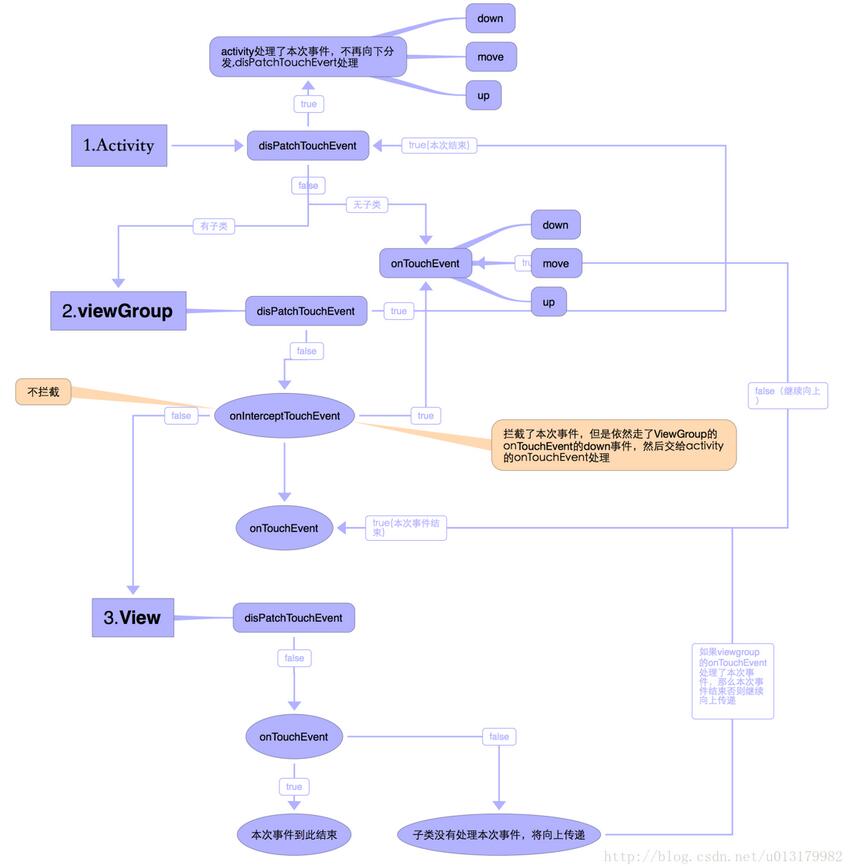
二.流程圖分解講解
為了更好的理解觸摸事件的整個傳遞機制我根據事件傳遞繪制了一張流程圖,來幫助大家理解。![這裡寫圖片描述]

本圖主要包含三層,即activity viewGroup view,按照事件的傳遞逐級傳遞。有幾個要點要注意,
1.dispatchTouchEvent如果處理了本次事件,

那麼他的執行順序是這樣的。這裡是viewGroup的dispatchTouchEvent處理了本次事件
2.onTouchEvent 如果子view的TouchEvent沒有處理本次事件,那麼該事件會依次向上傳遞,知道有人處理,如果一直傳遞到activity 的onTouchEvent還是沒人處理,默認本次事件結束.

核心代碼
1. Activity
public class MainActivity extends Activity {
@Override
protected void onCreate(Bundle savedInstanceState) {
super.onCreate(savedInstanceState);
setContentView(R.layout.activity_main);
}
String tag = "MainActivity";
@Override
public boolean dispatchTouchEvent(MotionEvent event) {
String tag1 = "dispatchTouchEvent";
switch (event.getAction()) {
case MotionEvent.ACTION_DOWN:
System.out.println(tag + tag1 + "ACTION_DOWN");
break;
case MotionEvent.ACTION_MOVE:
System.out.println(tag + tag1 + "ACTION_MOVE");
break;
case MotionEvent.ACTION_UP:
System.out.println(tag + tag1 + "ACTION_UP");
break;
}
return super.dispatchTouchEvent(event);
}
@Override
public boolean onTouchEvent(MotionEvent event) {
String tag1 = "onTouchEvent";
switch (event.getAction()) {
case MotionEvent.ACTION_DOWN:
System.out.println(tag + tag1 + "ACTION_DOWN");
break;
case MotionEvent.ACTION_MOVE:
System.out.println(tag + tag1 + "ACTION_MOVE");
break;
case MotionEvent.ACTION_UP:
System.out.println(tag + tag1 + "ACTION_UP");
break;
}
return false;
}
}
2.viewGroup
public class MyViewGroup extends ViewGroup {
public MyViewGroup(Context context) {
super(context);
}
public MyViewGroup(Context context, AttributeSet attrs) {
super(context, attrs);
}
String tag = "MyViewGroup";
@Override
public boolean dispatchTouchEvent(MotionEvent event) {
String tag1 = "dispatchTouchEvent";
switch (event.getAction()) {
case MotionEvent.ACTION_DOWN:
System.out.println("------>"+tag +"-->"+ tag1 + "ACTION_DOWN");
break;
case MotionEvent.ACTION_MOVE:
System.out.println("------>"+tag + tag1 + "ACTION_MOVE");
break;
case MotionEvent.ACTION_UP:
System.out.println("------>"+tag + tag1 + "ACTION_UP");
break;
}
return super.dispatchTouchEvent(event);
}
@Override
public boolean onTouchEvent(MotionEvent event) {
String tag1 = "onTouchEvent";
switch (event.getAction()) {
case MotionEvent.ACTION_DOWN:
System.out.println("------>"+tag + tag1 + "ACTION_DOWN");
break;
case MotionEvent.ACTION_MOVE:
System.out.println("------>"+tag + tag1 + "ACTION_MOVE");
break;
case MotionEvent.ACTION_UP:
System.out.println("------>"+tag + tag1 + "ACTION_UP");
break;
}
return super.onTouchEvent(event);
}
@Override
public boolean onInterceptTouchEvent(MotionEvent ev) {
String tag1 = "onInterceptTouchEvent";
switch (ev.getAction()) {
case MotionEvent.ACTION_DOWN:
System.out.println("------>"+tag + tag1 + "ACTION_DOWN");
break;
case MotionEvent.ACTION_MOVE:
System.out.println("------>"+tag + tag1 + "ACTION_MOVE");
break;
case MotionEvent.ACTION_UP:
System.out.println("------>"+tag + tag1 + "ACTION_UP");
break;
}
return super.onInterceptTouchEvent(ev);
}
}
3.view
public class MyButton extends Button {
public MyButton(Context context) {
super(context);
}
public MyButton(Context context, AttributeSet attrs) {
super(context, attrs);
}
String tag = "MyButton";
@Override
public boolean dispatchTouchEvent(MotionEvent event) {
String tag1 = "dispatchTouchEvent";
switch (event.getAction()) {
case MotionEvent.ACTION_DOWN:
System.out.println("------>"+tag + tag1 + "ACTION_DOWN");
break;
case MotionEvent.ACTION_MOVE:
System.out.println("------>"+tag + tag1 + "ACTION_MOVE");
break;
case MotionEvent.ACTION_UP:
System.out.println("------>"+tag + tag1 + "ACTION_UP");
break;
}
return super.dispatchTouchEvent(event);
}
@Override
public boolean onTouchEvent(MotionEvent event) {
String tag1 = "onTouchEvent";
switch (event.getAction()) {
case MotionEvent.ACTION_DOWN:
System.out.println("------>"+tag + tag1 + "ACTION_DOWN");
break;
case MotionEvent.ACTION_MOVE:
System.out.println("------>"+tag + tag1 + "ACTION_MOVE");
break;
case MotionEvent.ACTION_UP:
System.out.println("------>"+tag + tag1 + "ACTION_UP");
break;
}
return false;
}
}
以上只是部分代碼,但是所有事件都已列出。
總結與歸納
通過以上學習我們應該可以更加深刻的理解事件的傳遞機制,但是在實際的開發過程中可能我們並不會全部用到,但是我們必須知道他的運行傳遞原理,這樣遇到特殊的業務需求時,才不會出現卡殼,實際開發中我們多只要重寫onTouchEvent事件就已經能夠滿足需要,但是如果要重寫其他事件,我們就要考慮更周到些,牽扯的會比較多。
demo點這裡
以上就是本文的全部內容,希望對大家的學習有所幫助,也希望大家多多支持本站。
Android圖像處理之霓虹濾鏡效果
霓虹是用來描繪圖像的輪廓,勾畫出顏色變化的邊緣,加強其過度效果,使圖像產生輪廓發光的效果。主要步驟為1、根據當前像素與其右方和下方像素的梯度運算;2、然後將結果值作為當前
android構建基本XMl動畫
在res下新建一個文件夾,命名為anim,創建xml文件,例如創建了一個a1.xml //在這裡寫動畫 alpha:漸變透明度效果 rotate:旋轉動
Android 4.2上調試RT3070 WiFi模塊
Android4.2調試RT3070 WiFi模塊 歷時4天,終於有所收獲,今天來總結一下。 周一 1.PC ubuntu上測試該WiFi模塊
Android Fragment與Activity之間的數據交換(Fragment從Activity獲取數據)
Fragment與Activity之間的數據交換,大體上包括三種: 一、Fragment從Activity獲取數據(本文章只介紹第一種); 二、Activity從Frag