編輯:關於Android編程
listview實現上拉加載以及下拉刷新的方式有很多。下面是我寫的一種自定義的布局,復用性也比較的強。首先就是繼承的listview的自定義view。
AutoListView.Java:
package com.example.mic.testdemo.view;
import android.annotation.TargetApi;
import android.content.Context;
import android.os.Build;
import android.os.Bundle;
import android.util.AttributeSet;
import android.util.Log;
import android.view.LayoutInflater;
import android.view.MotionEvent;
import android.view.View;
import android.view.ViewGroup;
import android.view.animation.Animation;
import android.view.animation.LinearInterpolator;
import android.view.animation.RotateAnimation;
import android.widget.AbsListView;
import android.widget.ImageView;
import android.widget.ListView;
import android.widget.ProgressBar;
import android.widget.TextView;
import com.example.mic.testdemo.R;
import java.text.SimpleDateFormat;
/**
* Created by DFLENOVO on 2016/8/3.
*/
public class AutoListView extends ListView implements AbsListView.OnScrollListener {
public static final String FOOTER = "FOOTER";
public static final String HEADER = "HEADER";
private static final int PULL = 1;
private static final int NONE = 0;
// private static final int RELEASE = 2;
private static final int REFRESHING = 2;
private static final int SPACE = 20;
private static final String TAG = "AutoListView";
private RotateAnimation downAnimation;
private RotateAnimation upAnimation;
private Context context;
private LayoutInflater inflater;
private View footer;
private View header;
private int headerContentInitialHeight;
private int headerContentHeight;
private OnRefreshListener onRefreshListener;
private boolean loadEnable;
private OnLoadListener onLoadListener;
private int firstVisibleItem;
private boolean isLoadingMore = false;
private int startY;
private int state;
private ImageView iv_pull;
private int footerViewHeight;
private ProgressBar mProgressBar;
private TextView tvState;
private TextView tvLastUpdateTime;
private boolean isScrollToBottom;
public AutoListView(Context context) {
super(context);
initView(context);
}
public AutoListView(Context context, AttributeSet attrs) {
super(context, attrs);
initView(context);
}
public AutoListView(Context context, AttributeSet attrs, int defStyleAttr) {
super(context, attrs, defStyleAttr);
initView(context);
}
@TargetApi(Build.VERSION_CODES.LOLLIPOP)
public AutoListView(Context context, AttributeSet attrs, int defStyleAttr, int defStyleRes) {
super(context, attrs, defStyleAttr, defStyleRes);
initView(context);
}
private void initView(Context context) {
initHeaderView();
initFooterView();
this.setOnScrollListener(this);
//
}
private void initHeaderView() {
header = View.inflate(getContext(), R.layout.pull_to_refresh_header, null);
iv_pull = (ImageView) header
.findViewById(R.id.iv_pull);
mProgressBar = (ProgressBar) header
.findViewById(R.id.pb_listview_header);
tvState = (TextView) header
.findViewById(R.id.tv_listview_header_state);
tvLastUpdateTime = (TextView) header
.findViewById(R.id.tv_listview_header_last_update_time);
// 設置最後刷新時間
tvLastUpdateTime.setText("最後刷新時間: " + getLastUpdateTime());
header.measure(0, 0); // 系統會幫我們測量出headerView的高度
headerContentHeight = header.getMeasuredHeight();
header.setPadding(0, -headerContentHeight, 0, 0);
this.addHeaderView(header,HEADER,true); // 向ListView的頂部添加一個view對象
initAnimation();
}
private void initAnimation() {
upAnimation = new RotateAnimation(0f, -180f,
Animation.RELATIVE_TO_SELF, 0.5f, Animation.RELATIVE_TO_SELF,
0.5f);
upAnimation.setDuration(500);
upAnimation.setFillAfter(true); // 動畫結束後, 停留在結束的位置上
downAnimation = new RotateAnimation(-180f, -360f,
Animation.RELATIVE_TO_SELF, 0.5f, Animation.RELATIVE_TO_SELF,
0.5f);
downAnimation.setDuration(500);
downAnimation.setFillAfter(true); // 動畫結束後, 停留在結束的位置上
}
private String getLastUpdateTime() {
SimpleDateFormat sdf = new SimpleDateFormat("yyyy-MM-dd HH:mm:ss");
return sdf.format(System.currentTimeMillis());
}
private void initFooterView() {
footer = View.inflate(getContext(), R.layout.foot_view, null);
footer.measure(0, 0);
footerViewHeight = footer.getMeasuredHeight();
footer.setPadding(0, -footerViewHeight, 0, 0);
this.addFooterView(footer,FOOTER,true);
}
private void measureView(View child) {
ViewGroup.LayoutParams p = child.getLayoutParams();
if (p == null) {
p = new ViewGroup.LayoutParams(ViewGroup.LayoutParams.MATCH_PARENT,
ViewGroup.LayoutParams.WRAP_CONTENT);
}
int childWidthSpec = ViewGroup.getChildMeasureSpec(0, 0 + 0, p.width);
int lpHeight = p.height;
int childHeightSpec;
if (lpHeight > 0) {
childHeightSpec = MeasureSpec.makeMeasureSpec(lpHeight,
MeasureSpec.EXACTLY);//得到的是size。
} else {
childHeightSpec = MeasureSpec.makeMeasureSpec(0,
MeasureSpec.UNSPECIFIED);//得到的是子布局的實際大小。
}
child.measure(childWidthSpec, childHeightSpec);
}
private void topPadding(int topPadding) {
header.setPadding(header.getPaddingLeft(), topPadding,
header.getPaddingRight(), header.getPaddingBottom());
header.invalidate();
}
@Override
public void onScrollStateChanged(AbsListView absListView, int i) {
if (i == SCROLL_STATE_IDLE
|| i == SCROLL_STATE_FLING) {
// 判斷當前是否已經到了底部
if (isScrollToBottom && !isLoadingMore) {
isLoadingMore = true;
// 當前到底部
Log.i(TAG, "加載更多數據");
footer.setPadding(0, 0, 0, 0);
this.setSelection(this.getCount());
if (onLoadListener != null) {
onLoadListener.onLoad();
}
}
}
}
@Override
public void onScroll(AbsListView absListView, int i, int i1, int i2) {
this.firstVisibleItem = i;
if (getLastVisiblePosition() == (i2 - 1)) {
isScrollToBottom = true;
} else {
isScrollToBottom = false;
}
}
@Override
public boolean onTouchEvent(MotionEvent ev) {
switch (ev.getAction()) {
//
case MotionEvent.ACTION_DOWN:
startY = (int) ev.getY();
break;
case MotionEvent.ACTION_MOVE:
int moveY = (int) ev.getY();
// 移動中的y - 按下的y = 間距.
int diff = (moveY - startY) / 2;
// -頭布局的高度 + 間距 = paddingTop
int paddingTop = -headerContentHeight + diff;
// 如果: -頭布局的高度 > paddingTop的值 執行super.onTouchEvent(ev);
if (firstVisibleItem == 0
&& -headerContentHeight < paddingTop) {
if (paddingTop > 0 && state == NONE) { // 完全顯示了.
Log.i(TAG, "松開刷新");
state = PULL;
refreshHeaderViewByState();
} else if (paddingTop < 0
&& state == PULL) { // 沒有顯示完全
Log.i(TAG, "下拉刷新");
state = NONE;
refreshHeaderViewByState();
}
// 下拉頭布局
header.setPadding(0, paddingTop, 0, 0);
}
break;
case MotionEvent.ACTION_UP:
// 判斷當前的狀態是松開刷新還是下拉刷新
if (state == PULL) {
Log.i(TAG, "刷新數據.");
// 把頭布局設置為完全顯示狀態
header.setPadding(0, 0, 0, 0);
// 進入到正在刷新中狀態
state = REFRESHING;
refreshHeaderViewByState();
if (onRefreshListener != null) {
onRefreshListener.onRefresh(); // 調用使用者的監聽方法
}
} else if (state == NONE) {
// 隱藏頭布局
header.setPadding(0, -headerContentHeight, 0, 0);
}
break;
default:
break;
}
return super.onTouchEvent(ev);
}
//
private void refreshHeaderViewByState() {
switch (state) {
//
case NONE: // 下拉刷新狀態
tvState.setText("下拉刷新");
iv_pull.startAnimation(downAnimation); // 執行向下旋轉
break;
case PULL: // 松開刷新狀態
tvState.setText("松開刷新");
iv_pull.startAnimation(upAnimation); // 執行向上旋轉
break;
case REFRESHING: // 正在刷新中狀態
iv_pull.clearAnimation();
iv_pull.setVisibility(View.GONE);
mProgressBar.setVisibility(View.VISIBLE);
tvState.setText("正在刷新中...");
break;
default:
break;
}
}
public void hideHeaderView() {
header.setPadding(0, -headerContentHeight, 0, 0);
iv_pull.setVisibility(View.VISIBLE);
mProgressBar.setVisibility(View.GONE);
tvState.setText("下拉刷新");
tvLastUpdateTime.setText("最後刷新時間: " + getLastUpdateTime());
state = NONE;
}
public void hideFooterView() {
footer.setPadding(0, -footerViewHeight, 0, 0);
isLoadingMore = false;
}
public void setOnRefreshListener(OnRefreshListener onRefreshListener) {
this.onRefreshListener = onRefreshListener;
}
public void setOnLoadListener(OnLoadListener onLoadListener) {
this.onLoadListener = onLoadListener;
}
public void onRefresh() {
if (onRefreshListener != null) {
onRefreshListener.onRefresh();
}
}
public void onLoad() {
if (onLoadListener != null) {
onLoadListener.onLoad();
}
}
public interface OnRefreshListener {//定義下拉刷新接口
public void onRefresh();
}
public interface OnLoadListener {//定義上拉加載更多
public void onLoad();
}
}
上面的代碼就是實現的關鍵.下面是頭布局以及腳布局:
foot_view.xml:
<?xml version="1.0" encoding="utf-8"?>
<RelativeLayout xmlns:android="http://schemas.android.com/apk/res/android"
android:layout_width="match_parent"
android:layout_height="wrap_content">
<TextView
android:layout_width="wrap_content"
android:layout_height="wrap_content"
android:text="加載更多"
android:textSize="20dp"
android:padding="10dp"
android:layout_centerHorizontal="true"/>
</RelativeLayout>
pull_to_refresh_header.xml:
<?xml version="1.0" encoding="utf-8"?>
<LinearLayout xmlns:android="http://schemas.android.com/apk/res/android"
android:layout_width="wrap_content"
android:layout_height="wrap_content"
android:orientation="horizontal">
<FrameLayout
android:layout_width="wrap_content"
android:layout_height="wrap_content"
android:layout_margin="10dip" >
<ImageView
android:id="@+id/iv_pull"
android:layout_width="wrap_content"
android:layout_height="wrap_content"
android:layout_gravity="center"
android:minWidth="30dip"
android:src="@mipmap/xlistview_arrow" />
<ProgressBar
android:id="@+id/pb_listview_header"
android:layout_width="wrap_content"
android:layout_height="wrap_content"
android:layout_gravity="center"
android:visibility="gone" />
</FrameLayout>
<LinearLayout
android:layout_width="fill_parent"
android:layout_height="wrap_content"
android:layout_gravity="center_vertical"
android:gravity="center_horizontal"
android:orientation="vertical" >
<TextView
android:id="@+id/tv_listview_header_state"
android:layout_width="wrap_content"
android:layout_height="wrap_content"
android:text="下拉刷新"
android:textColor="#FF0000"
android:textSize="18sp" />
<TextView
android:id="@+id/tv_listview_header_last_update_time"
android:layout_width="wrap_content"
android:layout_height="wrap_content"
android:layout_marginTop="5dip"
android:text="最後刷新時間: 2014-10-10 12:56:12"
android:textColor="@android:color/black"
android:textSize="14sp" />
</LinearLayout>
</LinearLayout>

activity_main.xml:
<?xml version="1.0" encoding="utf-8"?>
<RelativeLayout xmlns:android="http://schemas.android.com/apk/res/android"
xmlns:tools="http://schemas.android.com/tools"
android:id="@+id/activity_main"
android:layout_width="match_parent"
android:layout_height="match_parent"
android:paddingBottom="@dimen/activity_vertical_margin"
android:paddingLeft="@dimen/activity_horizontal_margin"
android:paddingRight="@dimen/activity_horizontal_margin" android:paddingTop="@dimen/activity_vertical_margin" tools:context="com.example.mic.testdemo.MainActivity"> <com.example.mic.testdemo.view.AutoListView
android:id="@+id/lv"
android:layout_width="match_parent"
android:layout_height="match_parent">
</com.example.mic.testdemo.view.AutoListView>
</RelativeLayout>
上面所完成的步驟就是在listview上下加載不同的布局,上面也是要復用的代碼,下面的代碼就是怎麼使用的代碼了.
MainActivity.java:
public class MainActivity extends AppCompatActivity implements AutoListView.OnLoadListener,AutoListView.OnRefreshListener {
private TextView textView;
private String result;
private AutoListView listView;
private MyAdater adater;
@Override
protected void onCreate(Bundle savedInstanceState) {
super.onCreate(savedInstanceState);
setContentView(R.layout.activity_main);
listView = (AutoListView) findViewById(R.id.lv);}
listView.setOnRefreshListener(MainActivity.this);
listView.setOnLoadListener(MainActivity.this);
@Override
public void onLoad() {
}
@Override
public void onRefresh() {}
下面就是實現,就是在你需要的地方設置監聽,以及上面加載以及刷新需要的操作就可以了!
以上所述是小編給大家介紹的Android自定義listview布局實現上拉加載下拉刷新功能,希望對大家有所幫助,如果大家有任何疑問請給我留言,小編會及時回復大家的。在此也非常感謝大家對本站網站的支持!
Android HttpClient自動登陸discuz論壇!
你登陸論壇的時候,我們先看看浏覽器干了什麼事兒: 用Firefox打開HiPda 的登陸頁面,輸入用戶名和密碼,點登陸。 下面是通過firebug插件獲取的數據: 可
安卓自定義View進階-Matrix原理
前言畫布操作 有重疊的部分,本文會讓你更加深入的了解其中的原理。本篇的主角Matrix,是一個一直在後台默默工作的勞動模范,雖然我們所有看到View背後都有著Matrix
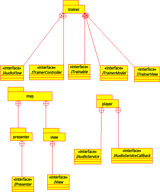
完整的Android MVP開發之旅
開發背景最近是在做一個與健身相關的APP,裡面有訓練器模塊基本功能是按照特點動作的演示和描述來引導用戶完成訓練。在第一個版本時由於沒接觸過些類項目與功能花了幾周的時間大概
Android源碼分析--Handler和Looper機制詳解
在Android系統中的應用程序,與Java的應用程序相同,都是靠消息驅動,簡單的說就是:有一個消息隊列,我們可以不斷的向這個消息隊列中添加消息,並從中取出消息,處理消息