編輯:關於Android編程
本文實例講述了Android編程四大組件之Activity用法。分享給大家供大家參考,具體如下:
這裡詳細介紹如何創建Activity、生命周期、內存管理、啟動模式。
創建Activity
一.定義Activity
1. 定義Activity 定義類繼承Activity
2.在AndroidManifest.xml的節點中聲明<activity>
顯式意圖創建Activity三種方式方式
//第一種方式:構造函數,代碼少
Intent intent1 =new Intent(this,NewActivity.class);
startActivity(intent1);
//第二種方式:類名形式,靈活,可擴展性強
Intent intent2 =new Intent();
intent2.setClassName(this,"cn.test.activity.NewActivity");
startActivity(intent2);
//第三種方式 :包名類名形式,可啟動其他程序中的Activity
Intent intent3 =new Intent();
intent3.setClassName("cn.test.taskdownloader","cn.test.taskdownloader.MainActivity");
startActivity(intent3);
二.創建Activity並傳遞數據
1.在意圖對象中封裝了一個Bundle對象,可以用來攜帶數據
2.在新Activity中可以獲得意圖對象以獲取其中Bundle保存的數據
//傳遞數據方式一
Intent intent1 =new Intent(this,NewActivity.class);
Bundle bundle=new Bundle();
bundle.putString("data","Test");
intent1.putExtras(bundle);
startActivity(intent1);
//獲取意圖方式一
Bundle bundle2 =getIntent().getExtras();
Toast.makeText(this,bundle2.getString("data"),0).show();
//傳遞數據方式二
Intent intent2 =new Intent(this,NewActivity.class);
intent2.putExtra("data","Test2");
startActivity(intent2);
//獲取意圖方式二
Toast.makeText(this,getIntent().getStringExtra("data"),0).show();
三.創建Activity獲取返回數據
1. 使用startActivityForResult(Intent intent, int requestCode) 方法打開Activity
2. 重寫onActivityResult(int requestCode, int resultCode, Intent data) 方法
3 .新Activity中調用setResult(int resultCode, Intent data) 設置返回數據之後,關閉Activity就會調用onActivityResult方法
請求的activity:
public class MainActivity extends Activity {
@Override
public void onCreate(Bundle savedInstanceState) {
super.onCreate(savedInstanceState);
setContentView(R.layout.main);
}
/**
* 創建Activity獲取返回數據
* @param view
*/
public void createNew(View view){
Intent intent1 =new Intent(this,NewActivity.class);
intent1.putExtra("data","請求數據");
//打開Activity等待返回
startActivityForResult(intent1,100);
}
/**
* 重寫onActivityResult,關閉Activity就會調用此方法
*/
protected void onActivityResult(int requestCode, int resultCode, Intent data) {
Toast.makeText(this,"requestCode:"+requestCode+",requestCode:"+resultCode+",data"+data.getStringExtra("result"),0).show();
}
}
返回的activity:
public class NewActivity extends Activity {
@Override
protected void onCreate(Bundle savedInstanceState) {
super.onCreate(savedInstanceState);
setContentView(R.layout.new_activity);
Toast.makeText(this,getIntent().getStringExtra("data"),0).show();
//設置返回數據
Intent data =new Intent();
data.putExtra("result","返回的數據");
setResult(200,data);
}
}
四.隱式意圖創建Activity
1.顯式意圖是指在創建意圖時指定了組件,而隱式意圖則不指定組件,通過動作、類型、數據匹配對應的組件
2.在清單文件中定義<activity>時需要定義<intent-filter>才能被隱式意圖啟動
3. <intent-filter>中至少配置一個<action>和一個<category>,否則無法被啟動
4.Intent對象中設置的action、category、data在<intent-filter>必須全部包含才能啟動
5.<intent-filter>中的<action>、<category>、<data>都可以配置多個,Intent對象中不用全部匹配,每樣匹配一個即可啟動
6.如果一個意圖可以匹配多個Activity,Android系統會提示選擇
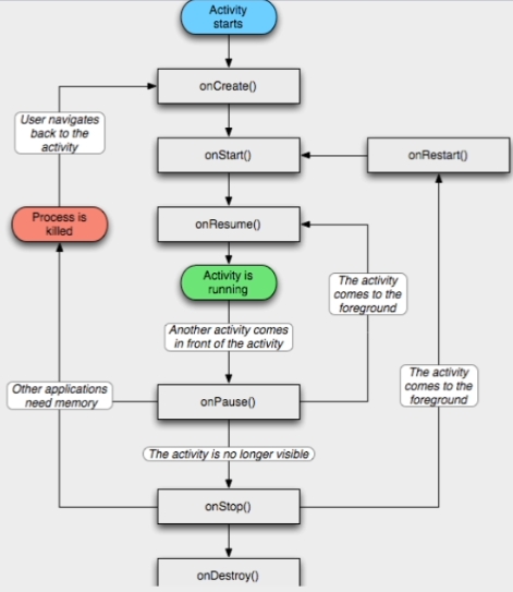
生命周期
一.Acitivity三種狀態
運行:activity在最前端運行
暫停:activity可見,但前端還有其他acti vity,被覆蓋一部分,或者前端activity透明
停止:activity不可見,完全被覆蓋
二.生命周期相關方法
onCreate:創建時調用,或者程序在暫停、停止狀態下被殺死之後重新打開時也會調用
onStart:onCreate之後或者從停止狀態恢復時調用
onResume:onStart之後或者從暫停狀態恢復時調用,從停止狀態恢復時由於調用onStart,也會調用onResume
onPause:進入暫停、停止狀態,或者銷毀時會調用
onStop:進入停止狀態,或者銷毀時會調用
onDestroy:銷毀時調用
onRestart:從停止狀態恢復時調用
如圖所示:

三.保存信息相關方法
onSaveInstanceState:在Activity被動的摧毀或停止的時候調用,用於保存運行數據,可以將數據存在在Bundle中
onRestoreInstanceState:該方法在Activity被重新繪制的時候調用,例如改變屏幕方向,savedInstanceState為onSaveInstanceState保存的數據
內存管理
Android系統在運行多個進程時,如果系統資源不足,會強制結束一些進程。優先選擇哪個進程來結束是有優先級的。以下順序靠上的優先結束
空:進程中所有Activity都已銷毀
後台:進程中有一個停止狀態的Activity
服務:進程中一個運行中的Service
可見:進程中有一個暫停狀態的Activity
前台:進程中正在運行一個Activity
啟動模式
1.在AndroidManifest.xml中的<activity>標簽中可以配置android:launchMode屬性,用來控制Actvity的啟動模式
2.在Android系統中我們創建的Acitivity是以棧的形式呈現的
standard:每次調用startActivity()啟動時都會創建一個新的Activity放在棧頂
singleTop:如果啟動的Activity時,指定Activity不在棧頂就創建,如在棧頂,則不再創建
singleTask:如果啟動的Activity不存在就創建,如果存在直接跳轉到指定的Activity所在位置
singleInstance:如果啟動的Activity不存在就創建,如果存在就將指定的Activity移動到棧頂
希望本文所述對大家Android程序設計有所幫助。
Android studio 設置
微信支付怎麼用
微信支付是騰訊公司最新推出的一種支付方式,是集成在微信客戶端的支付功能,用戶可以通過手機完成快速的支付流程。還有一些朋友不知道微信支付怎麼用的,下面小編通過
android開發往SDK上追加文件
android手機內存本來就不大,要是老把數據放在手機裡,很明顯會讓手機的使用者體驗到什麼是“卡”,所以,我們把數據要放到SD卡中,以減少手機內存的使用,本文僅寫入文件
Android NDK編譯選項設置
在Android NDK開發中,有兩個重要的文件:Android.mk和Application.mk,各盡其責,指導編譯器如何編譯程序,並決定編譯結果是什麼。本文將詳細說
[Android測試] Android Studio+Appium+Java+Windows 自動化測試之二:Appium環境安裝搭建
一、需要下載安裝的東西1. 文件下載網上也有挺多安裝教程的,這裡我提供我