編輯:關於Android編程
截取BlueStacks安卓模擬器屏幕圖片,有時候想截圖分享一下屏幕,那麼改如何快速截取整個BlueStacks屏幕哪,怎樣把BlueStacks屏幕圖片保存到電腦上或者快快速保存到網上!下面教大家怎麼使用。
截取BlueStacks安卓模擬器屏幕圖片:
1:打開安卓模擬器,看到一個右下角一個小於號了嗎?那個就是分享鍵。

2:我用QQ軟件登陸進去。點擊分享鍵。

3:發送給好友共享。點擊確定。

4:就會有一個聊天界面窗口。發送出去。

5:在另一端電腦上收到圖片了。實現了共享功能。

這是不是很快就學會,截取BlueStacks安卓模擬器屏幕圖片。
安卓開發 第八篇 我的安卓應用架構設計-----圖片選擇以及剪裁
Android開發中遇到要從相冊選擇圖片時,大多數人都會選擇調用Android自帶的相冊,畢竟這樣可以節約時間,又不用自己去處理圖片的問題,不過這樣也會產生一些問題,有些
Android加殼原理分析
0x00閱讀本文前,建議讀者首先閱讀Android加殼原理,參考文章Android中的Apk的加固(加殼)原理解析和實現。如果沒有看過這篇文章,本文理解起來比較困難。0x
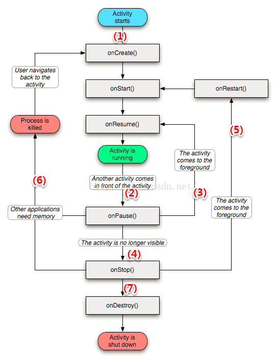
Activity基礎篇整理
一,Activity生命周期相信不少朋友也已經看過這個流程圖了,也基本了解了Activity生命周期的幾個過程,我們就來說一說一些常見操作的生命周期執行情況吧(1) 啟動
Android Zipalign工具優化Android APK應用
生成的Android應用APK文件最好進行優化,因為APK包的本質是一個zip壓縮文檔,經過優化