編輯:關於Android編程
一、概況
ActivityManagerService(AMS)是Android中最核心的服務,主要負責系統中四大組件的啟動、切換、調度及應用程序的管理和調度等工作。
AMS通信結構如下圖所示:

從圖中可以看出:
1、AMS繼承自ActivityManagerNative(AMN),並實現了Watchdog.Monitor和BatteryStatsImpl.BatteryCallback接口。
2、AMN繼承Java的Binder類,同時實現了IActivityManager接口,即AMN將作為Binder通信的服務端為用戶提供支持。
3、在ActivityManagerNative類中定義了內部類ActivityManagerProxy,該類同樣實現了IActivityManager接口,將作為客戶端使用的服務端代理。
4、其它進程將使用ActivityManager來使用AMS的服務。ActivityManager通過AMN提供的getDefault接口得到ActivityManagerProxy,然後再以Binder通信的方式調用AMS的接口。
對AMS的基本情況有一個大概的了解後,我們一起來分析一下AMS的啟動過程。
由於AMS啟動涉及的內容比較多,我們將分段進行分析。
二、createSystemContext
在進入到AMS相關的流程前,我們需要先了解一下相關的准備工作。
我們已經知道了,zygote創建出的第一個java進程是SystemServer。
在SystemServer的run函數中,在啟動AMS之前,調用了createSystemContext函數。
其代碼如下所示:
............. //SystemServer在啟動任何服務之前,就調用了createSystemContext //創建出的Context保存在mSystemContext中 // Initialize the system context. createSystemContext(); // Create the system service manager. //SystemServiceManager負責啟動所有的系統服務,使用的Context就是mSystemContext mSystemServiceManager = new SystemServiceManager(mSystemContext); .............
我們跟進一下createSystemContext:
private void createSystemContext() {
//調用ActivityThread的systemMain函數,其中會創建出系統對應的Context對象
ActivityThread activityThread = ActivityThread.systemMain();
//取出上面函數創建的Context對象,保存在mSystemContext中
mSystemContext = activityThread.getSystemContext();
//設置系統主題
mSystemContext.setTheme(DEFAULT_SYSTEM_THEME);
}
以上函數中,最重要的就是ActivityThread.systemMain了,我們分析一下該函數。
1、ActivityThread.systemMain
public static ActivityThread systemMain() {
// The system process on low-memory devices do not get to use hardware
// accelerated drawing, since this can add too much overhead to the
// process.
if (!ActivityManager.isHighEndGfx()) {
//雖然寫著ActivityManager,但和AMS沒有任何關系
//就是利用系統屬性和配置信息進行判斷
//關閉硬件渲染功能
ThreadedRenderer.disable(true);
} else {
ThreadedRenderer.enableForegroundTrimming();
}
//創建ActivityThread
ActivityThread thread = new ActivityThread();
//調用attach函數,參數為true
thread.attach(true);
return thread;
}
從上面的代碼可以看出,ActivityThread的systemMain函數中,除了進行是否開啟硬件渲染的判斷外,主要作用是:
創建出ActivityThread對象,然後調用該對象的attach函數。
ActivityThread的構造函數比較簡單:
ActivityThread() {
mResourcesManager = ResourcesManager.getInstance();
}
比較關鍵的是它的成員變量:
.......... //定義了AMS與應用通信的接口 final ApplicationThread mAppThread = new ApplicationThread(); //擁有自己的looper,說明ActivityThread確實可以代表事件處理線程 final Looper mLooper = Looper.myLooper(); //H繼承Handler,ActivityThread中大量事件處理依賴此Handler final H mH = new H(); //用於保存該進程的ActivityRecord final ArrayMapmActivities = new ArrayMap<>() .......... //用於保存進程中的Service final ArrayMap mServices = new ArrayMap<>(); ........... //用於保存進程中的Application final ArrayList mAllApplications = new ArrayList(); ...........
我們需要知道的是,ActivityThread是Android Framework中一個非常重要的類,它代表一個應用進程的主線程,其職責就是調度及執行在該線程中運行的四大組件。
在Android中,應用進程指那些運行APK的進程,它們由zygote fork出來,其中運行著獨立的dalvik虛擬機。
與應用進程相對的就是系統進程,例如zygote和SystemServer。
注意到此處的ActivityThread創建於SystemServer進程中。
由於SystemServer中也運行著一些系統APK,例如framework-res.apk、SettingsProvider.apk等,因此也可以認為SystemServer是一個特殊的應用進程。
對於上面提到的ActivityThread的成員變量,其用途基本上可以從名稱中得知,這裡僅說明一下ApplicationThread。
AMS負責管理和調度進程,因此AMS需要通過Binder機制和應用進程通信。
為此,Android提供了一個IApplicationThread接口,該接口定義了AMS和應用進程之間的交互函數。

如上圖所示,ActivityThread作為應用進程的主線程代表,在其中持有ApplicationThread。ApplicationThread繼承ApplicationThreadNative。
當AMS與應用進程通信時,ApplicationThread將作為Binder通信的服務端。
AMS與應用進程通信時,通過ApplicationThreadNative獲取應用進程對應的ApplicationThreadProxy對象。
通過ApplicationThreadProxy對象,將調用信息通過Binder傳遞到ActivityThread中的ApplicationThread。
這個調用過程,今後還會遇到,碰到的時候再詳細分析。
2、ActivityThread.attach
我們看看ActivityThread的attach函數:
//此時,我們傳入的參數為true,表示該ActivityThread是系統進程的ActivityThread
private void attach(boolean system) {
//創建出的ActivityThread保存在類的靜態變量sCurrentActivityThread
//AMS中的大量操作將會依賴於這個ActivityThread
sCurrentActivityThread = this;
mSystemThread = system;
if (!system) {
//應用進程的處理流程
..........
} else {
//系統進程的處理流程,該情況只在SystemServer中處理
// Don't set application object here -- if the system crashes,
// we can't display an alert, we just want to die die die.
//設置DDMS(Dalvik Debug Monitor Service)中看到的SystemServer進程的名稱為“system_process”
android.ddm.DdmHandleAppName.setAppName("system_process",
UserHandle.myUserId());
try {
//創建ActivityThread中的重要成員:Instrumentation、Application和Context
mInstrumentation = new Instrumentation();
ContextImpl context = ContextImpl.createAppContext(
this, getSystemContext().mPackageInfo);
mInitialApplication = context.mPackageInfo.makeApplication(true, null);
mInitialApplication.onCreate();
} catch (Exception e) {
throw new RuntimeException(
"Unable to instantiate Application():" + e.toString(), e);
}
}
//以下系統進程和非系統進程均會執行
................
//注冊Configuration變化的回調通知
ViewRootImpl.addConfigCallback(new ComponentCallbacks2() {
@Override
public void onConfigurationChanged(Configuration newConfig) {
//當系統配置發生變化時(例如系統語言發生變化),回調該接口
...............
}
.............
});
}
從上面的代碼可以看出,對於系統進程而言,ActivityThread的attach函數最重要的工作就是創建了Instrumentation、Application和Context。
2.1 Instrumentation
Instrumentation是Android中的一個工具類,當該類被啟用時,它將優先於應用中其它的類被初始化。
此時,系統先創建它,再通過它創建其它組件。
此外,系統和應用組件之間的交互也將通過Instrumentation來傳遞。
因此,Instrumentation就能監控系統和組件的交互情況了。
實際使用時,可以創建該類的派生類進行相應的操作。
這個類在介紹啟動Activity的過程時還會碰到,此處不作展開。
2.2 Context
Context是Android中的一個抽象類,用於維護應用運行環境的全局信息。
通過Context可以訪問應用的資源和類,甚至進行系統級的操作,例如啟動Activity、發送廣播等。
ActivityThread的attach函數中,通過下面的代碼創建出系統應用對應的Context:
.......
//ContextImpl是Context的實現類
ContextImpl context = ContextImpl.createAppContext(
this, getSystemContext().mPackageInfo);
.......
2.2.1 getSystemContext
我們先看看ActivityThread中getSystemContext的內容:
public ContextImpl getSystemContext() {
synchronized (this) {
if (mSystemContext == null) {
//調用ContextImpl的靜態函數createSystemContext
mSystemContext = ContextImpl.createSystemContext(this);
}
return mSystemContext;
}
}
進入ContextImpl的createSystemContext函數:
static ContextImpl createSystemContext(ActivityThread mainThread) {
//創建LoadedApk類,代表一個加載到系統中的APK
//注意此時的LoadedApk只是一個空殼
//PKMS還沒有啟動,估無法得到有效的ApplicationInfo
LoadedApk packageInfo = new LoadedApk(mainThread);
//調用ContextImpl的構造函數
ContextImpl context = new ContextImpl(null, mainThread,
packageInfo, null, null, 0, null, null, Display.INVALID_DISPLAY);
//初始化資源信息
context.mResources.updateConfiguration(context.mResourcesManager.getConfiguration(),
context.mResourcesManager.getDisplayMetrics());
return context;
}
可以看出createSystemContext的內容就是創建一個LoadedApk,然後初始化一個ContextImpl對象。
似乎沒有什麼特別的,那麼為什麼函數名被叫做create “System” Context?
為了回答這個問題,就要看看LoadedApk的構造函數了:
LoadedApk(ActivityThread activityThread) {
mActivityThread = activityThread;
mApplicationInfo = new ApplicationInfo();
//packageName為"android"
mApplicationInfo.packageName = "android";
mPackageName = "android";
//下面許多參數為null
................
}
注意到createSystemContext函數中,創建的LoadApk對應packageName為”android”,也就是framwork-res.apk。
由於該APK僅供SystemServer進程使用,因此創建的Context被定義為System Context。
現在該LoadedApk還沒有得到framwork-res.apk實際的信息。
當PKMS啟動,完成對應的解析後,AMS將重新設置這個LoadedApk。
2.2.2 ContextImpl.createAppContext
static ContextImpl createAppContext(ActivityThread mainThread, LoadedApk packageInfo) {
if (packageInfo == null) throw new IllegalArgumentException("packageInfo");
return new ContextImpl(null, mainThread,
packageInfo, null, null, 0, null, null, Display.INVALID_DISPLAY);
}
相對而言,createAppContext的內容就比較簡單了,就是利用ActivityThread和LoadedApk構造出ContextImpl。
ContextImpl的構造函數主要是完成一些變量的初始化,建立起ContextImpl與ActivityThread、LoadedApk、ContentResolver之間的關系。
代碼簡單但是冗長,此處不做展開。
2.3 Application
Android中Application類用於保存應用的全局狀態。

我們經常使用的Activity和Service均必須和具體的Application綁定在一起。
通過上圖的繼承關系,每個具體的Activity和Service均被加入到Android運行環境中。
在ActivityThread中,針對系統進程,通過下面的代碼創建了初始的Application:
.............. //調用LoadedApk的makeApplication函數 mInitialApplication = context.mPackageInfo.makeApplication(true, null); //啟動Application mInitialApplication.onCreate(); ..............
我們看一下LoadedApk.makeApplication:
public Application makeApplication(boolean forceDefaultAppClass,
Instrumentation instrumentation) {
if (mApplication != null) {
return mApplication;
}
.............
Application app = null;
String appClass = mApplicationInfo.className;
if (forceDefaultAppClass || (appClass == null)) {
//系統進程中,對應下面的appClass
appClass = "android.app.Application";
}
try {
java.lang.ClassLoader cl = getClassLoader();
if (!mPackageName.equals("android")) {
............
}
ContextImpl appContext = ContextImpl.createAppContext(mActivityThread, this);
//實際上最後通過反射創建出Application
app = mActivityThread.mInstrumentation.newApplication(
cl, appClass, appContext);
appContext.setOuterContext(app);
} catch (Exception e) {
..........
}
//一個進程支持多個Application,mAllApplications用於保存該進程中的Application對象
mActivityThread.mAllApplications.add(app);
mApplication = app;
..............
}
從上面的代碼不難看出,這部分主要是創建framework-res.apk對應的Application,然後調用它的onCreate函數,完成啟動。
總結
至此,createSystemContext函數介紹完畢。
當SystemServer調用createSystemContext完畢後:
1、得到了一個ActivityThread對象,它代表當前進程 (此時為系統進程) 的主線程;
2、得到了一個Context對象,對於SystemServer而言,它包含的Application運行環境與framework-res.apk有關。
在繼續分析AMS之前,我們先停下來思考一下,為什麼在啟動所有的服務前,SystemServer先要調用createSystemContext?
個人覺得《深入理解Android》對這個問題,解釋的比較好,大致意思如下:
Android努力構築了一個自己的運行環境。
在這個環境中,進程的概念被模糊化了。組件的運行及它們之間的交互均在該環境中實現。
createSystemContext函數就是為SystemServer進程搭建一個和應用進程一樣的Android運行環境。
Android運行環境是構建在進程之上的,應用程序一般只和Android運行環境交互。
基於同樣的道理,SystemServer進程希望它內部運行的應用,
也通過Android運行環境交互,因此才調用了createSystemContext函數。
創建Android運行環境時,
由於SystemServer的特殊性,調用了ActivityThread.systemMain函數;
對於普通的應用程序,將在自己的主線程中調用ActivityThread.main函數。

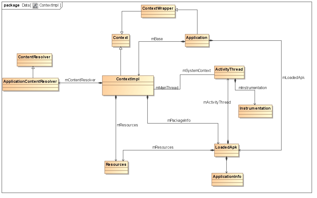
上圖表示了進程的Android運行環境涉及的主要類之間的關系。
其中的核心類是ContextImpl,通過它可以得到ContentResolver、系統資源、應用信息等。
三、AMS初始化
創建完Android運行環境後,SystemServer調用startBootstrapServices,其中就創建並啟動了AMS:
private void startBootstrapServices() {
Installer installer = mSystemServiceManager.startService(Installer.class);
// Activity manager runs the show.
//啟動AMS,然後獲取AMS保存到變量中
mActivityManagerService = mSystemServiceManager.startService(
ActivityManagerService.Lifecycle.class).getService();
//以下均是將變量存儲到AMS中
mActivityManagerService.setSystemServiceManager(mSystemServiceManager);
mActivityManagerService.setInstaller(installer);
..........
}
注意到上面的代碼並沒有直接啟動AMS,而是啟動AMS的內部類Lifecycle。
這是迫不得已的做法,由於AMS並沒有繼承SystemService,因此不能通過SystemServiceManager的startService直接啟動它。
可以這樣理解:內部類Lifecycle對於AMS而言,就像一個適配器一樣,讓AMS能夠像SystemService一樣被SystemServiceManager通過反射的方式啟動。
public static final class Lifecycle extends SystemService {
private final ActivityManagerService mService;
public Lifecycle(Context context) {
//Lifecycle由SystemServiceManager啟動,傳入的context就是SystemServer創建出的SystemContext
super(context);
//1、調用AMS的構造函數
mService = new ActivityManagerService(context);
}
@Override
public void onStart() {
//2、調用AMS的start函數
mService.start();
}
public ActivityManagerService getService() {
return mService;
}
}
接下來我們分別看看AMS的構造函數和start函數。
1、AMS的構造函數
先來看看AMS的構造函數:
public ActivityManagerService(Context systemContext) {
//AMS的運行上下文與SystemServer一致
mContext = systemContext;
............
//取出的是ActivityThread的靜態變量sCurrentActivityThread
//這意味著mSystemThread與SystemServer中的ActivityThread一致
mSystemThread = ActivityThread.currentActivityThread();
............
mHandlerThread = new ServiceThread(TAG,
android.os.Process.THREAD_PRIORITY_FOREGROUND, false /*allowIo*/);
mHandlerThread.start();
//處理AMS中消息的主力
mHandler = new MainHandler(mHandlerThread.getLooper());
//UiHandler對應於Android中的UiThread
mUiHandler = new UiHandler();
if (sKillHandler == null) {
sKillThread = new ServiceThread(TAG + ":kill",
android.os.Process.THREAD_PRIORITY_BACKGROUND, true /* allowIo */);
sKillThread.start();
//用於接收消息,殺死進程
sKillHandler = new KillHandler(sKillThread.getLooper());
}
//創建兩個BroadcastQueue,前台的超時時間為10s,後台的超時時間為60s
mFgBroadcastQueue = new BroadcastQueue(this, mHandler,
"foreground", BROADCAST_FG_TIMEOUT, false);
mBgBroadcastQueue = new BroadcastQueue(this, mHandler,
"background", BROADCAST_BG_TIMEOUT, true);
mBroadcastQueues[0] = mFgBroadcastQueue;
mBroadcastQueues[1] = mBgBroadcastQueue;
//創建變量,用於存儲信息
mServices = new ActiveServices(this);
mProviderMap = new ProviderMap(this);
mAppErrors = new AppErrors(mContext, this);
//這一部分,分析BatteryStatsService時提過,進行BSS的初始化
File dataDir = Environment.getDataDirectory();
File systemDir = new File(dataDir, "system");
systemDir.mkdirs();
mBatteryStatsService = new BatteryStatsService(systemDir, mHandler);
mBatteryStatsService.getActiveStatistics().readLocked();
mBatteryStatsService.scheduleWriteToDisk();
mOnBattery = DEBUG_POWER ? true
: mBatteryStatsService.getActiveStatistics().getIsOnBattery();
mBatteryStatsService.getActiveStatistics().setCallback(this);
//創建ProcessStatsService,感覺用於記錄進程運行時的統計信息,例如內存使用情況,寫入/proc/stat文件
mProcessStats = new ProcessStatsService(this, new File(systemDir, "procstats"));
//啟動Android的權限檢查服務,並注冊對應的回調接口
mAppOpsService = new AppOpsService(new File(systemDir, "appops.xml"), mHandler);
mAppOpsService.startWatchingMode(AppOpsManager.OP_RUN_IN_BACKGROUND, null,
new IAppOpsCallback.Stub() {
@Override public void opChanged(int op, int uid, String packageName) {
if (op == AppOpsManager.OP_RUN_IN_BACKGROUND && packageName != null) {
if (mAppOpsService.checkOperation(op, uid, packageName)
!= AppOpsManager.MODE_ALLOWED) {
runInBackgroundDisabled(uid);
}
}
}
});
//用於定義ContentProvider訪問指定Uri對應數據的權限,aosp中似乎沒有這文件
mGrantFile = new AtomicFile(new File(systemDir, "urigrants.xml"));
//創建多用戶管理器
mUserController = new UserController(this);
//獲取OpenGL版本
GL_ES_VERSION = SystemProperties.getInt("ro.opengles.version",
ConfigurationInfo.GL_ES_VERSION_UNDEFINED);
............
//資源配置信息置為默認值
mConfiguration.setToDefaults();
mConfiguration.setLocales(LocaleList.getDefault());
mConfigurationSeq = mConfiguration.seq = 1;
//感覺用於記錄進程的CPU使用情況
mProcessCpuTracker.init();
//解析/data/system/packages-compat.xml文件,該文件用於存儲那些需要考慮屏幕尺寸的APK的一些信息
//當APK所運行的設備不滿足要求時,AMS會根據xml設置的參數以采用屏幕兼容的方式運行該APK
mCompatModePackages = new CompatModePackages(this, systemDir, mHandler);
//用於根據規則過濾一些Intent
mIntentFirewall = new IntentFirewall(new IntentFirewallInterface(), mHandler);
//以下的類,似乎用於管理和監控AMS維護的Activity Task信息
//ActivityStackSupervisor是AMS中用來管理Activity啟動和調度的核心類
mStackSupervisor = new ActivityStackSupervisor(this);
mActivityStarter = new ActivityStarter(this, mStackSupervisor);
mRecentTasks = new RecentTasks(this, mStackSupervisor);
//創建線程用於統計進程的CPU使用情況
mProcessCpuThread = new Thread("CpuTracker") {
@Override
public void run() {
while (true) {
try {
try {
//計算更新信息的等待間隔
//同時利用wait等待計算出的間隔時間
......
} catch(InterruptedException e) {
}
//更新CPU運行統計信息
updateCpuStatsNow();
} catch (Exception e) {
..........
}
}
}
};
//加入Watchdog的監控
Watchdog.getInstance().addMonitor(this);
Watchdog.getInstance().addThread(mHandler);
}
從代碼來看,AMS的構造函數還是相對比較簡單的,主要工作就是初始化一些變量。
大多數變量的用途,從命名上基本可以推測出來,實際的使用情況必須結合具體的場景才能進一步了解。
2、AMS的start函數
private void start() {
//完成統計前的復位工作
Process.removeAllProcessGroups();
//開始監控進程的CPU使用情況
mProcessCpuThread.start();
//注冊服務
mBatteryStatsService.publish(mContext);
mAppOpsService.publish(mContext);
Slog.d("AppOps", "AppOpsService published");
LocalServices.addService(ActivityManagerInternal.class, new LocalService());
}
AMS的start函數比較簡單,主要是:
1、啟動CPU監控線程。該線程將會開始統計不同進程使用CPU的情況。
2、發布一些服務,如BatteryStatsService、AppOpsService(權限管理相關)和本地實現的繼承ActivityManagerInternal的服務。
至此AMS初始化相關的內容基本結束,從這些代碼可以看出AMS涉及的類比較多,我們目前無法一一詳述每個類的具體用途。
有機會遇到具體的場景時,再深入分析,此處有個大致印象即可。
四、將SystemServer納入AMS的管理體系
1、setSystemProcess
AMS完成啟動後,在SystemServer的startBootstrapServices函數中,
下一個與AMS相關的重要調用就是AMS.setSystemProcess了:
private void startBootstrapServices() {
...........
// Set up the Application instance for the system process and get started.
mActivityManagerService.setSystemProcess();
...........
}
我們跟進一下setSystemProcess函數:
public void setSystemProcess() {
try {
//以下是向ServiceManager注冊幾個服務
//AMS自己
ServiceManager.addService(Context.ACTIVITY_SERVICE, this, true);
//注冊進程統計信息的服務
ServiceManager.addService(ProcessStats.SERVICE_NAME, mProcessStats);
//用於打印內存信息用的
ServiceManager.addService("meminfo", new MemBinder(this));
//用於輸出進程使用硬件渲染方面的信息
ServiceManager.addService("gfxinfo", new GraphicsBinder(this));
//用於輸出數據庫相關的信息
ServiceManager.addService("dbinfo", new DbBinder(this));
//MONITOR_CPU_USAGE默認為true
if (MONITOR_CPU_USAGE) {
//用於輸出進程的CPU使用情況
ServiceManager.addService("cpuinfo", new CpuBinder(this));
}
//注冊權限管理服務
ServiceManager.addService("permission", new PermissionController(this));
//注冊獲取進程信息的服務
ServiceManager.addService("processinfo", new ProcessInfoService(this));
//1、向PKMS查詢package名為“android”的應用的ApplicationInfo
ApplicationInfo info = mContext.getPackageManager().getApplicationInfo(
"android", STOCK_PM_FLAGS | MATCH_SYSTEM_ONLY);
//2、調用installSystemApplicationInfo
mSystemThread.installSystemApplicationInfo(info, getClass().getClassLoader());
//3、以下與AMS的進程管理有關
synchronized (this) {
ProcessRecord app = newProcessRecordLocked(info, info.processName, false, 0);
app.persistent = true;
app.pid = MY_PID;
app.maxAdj = ProcessList.SYSTEM_ADJ;
app.makeActive(mSystemThread.getApplicationThread(), mProcessStats);
synchronized (mPidsSelfLocked) {
mPidsSelfLocked.put(app.pid, app);
}
updateLruProcessLocked(app, false, null);
updateOomAdjLocked();
}
} catch (PackageManager.NameNotFoundException e) {
throw new RuntimeException(
"Unable to find android system package", e);
}
}
從上面的代碼可以看出,AMS的setSystemProcess主要有四個主要的功能:
1、注冊一些服務;
2、獲取package名為“android”的應用的ApplicationInfo;
3、調用ActivityThread的installSystemApplicationInfo;
4、AMS進程管理相關的操作。
這四個主要的功能中,第一個比較簡單,就是用Binder通信完成注冊。
我們主要看看後三個功能對應的流程。
1.1 獲取ApplicationInfo
如前所述,這部分相關的代碼為:
..........
ApplicationInfo info = mContext.getPackageManager().getApplicationInfo(
"android", STOCK_PM_FLAGS | MATCH_SYSTEM_ONLY);
..........
1.1.1 獲取PKMS服務代理
我們先看看mContext.getPackageManager()的操作過程。
我們已經知道mContext的實現類是ContextImpl,其中對應的代碼如下:
@Override
public PackageManager getPackageManager() {
if (mPackageManager != null) {
return mPackageManager;
}
//依賴於ActivityThread的getPackageManager函數
IPackageManager pm = ActivityThread.getPackageManager();
if (pm != null) {
// Doesn't matter if we make more than one instance.
//利用PKMS的代理對象,構建ApplicationPackageManager
//該類繼承PackageManager
return (mPackageManager = new ApplicationPackageManager(this, pm));
}
return null;
}
跟進一下ActivityThread中的getPackageManager:
public static IPackageManager getPackageManager() {
if (sPackageManager != null) {
//Slog.v("PackageManager", "returning cur default = " + sPackageManager);
return sPackageManager;
}
//依賴於Binder通信,獲取到PKMS對應的BpBinder
IBinder b = ServiceManager.getService("package");
.....................
//得到PKMS對應的Binder服務代理
sPackageManager = IPackageManager.Stub.asInterface(b);
....................
return sPackageManager;
}
從上面的代碼我們可以看到,AMS獲取PKMS用到了Binder通信。
實際上,PKMS由SystemServer創建,與AMS運行在同一個進程。
AMS完全可以不經過Context、ActivityThread、Binder來獲取PKMS。
根據一些資料,推斷出原生代碼這麼做的原因是:
SystemServer進程中的服務,也使用Android運行環境來交互,
保留了組件之間交互接口的統一,為未來的系統保留了可擴展性。
1.1.2 通過PKMS獲取ApplicationInfo
得到PKMS的代理對象後,AMS調用PKMS的getApplicationInfo接口,獲取package名為”android”的ApplicationInfo。
在AMS的setSystemProcess被調用前,PKMS已經啟動了。
之前分析PKMS的博客中,我們已經提到,在PKMS的構造函數中,
它將解析手機中所有的AndroidManifest.xml,然後形成各種數據結構以維護應用的信息。
getApplicationInfo就是通過package名,從對應的數據結構中,取出對應的應用信息。
這部分內容主要就是查詢數據結構的內容,不作深入分析。
1.2 installSystemApplicationInfo
得到framework-res.apk對應的ApplicationInfo後,需要將這部分ApplicationInfo保存到SystemServer對應的ActivityThread中。
這部分對應的代碼為:
.............. mSystemThread.installSystemApplicationInfo(info, getClass().getClassLoader()); ..............
AMS中的mSystemThread就是SystemServer中創建出的ActivityThread。
因此我們跟進一下ActivityThread的installSystemApplicationInfo函數:
public void installSystemApplicationInfo(ApplicationInfo info, ClassLoader classLoader) {
synchronized (this) {
//調用SystemServer中創建出的ContextImpl的installSystemApplicationInfo函數
getSystemContext().installSystemApplicationInfo(info, classLoader);
// give ourselves a default profiler
//創建一個Profiler對象,用於性能統計
mProfiler = new Profiler();
}
}
繼續跟進ContextImpl的installSystemApplicationInfo函數:
void installSystemApplicationInfo(ApplicationInfo info, ClassLoader classLoader) {
//前面已經提到過mPackageInfo的類型為LoadedApk
mPackageInfo.installSystemApplicationInfo(info, classLoader);
}
隨著流程進入到LoadedApk:
/**
* Sets application info about the system package.
*/
void installSystemApplicationInfo(ApplicationInfo info, ClassLoader classLoader) {
//這個接口僅供系統進程調用,故這裡斷言一下
assert info.packageName.equals("android");
mApplicationInfo = info;
mClassLoader = classLoader;
}
至此,我們知道了installSystemApplicationInfo的真相就是:
將“android”對應的ApplicationInfo(即framework-res.apk對應的ApplicationInfo),
加入到SystemServer之前調用createSystemContext時,創建出的LoadedApk中。
畢竟SystemServer創建System Context時,PKMS並沒有完成對手機中文件的解析,初始的LoadedApk中並沒有持有有效的ApplicationInfo。
在此基礎上,AMS下一步的工作就呼之欲出了。
由於framework-res.apk運行在SystemServer進程中,而AMS是專門用於進程管理和調度的,
因此SystemServer進程也應該在AMS中有對應的管理結構。
於是,AMS的下一步工作就是將SystemServer的運行環境和一個進程管理結構對應起來,並進行統一的管理。
1.3 AMS進程管理注意到上面的ContentProvider注冊到AMS後,進行了notifyAll的操作。
舉例來說:進程A需要查詢一個數據庫,需要通過進程B中的某個ContentProvider來實施。
如果B還未啟動,那麼AMS就需要先啟動B。在這段時間內,A需要等待B啟動並注冊對應的ContentProvider。
B一旦完成ContentProvider的注冊,就需要告知A退出等待以繼續後續的查詢工作。
setSystemProcess函數中,進程管理相關的代碼為:
.............
synchronized (this) {
//創建進程管理對應的結構ProcessRecord
ProcessRecord app = newProcessRecordLocked(info, info.processName, false, 0);
//由於此時創建的是SystemServer進程對應ProcessRecord
//因此設定了一些特殊值
app.persistent = true;
app.pid = MY_PID;
app.maxAdj = ProcessList.SYSTEM_ADJ;
//將SystemServer對應的ApplicationThread保存到ProcessRecord中
app.makeActive(mSystemThread.getApplicationThread(), mProcessStats);
synchronized (mPidsSelfLocked) {
//按pid將ProcessRecord保存到mPidsSelfLocked中
mPidsSelfLocked.put(app.pid, app);
}
//updateLruProcessLocked來調整進程在mLruProcess列表的位置
//在這個列表中,最近活動過得進程總是位於前列,同時擁有Activity的進程位置總是前於只有Service的進程
updateLruProcessLocked(app, false, null);
//更新進程對應的oom_adj值(oom_adj將決定進程是否被kill掉)
updateOomAdjLocked();
}
...............
這裡我們僅分析一下創建進程管理結構的函數newProcessRecordLocked。
updateLruProcessLocked和updateOomAdjLocked函數比較復雜,等對AMS有更多的了解後,再做分析。
final ProcessRecord newProcessRecordLocked(ApplicationInfo info, String customProcess,
boolean isolated, int isolatedUid) {
//進程的名稱
String proc = customProcess != null ? customProcess : info.processName;
//將用於創建該進程的電源統計項
BatteryStatsImpl stats = mBatteryStatsService.getActiveStatistics();
final int userId = UserHandle.getUserId(info.uid);
//isolated此時為false
if (isolated) {
..........
}
//創建出對應的存儲結構
final ProcessRecord r = new ProcessRecord(stats, info, proc, uid);
//判斷進程是否常駐
if (!mBooted && !mBooting
&& userId == UserHandle.USER_SYSTEM
&& (info.flags & PERSISTENT_MASK) == PERSISTENT_MASK) {
r.persistent = true;
}
//按進程名將ProcessRecord存入到AMS的變量mProcessNames中
//該變量的類型為ProcessMap
//結合前面的代碼,我們知道AMS有兩種方式可以取到ProcessRecord
//一是根據進程名,二是根據進程名稱
addProcessNameLocked(r);
return r;
}
跟進一下ProcessRecord的構造函數:
ProcessRecord(BatteryStatsImpl _batteryStats, ApplicationInfo _info,
String _processName, int _uid) {
mBatteryStats = _batteryStats; //用於電量統計
info = _info; //保存ApplicationInfo
...........
processName = _processName; //保存進程名
//一個進程能運行多個Package,pkgList用於保存package名
pkgList.put(_info.packageName, new ProcessStats.ProcessStateHolder(_info.versionCode));
//以下變量和進程調度優先級有關
maxAdj = ProcessList.UNKNOWN_ADJ;
curRawAdj = setRawAdj = ProcessList.INVALID_ADJ;
curAdj = setAdj = verifiedAdj = ProcessList.INVALID_ADJ;
//決定進程是否常駐內存(即使被殺掉,系統也會重啟它)
persistent = false;
removed = false;
lastStateTime = lastPssTime = nextPssTime = SystemClock.uptimeMillis();
}
總結
至此,我們對AMS的setSystemProcess函數分析告一段落。
從上面的代碼可以看出,在這個函數中除了發布一些服務外,主要是:
將framework-res.apk的信息加入到SystemServer對應的LoadedApk中,同時構建SystemServer進程對應的ProcessRecord,
以將SystemServer進程納入到AMS的管理中。
2、AMS的installSystemProviders
接下來AMS啟動相關的操作,定義於SystemServer的startOtherServices函數中。
private void startOtherServices() {
...........
mActivityManagerService.installSystemProviders();
...........
}
我們跟進一下AMS的installSystemProviders函數:
public final void installSystemProviders() {
List providers;
synchronized (this) {
//AMS根據進程名取出SystemServer對應的ProcessRecord
ProcessRecord app = mProcessNames.get("system", Process.SYSTEM_UID);
//1、得到該ProcessRecord對應的ProviderInfo
providers = generateApplicationProvidersLocked(app);
//這裡僅處理系統級的Provider
if (providers != null) {
for (int i=providers.size()-1; i>=0; i--) {
ProviderInfo pi = (ProviderInfo)providers.get(i);
if ((pi.applicationInfo.flags&ApplicationInfo.FLAG_SYSTEM) == 0) {
Slog.w(TAG, "Not installing system proc provider " + pi.name
+ ": not system .apk");
providers.remove(i);
}
}
}
}
}
if (providers != null) {
//2、安裝Provider
mSystemThread.installSystemProviders(providers);
}
//創建ContentObserver監控Settings數據庫中Secure、System和Global表的變化
mCoreSettingsObserver = new CoreSettingsObserver(this);
//創建ContentObserver監控Settings數據庫中字體大小的變化
mFontScaleSettingObserver = new FontScaleSettingObserver();
}
從上面的代碼可以看出,installSystemProviders主要是加載運行在SystemServer進程中的ContentProvider,即SettingsProvider.apk (定義於frameworks/base/packages/SettingsProvider)。
上面有兩個比較重要的函數:
1、generateApplicationProvidersLocked返回一個進程對應的ProviderInfo List。
2、ActivityThread可以看做是進程的Android運行環境,因此它的installSystemProviders表示為對應進程安裝ContentProvider。
當SettingsProvider被加載到SystemServer進程中運行後,AMS就注冊了兩個ContentObserver監控SettingsProvider中的字段變化。
AMS監控的字段影響范圍比較廣,例如字體發生變化時,很多應用的顯示界面都需要做出調整。
這也許就是讓AMS來負責監控這些字段的原因。
接下來,我們分別看看上述比較重要的兩個函數。
2.1 generateApplicationProvidersLocked
private final ListgenerateApplicationProvidersLocked(ProcessRecord app) { List providers = null; try { //利用PKMS根據進程名及權限,從數據結構中得到進程對應ProviderInfo providers = AppGlobals.getPackageManager() .queryContentProviders(app.processName, app.uid, STOCK_PM_FLAGS | PackageManager.GET_URI_PERMISSION_PATTERNS | MATCH_DEBUG_TRIAGED_MISSING) .getList(); } catch (RemoteException ex) { } ............. int userId = app.userId; if (providers != null) { int N = providers.size(); //寫這行代碼的人,一定是個極客!!!! //通常而言,我們逐漸向容器加入數據時,容器只有在數據超出當前存儲空間時 //才會進行內存的重新分配(一般是乘2)和數據的拷貝 //因此若待加入數據總量很大,在逐步向容器加入數據的過程中,容器將會有多次重新分配和拷貝的過程 //或許整體的開銷並不是很驚人,但事先將內存一次分配到位,體現了對極致的追求 (情不自禁的寫了這段話。。。) app.pubProviders.ensureCapacity(N + app.pubProviders.size()); for (int i=0; i 整體來講generateApplicationProvidersLocked函數的思想很簡單,最主要的功能是: 從PKMS中得到應用對應的ContentProvider,然後利用應用信息和對應的ContentProvider組成ContentProviderRecord, 並按包名存儲到AMS的mProviderMap中。
AMS保存ProviderInfo的原因是:它需要管理ContentProvider。 此外,我們看到ProcessRecord也保存了ProviderInfo,這是因為ContentProvider最終要落實到一個進程中。
這也是為了方便AMS的管理,畢竟一個進程退出時,AMS需要將其中運行的ContentProvider信息從系統中移除。
generateApplicationProvidersLocked中唯一稍微繞了點彎的地方是,針對多用戶的情況,判斷了ContentProvider是否為單例的。 就像我注釋裡寫的,個人覺得在多用戶的場景下,“同一個”進程變成了多個,分別運行在每個用戶對應的空間中。 假設ContentProvider在對應的xml中定義了,運行在指定進程A中。 那麼當多個用戶都加載進程A時(此時進程名或許相似,但不是一個進程), A進程中定義的ContentProvider將被加載多次,分別運行在各個用戶的進程A中。 但是當一個ContentProvider是單例的,那麼該ContentProvider僅會被加載在系統用戶(類似於administrator)啟動的進程中。
雖然目前多用戶的場景比較少,ContentProvider到底運行在哪個進程中,可能也不是那麼重要。 但本著學習的態度,我們還是看看isSingleton的實現:
boolean isSingleton(String componentProcessName, ApplicationInfo aInfo, String className, int flags) { boolean result = false; // For apps that don't have pre-defined UIDs, check for permission //非系統用戶,就是多了個權限檢查 //是否單例還是取決於ServiceInfo.FLAG_SINGLE_USER if (UserHandle.getAppId(aInfo.uid) >= Process.FIRST_APPLICATION_UID) { if ((flags & ServiceInfo.FLAG_SINGLE_USER) != 0) { if (ActivityManager.checkUidPermission( INTERACT_ACROSS_USERS, aInfo.uid) != PackageManager.PERMISSION_GRANTED) { //無權限,則拋出異常 ............. } } // Permission passed result = true; } else if ("system".equals(componentProcessName)) { result = true; } else if ((flags & ServiceInfo.FLAG_SINGLE_USER) != 0) { // Phone app and persistent apps are allowed to export singleuser providers. result = UserHandle.isSameApp(aInfo.uid, Process.PHONE_UID) || (aInfo.flags & ApplicationInfo.FLAG_PERSISTENT) != 0; } ............. return result; }從上面的代碼,我們知道了:
對於非系統用戶而言,當Provider的flag包含ServiceInfo.FLAG_SINGLE_USER時,它是單例的;
對於系統用戶而言,當Provider運行在系統進程中,或者 該Provider運行在(Phone進程或常駐進程)且(包含ServiceInfo.FLAG_SINGLE_USER)時,它是單例的。至此,我們知道了generateApplicationProvidersLocked函數,主要就是用於得到和保存對應進程的ContentProvider信息。
2.2 installSystemProviders
得到運行在進程中的ContentProvider的信息後,當然要進行安裝了。
對於運行在SystemServer中的ContentProvider,AMS將調用ActivityThread的installSystemProviders進行處理。public final void installSystemProviders(Listproviders) { if (providers != null) { //對於SystemServer進程而言,mInitialApplication是framework-res.apk對應的Application installContentProviders(mInitialApplication, providers); } } private void installContentProviders( Context context, List providers) { final ArrayList results = new ArrayList (); for (ProviderInfo cpi : providers) { .............. //1、初始化並保存ContentProvider IActivityManager.ContentProviderHolder cph = installProvider(context, null, cpi, false /*noisy*/, true /*noReleaseNeeded*/, true /*stable*/); if (cph != null) { cph.noReleaseNeeded = true; results.add(cph); } } try { //2、向AMS注冊ContentProvider ActivityManagerNative.getDefault().publishContentProviders( getApplicationThread(), results); } catch (RemoteException ex) { throw ex.rethrowFromSystemServer(); } } installContentProviders是安裝ContentProvider時的通用程序,主要包括兩方面的工作:
1、調用installProvider得到IActivityManager.ContentProviderHolder對象,其間完成了對應ContentProvider的初始化等工作。
2、向AMS發布這個IActivityManager.ContentProviderHolder。2.2.1 installProvider
private IActivityManager.ContentProviderHolder installProvider(Context context, IActivityManager.ContentProviderHolder holder, ProviderInfo info, boolean noisy, boolean noReleaseNeeded, boolean stable) { ContentProvider localProvider = null; IContentProvider provider; if (holder == null || holder.provider == null) { //此時holder==null, 進入這個分支 ............ Context c = null; ApplicationInfo ai = info.applicationInfo; //下面判斷的作用是:為待安裝的ContentProvider找到對應的Application //在AndroidManifest.xml中,ContentProvider是Application的子標簽, //因此ContentProvider與Application有一種對應關系 //在本次的流程中,傳入的Context是mInitialApplication,代表的是framework-res.apk //而Provider代表的是SettingsProvider, SettingsProvider.apk所對應的Application還未創建 if (context.getPackageName().equals(ai.packageName)) { c = context; } else if (mInitialApplication != null && mInitialApplication.getPackageName().equals(ai.packageName)) { c = mInitialApplication; } else { try { //以下將創建一個Context,指向SettingsProvider.apk //ai.packageName為com.android.provider.settings //利用package對應的LoadedApk信息,創建ContextImpl //當前主線程如果加載過這個LoadedApk,將從存儲變量中取出LoadedApk //否則將通過PKMS得到對應的ApplicationInfo,並以ApplicationInfo構建出LoadedApk,然後保存在存儲變量中 c = context.createPackageContext(ai.packageName, Context.CONTEXT_INCLUDE_CODE); } catch (PackageManager.NameNotFoundException e) { // Ignore } } .................. try { //除了ContextProvider與Application的對應關系外,必須先找到ContextProvider對應的Context的另一個原因是: //只有正確的Context才能加載對應APK的Java字節碼,從而通過反射的方式創建出ContextProvider實例 //得到對應的ClassLoader final java.lang.ClassLoader cl = c.getClassLoader(); //反射創建實例 localProvider = (ContentProvider)cl. loadClass(info.name).newInstance(); //得到ContentProvider的mTransport對象 //表現類型為接口IContentProvider,實際為ContentProviderNative,即ContentProvider的Binder通信服務端 provider = localProvider.getIContentProvider(); .................. //初始化ContentProvider,內部會調用ContentProvder的onCreate函數 localProvider.attachInfo(c, info); } catch(java.lang.Exception e) { ............ } } else { provider = holder.provider; if (DEBUG_PROVIDER) Slog.v(TAG, "Installing external provider " + info.authority + ": " + info.name); } IActivityManager.ContentProviderHolder retHolder; synchronized (mProviderMap) { ............... //調用ContentProviderNative的asBinder IBinder jBinder = provider.asBinder(); if (localProvider != null) { ComponentName cname = new ComponentName(info.packageName, info.name); ProviderClientRecord pr = mLocalProvidersByName.get(cname); if (pr != null) { ............ } else { //創建ContentProviderHolder持有ContentProvider holder = new IActivityManager.ContentProviderHolder(info); holder.provider = provider; holder.noReleaseNeeded = true; //構造ProviderClientRecord,並按authority將ProviderClientRecord存入mProviderMap pr = installProviderAuthoritiesLocked(provider, localProvider, holder); mLocalProviders.put(jBinder, pr); mLocalProvidersByName.put(cname, pr); } retHolder = pr.mHolder; } else { ............... } } return retHolder; }installProvider的代碼較長,但實際思想很簡單,就是環環相扣的三步:
1、創建出ContentProvider對應的ContextImpl(代表對應的運行環境);
2、利用ContextImpl得到對應的ClassLoader,完成ContentProvider的初始化和啟動;
3、得到與ContentProvider通信的BpBinder,然後按名稱和BpBinder,將ContentProvider保存到對應的存儲結構中。
ActivityThread與ContentProvider的關系大概如上圖所示。
ContentProvider本身只是一個容器,其內部持有的Transport類才能提供對跨進程調用的支持。
Transport類繼承自ContentProviderNative類,作為ContentProvider的Binder通信服務端。
ContentProviderNative中定義了ContentProvderProxy類,將作為Binder通信的服務端代理。如上代碼所示,ActivityThread用mLocalProviders保存運行在本地的ContentProvider時,
使用的鍵值就是ContentProvider的Binder通信服務端。2.2.2 publishContentProviders
ContentProvider初始化完成後,我們需要向AMS注冊它。
如前所述,在ActivityThread的installContentProviders函數中,將通過下面這段代碼進行注冊:.......... ActivityManagerNative.getDefault().publishContentProviders( getApplicationThread(), results); .........這段代碼是注冊ContentProvider的通用代碼,因此即使我們現在的流程運行在AMS中,此處仍然將通過Binder通信進行調用。
ActivityManagerNative.getDefault()將得到ActivityManagerProxy對象,因此上面代碼實際上調用的是ActivityManagerProxy.publishContentProviders://ActivityThread注冊ContentProvider時,傳入了自己的ApplicationThread, //當AMS與ActivityThread通信時,ApplicationThread作為Binder通信的服務端 public void publishContentProviders(IApplicationThread caller, Listproviders) throws RemoteException { Parcel data = Parcel.obtain(); Parcel reply = Parcel.obtain(); data.writeInterfaceToken(IActivityManager.descriptor); data.writeStrongBinder(caller != null ? caller.asBinder() : null); data.writeTypedList(providers); //消息打包完成後,發往服務端AMS mRemote.transact(PUBLISH_CONTENT_PROVIDERS_TRANSACTION, data, reply, 0); reply.readException(); data.recycle(); reply.recycle(); } 在AMS父類AMN的onTransact函數中:
public boolean onTransact(int code, Parcel data, Parcel reply, int flags) throws RemoteException { switch (code) { ....... case PUBLISH_CONTENT_PROVIDERS_TRANSACTION: { data.enforceInterface(IActivityManager.descriptor); //得到ApplicationThread的BpBinder IBinder b = data.readStrongBinder(); //得到ActivityThread中ApplicationThread的服務端代理 IApplicationThread app = ApplicationThreadNative.asInterface(b); //解析出消息 ArrayListproviders = data.createTypedArrayList(ContentProviderHolder.CREATOR); //AMN調用子類的函數 publishContentProviders(app, providers); reply.writeNoException(); return true; } ....... } ......... } 跟著流程,現在我們看看AMS中的publishContentProviders函數:
public final void publishContentProviders(IApplicationThread caller, Listproviders) { if (providers == null) { return; } ........... synchronized (this) { //找到調用者對應的ProcessRecord對象 final ProcessRecord r = getRecordForAppLocked(caller); ........... final int N = providers.size(); for (int i = 0; i < N; i++) { ContentProviderHolder src = providers.get(i); ............ //ProcessRecord的pubProviders中保存了ContentProviderRecord信息 //這是根據PKMS解析出的Package信息生成的 //此處主要判斷將要發布的ContentProvider是否由該Pacakge聲明 ContentProviderRecord dst = r.pubProviders.get(src.info.name); ............ if (dst != null) { ComponentName comp = new ComponentName(dst.info.packageName, dst.info.name); //按名稱保存到mProviderMap mProviderMap.putProviderByClass(comp, dst); ............... String names[] = dst.info.authority.split(";"); for (int j = 0; j < names.length; j++) { //按authority保存到mProviderMap mProviderMap.putProviderByName(names[j], dst); } } //mLaunchingProviders保存處於啟動狀態的Provider int launchingCount = mLaunchingProviders.size(); int j; boolean wasInLaunchingProviders = false; for (j = 0; j < launchingCount; j++) { if (mLaunchingProviders.get(j) == dst) { //這個ContentProvider完成啟動,從隊列中移除 mLaunchingProviders.remove(j); wasInLaunchingProviders = true; j--; launchingCount--; } } if (wasInLaunchingProviders) { //取消啟動超時的消息 mHandler.removeMessages(CONTENT_PROVIDER_PUBLISH_TIMEOUT_MSG, r); } synchronized (dst) { dst.provider = src.provider; dst.proc = r; //通知等待那些等待ContentProvider所在進程啟動的客戶端進程 dst.notifyAll(); } //每發布一個ContentProvder,均調整對應進程的oom_adj updateOomAdjLocked(r); //判斷,並在需要時更新ContentProvider相關的統計信息 maybeUpdateProviderUsageStatsLocked(r, src.info.packageName, src.info.authority); } } .......... } publishContentProviders函數結束後,一個ContentProvider就算正式在系統中注冊了。
在AMS的啟動過程中,此處注冊的是SettingsProvider。
此後,Settings數據庫相關的操作均由它來管理。注意到上面的ContentProvider注冊到AMS後,進行了notifyAll的操作。
舉例來說:進程A需要查詢一個數據庫,需要通過進程B中的某個ContentProvider來實施。
如果B還未啟動,那麼AMS就需要先啟動B。在這段時間內,A需要等待B啟動並注冊對應的ContentProvider。
B一旦完成ContentProvider的注冊,就需要告知A退出等待以繼續後續的查詢工作。五、AMS的systemReady
接下來,我們看看AMS啟動的最後一部分:systemReady。
該函數在SystemServer中startOtherServices的最後被調用:private void startOtherServices() { ............ // We now tell the activity manager it is okay to run third party // code. It will call back into us once it has gotten to the state // where third party code can really run (but before it has actually // started launching the initial applications), for us to complete our // initialization. mActivityManagerService.systemReady(new Runnable() { .............. }); }我們分段看看AMS中systemReady的處理流程。
此處的分段並沒有實際的意義,只是代碼確實太長了,並且連續性不夠,因此分開描述。1 階段一
public void systemReady(final Runnable goingCallback) { synchronized(this) { .......... //這一部分主要是調用一些關鍵服務SystemReady相關的函數, //進行一些等待AMS初始完,才能進行的工作 // Make sure we have the current profile info, since it is needed for security checks. mUserController.onSystemReady(); mRecentTasks.onSystemReadyLocked(); mAppOpsService.systemReady(); mSystemReady = true; } ArrayListprocsToKill = null; synchronized(mPidsSelfLocked) { //mPidsSelfLocked中保存當前正在運行的所有進程的信息 for (int i=mPidsSelfLocked.size()-1; i>=0; i--) { ProcessRecord proc = mPidsSelfLocked.valueAt(i); //在AMS啟動完成前,如果沒有FLAG_PERSISTENT標志的進程已經啟動了, //就將這個進程加入到procsToKill中 if (!isAllowedWhileBooting(proc.info)){ if (procsToKill == null) { procsToKill = new ArrayList (); } procsToKill.add(proc); } } } synchronized(this) { //利用removeProcessLocked關閉procsToKill中的進程 if (procsToKill != null) { for (int i=procsToKill.size()-1; i>=0; i--) { ProcessRecord proc = procsToKill.get(i); Slog.i(TAG, "Removing system update proc: " + proc); removeProcessLocked(proc, true, false, "system update done"); } } // Now that we have cleaned up any update processes, we // are ready to start launching real processes and know that // we won't trample on them any more. //至此系統准備完畢 mProcessesReady = true; } ............ //根據數據庫和資源文件,獲取一些配置參數 retrieveSettings(); final int currentUserId; synchronized (this) { //得到當前的用戶ID currentUserId = mUserController.getCurrentUserIdLocked(); //讀取urigrants.xml,為其中定義的ContentProvider配置對指定Uri數據的訪問/修改權限 //原生代碼中,似乎沒有urigrants.xml文件 //實際使用的grant-uri-permission是分布式定義的 readGrantedUriPermissionsLocked(); } .......... 這一部分的工作主要是調用一些關鍵服務的初始化函數,
然後殺死那些沒有FLAG_PERSISTENT卻在AMS啟動完成前已經存在的進程,
同時獲取一些配置參數。
需要注意的是,由於只有Java進程才會向AMS注冊,而一般的Native進程不會向AMS注冊,因此此處殺死的進程是Java進程。2 階段二
//1、調用參數傳入的runnable對象,SystemServer中有具體的定義 if (goingCallback != null) goingCallback.run(); .............. //調用所有系統服務的onStartUser接口 mSystemServiceManager.startUser(currentUserId); ............. synchronized (this) { // Only start up encryption-aware persistent apps; once user is // unlocked we'll come back around and start unaware apps 2、啟動persistent為1的application所在的進程 startPersistentApps(PackageManager.MATCH_DIRECT_BOOT_AWARE); // Start up initial activity. mBooting = true; // Enable home activity for system user, so that the system can always boot //當isSplitSystemUser返回true時,意味者system user和primary user是分離的 //這裡應該是讓system user也有啟動home activity的權限吧 if (UserManager.isSplitSystemUser()) { ComponentName cName = new ComponentName(mContext, SystemUserHomeActivity.class); try { AppGlobals.getPackageManager().setComponentEnabledSetting(cName, PackageManager.COMPONENT_ENABLED_STATE_ENABLED, 0, UserHandle.USER_SYSTEM); } catch (RemoteException e) { throw e.rethrowAsRuntimeException(); } } //3、啟動Home startHomeActivityLocked(currentUserId, "systemReady"); try { //發送消息,觸發處理Uid錯誤的Application if (AppGlobals.getPackageManager().hasSystemUidErrors()) { .......... mUiHandler.obtainMessage(SHOW_UID_ERROR_UI_MSG).sendToTarget(); } } catch (RemoteException e) { } //發送一些廣播信息 ............ //這裡暫時先不深入,等進一步了解Activity的啟動過程後,再做了解 mStackSupervisor.resumeFocusedStackTopActivityLocked(); ............ } .............從部分代碼來看,主要的工作就是通知一些服務可以進行systemReady相關的工作,並進行啟動服務或應用進程的工作。
2.1 調用回調接口
回調接口的具體內容定義與SystemServer.java中,其中會調用大量服務的onBootPhase函數、一些對象的systemReady函數或systemRunning函數。
此處,我們僅截取一些比較特別的內容:public void run() { ............ try { //啟動NativeCrashListener監聽"/data/system/ndebugsocket"中的信息 //實際上是監聽debuggerd傳入的信息 mActivityManagerService.startObservingNativeCrashes(); } catch (Throwable e) { reportWtf("observing native crashes", e); } ............ try { //啟動SystemUi startSystemUi(context); } catch (Throwable e) { reportWtf("starting System UI", e); } ............ //這個以前分析過,啟動Watchdog Watchdog.getInstance().start(); .................... }回調接口中的內容較多,不做一一分析。
2.2 啟動persistent標志的進程
我們看看startPersistentApps對應的內容:private void startPersistentApps(int matchFlags) { ............. synchronized (this) { try { //從PKMS中得到persistent為1的ApplicationInfo final List apps = AppGlobals.getPackageManager() .getPersistentApplications(STOCK_PM_FLAGS | matchFlags).getList(); for (ApplicationInfo app : apps) { //由於framework-res.apk已經由系統啟動,所以此處不再啟動它 if (!"android".equals(app.packageName)) { //addAppLocked中將啟動application所在進程 addAppLocked(app, false, null /* ABI override */); } } } catch (RemoteException ex) { } } }跟進一下addAppLocked函數:
final ProcessRecord addAppLocked(ApplicationInfo info, boolean isolated, String abiOverride) { //以下是取出或構造出ApplicationInfo對應的ProcessRecord ProcessRecord app; if (!isolated) { app = getProcessRecordLocked(info.processName, info.uid, true); } else { app = null; } if (app == null) { app = newProcessRecordLocked(info, null, isolated, 0); updateLruProcessLocked(app, false, null); updateOomAdjLocked(); } ........... // This package really, really can not be stopped. try { //通過PKMS將package對應數據結構的StoppedState置為fasle AppGlobals.getPackageManager().setPackageStoppedState( info.packageName, false, UserHandle.getUserId(app.uid)); } catch (RemoteException e) { } catch (IllegalArgumentException e) { Slog.w(TAG, "Failed trying to unstop package " + info.packageName + ": " + e); } if ((info.flags & PERSISTENT_MASK) == PERSISTENT_MASK) { app.persistent = true; app.maxAdj = ProcessList.PERSISTENT_PROC_ADJ; } if (app.thread == null && mPersistentStartingProcesses.indexOf(app) < 0) { mPersistentStartingProcesses.add(app); //啟動應用所在進程,將發送消息給zygote,後者fork出進程 startProcessLocked(app, "added application", app.processName, abiOverride, null /* entryPoint */, null /* entryPointArgs */); } return app; }這裡最終將通過startProcessLocked函數,啟動實際的應用進程。
正如之前分析zygote進程時,提過的一樣,zygote中的server socket將接收消息,然後為應用fork出進程。2.3 啟動Home Activity
看看啟動Home Activity對應的startHomeActivityLocked函數:boolean startHomeActivityLocked(int userId, String reason) { .............. Intent intent = getHomeIntent(); //根據intent中攜帶的ComponentName,利用PKMS得到ActivityInfo ActivityInfo aInfo = resolveActivityInfo(intent, STOCK_PM_FLAGS, userId); if (aInfo != null) { intent.setComponent(new ComponentName(aInfo.applicationInfo.packageName, aInfo.name)); aInfo = new ActivityInfo(aInfo); aInfo.applicationInfo = getAppInfoForUser(aInfo.applicationInfo, userId); //此時home對應進程應該還沒啟動,app為null ProcessRecord app = getProcessRecordLocked(aInfo.processName, aInfo.applicationInfo.uid, true); if (app == null || app.instrumentationClass == null) { intent.setFlags(intent.getFlags() | Intent.FLAG_ACTIVITY_NEW_TASK); //啟動home mActivityStarter.startHomeActivityLocked(intent, aInfo, reason); } } else { .......... } return true; }這裡暫時先不深究Home Activity啟動的具體過程。
從手頭的資料來看,當Home Activity啟動後,
ActivityStackSupervisor中的activityIdleInternalLocked函數將被調用(具體調用過程,還需要研究):final ActivityRecord activityIdleInternalLocked(final IBinder token, boolean fromTimeout, Configuration config) { ........... if (isFocusedStack(r.task.stack) || fromTimeout) { booting = checkFinishBootingLocked(); } ............ }在checkFinishBootingLocked函數中:
private boolean checkFinishBootingLocked() { //mService為AMS,mBooting變量在AMS回調SystemServer中定義的Runnable時,置為了true final boolean booting = mService.mBooting; boolean enableScreen = false; mService.mBooting = false; if (!mService.mBooted) { mService.mBooted = true; enableScreen = true; } if (booting || enableScreen) {、 //調用AMS的接口,發送消息 mService.postFinishBooting(booting, enableScreen); } return booting; }最終,AMS的finishBooting函數將被調用:
final void finishBooting() { ......... //以下是注冊廣播接收器,用於處理需要重啟的package IntentFilter pkgFilter = new IntentFilter(); pkgFilter.addAction(Intent.ACTION_QUERY_PACKAGE_RESTART); pkgFilter.addDataScheme("package"); mContext.registerReceiver(new BroadcastReceiver() { @Override public void onReceive(Context context, Intent intent) { String[] pkgs = intent.getStringArrayExtra(Intent.EXTRA_PACKAGES); if (pkgs != null) { for (String pkg : pkgs) { synchronized (ActivityManagerService.this) { if (forceStopPackageLocked(pkg, -1, false, false, false, false, false, 0, "query restart")) { setResultCode(Activity.RESULT_OK); return; } } } } } }, pkgFilter); ........... // Let system services know. mSystemServiceManager.startBootPhase(SystemService.PHASE_BOOT_COMPLETED); //以下是啟動那些等待啟動的進程 synchronized (this) { // Ensure that any processes we had put on hold are now started // up. final int NP = mProcessesOnHold.size(); if (NP > 0) { ArrayList<processrecord> procs = new ArrayList<processrecord>(mProcessesOnHold); for (int ip=0; ip<np; .................="" ..............="" if="" mfactorytest="" start="" looking="" for="" apps="" that="" are="" abusing="" wake="" locks.="" message="" nmsg="mHandler.obtainMessage(CHECK_EXCESSIVE_WAKE_LOCKS_MSG);" tell="" anyone="" interested="" we="" done="" ams="" pre="">
最終,當AMS啟動Home Activity結束,並發送ACTION_BOOT_COMPLETED廣播時,AMS的啟動過程告一段落。
總結 對於整個AMS啟動過程而言,博客中涉及的內容可能只是極小的一部分。 但即使我們盡可能的簡化,整個過程的內容還是非常多。

不過我們回頭看看整個過程,還是能比較清晰地將AMS的啟動過程分為四步,如上圖所示: 1、創建出SystemServer進程的Android運行環境。 在這一部分,SystemServer進程主要創建出對應的ActivityThread和ContextImpl,構成Android運行環境。 AMS的後續工作依賴於SystemServer在此創建出的運行環境。
2、完成AMS的初始化和啟動。 在這一部分,單純地調用AMS的構造函數和start函數,完成AMS的一些初始化工作。
3、將SystemServer進程納入到AMS的管理體系中。 AMS作為Java世界的進程管理和調度中心,要對所有Java進程一視同仁,因此SystemServer進程也必須被AMS管理。 在這個過程中,AMS加載了SystemServer中framework-res.apk的信息,並啟動和注冊了SettingsProvider.apk。
4、開始執行AMS啟動完畢後才能進行的工作。 系統中的一些服務和進程,必須等待AMS完成啟動後,才能展開後續工作。 在這一部分,AMS通過調用systemReady函數,通知系統中的其它服務和進程,可以進行對應工作了。 在這個過程中,值得我們關注的是:Home Activity被啟動了。當該Activity被加載完成後,最終會觸發ACTION_BOOT_COMPLETED廣播。
Android實現仿淘寶購物車增加和減少商品數量功能demo示例
本文實例講述了Android實現仿淘寶購物車增加和減少商品數量功能。分享給大家供大家參考,具體如下:在前面一篇《Android實現的仿淘寶購物車demo示例》中,小編簡單
Android Studio使用小結
一 、搭建Android Studio 安裝環境 二、安裝版本控制工具搭建好Android Studio後,開發過程中我們通常會用到版本控制工具來管理我們的代碼
Android:控件GridView的使用實例
如果是列表(單列多行形式)的使用ListView,如果是多行多列網狀形式的優先使用GridView。<?xml version=1.0 encoding=u
Android 自定義ProgressDialog示例實現
閒來無事,總結了兩個自定義的ProgressDialog,大家可以參考下,根據自己需要進行選擇修改:實現效果:示例1:示例2: 代碼如下:MainA