編輯:關於Android編程
體驗了一下weex,發現weex語法還挺簡單,上手容易,發現自己沒什麼前端知識,也能極易上手,出於強烈好奇和業務預研的需要,分析了其Android端的Weex Sdk一些源碼.
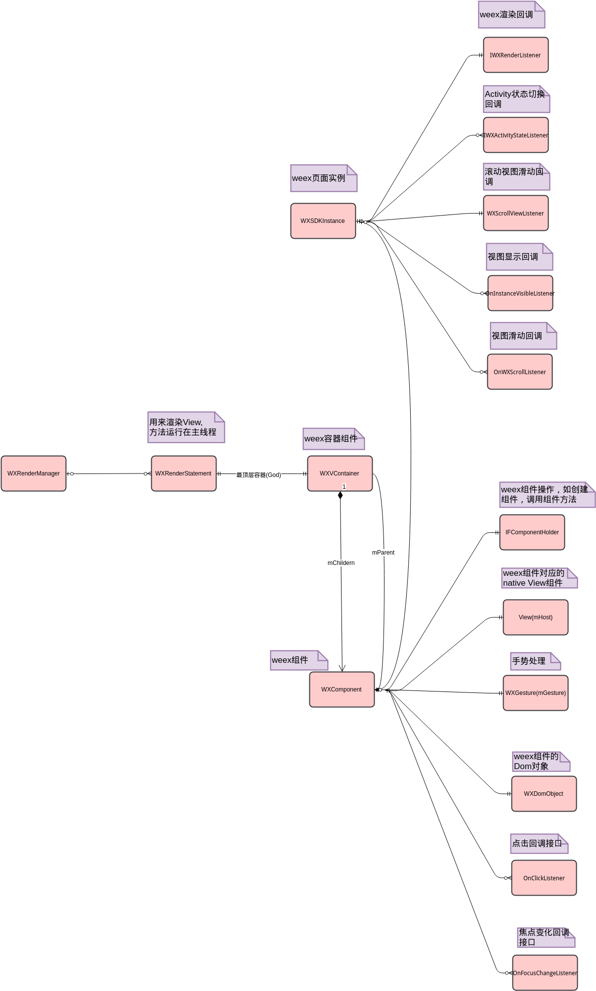
先從WXSDKManager入手後,畫出其結構圖如圖:

IWXUserTrackAdapter:用來處理日志信息接口,常常拿來做一些用戶埋點統計.
IWXImgLoaderAdapter:用來處理View加載圖片接口,可以實現其控制如何加載遠程和本地圖片.
IWXHttpAdapter:用來處理網絡請求的接口,常常處理請求一系列過程,默認實現DefaultWXHttpAdapter.
IActivityNavBarSetter:用來處理頁面跳轉接口,可以實現其接口來控制頁面的跳轉.
IWXStorageAdapter:用來處理存儲接口,例如SQLite存儲,默認實現DefaultWXStorage.
IWXDebugAdapter:用來處理調試接口,通常實現其接口來在Chrom上做一些頁面的調試.
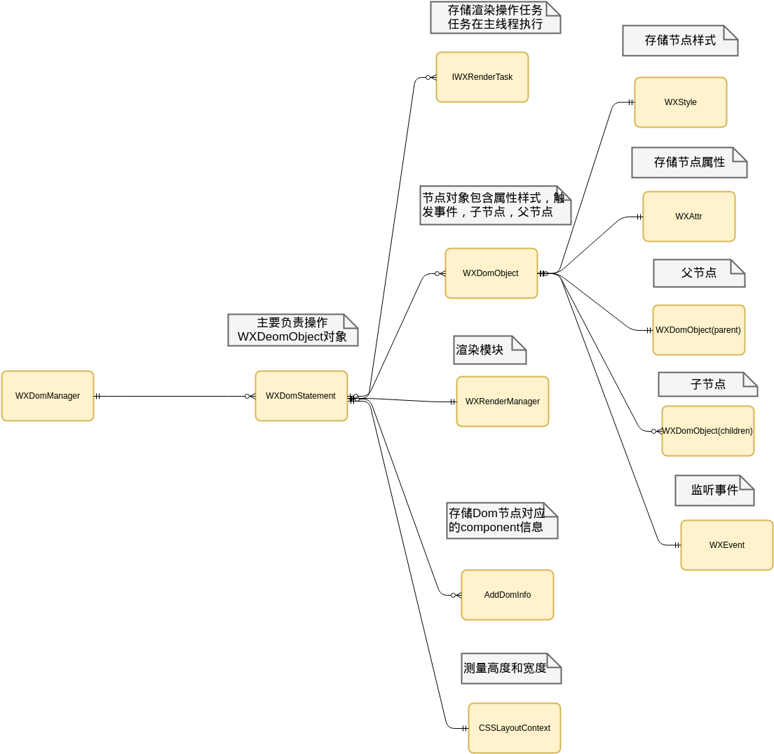
WXDomManager:專門用來管理Dom節點一些操作,如創建節點對應對象,但真正操作是委托給其他的對象,其關聯如圖:

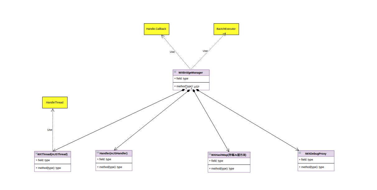
WXBridgeManager:用來處理Js和Android端的通信,例如Js端調用Android端Native層的方法.其關聯如圖:

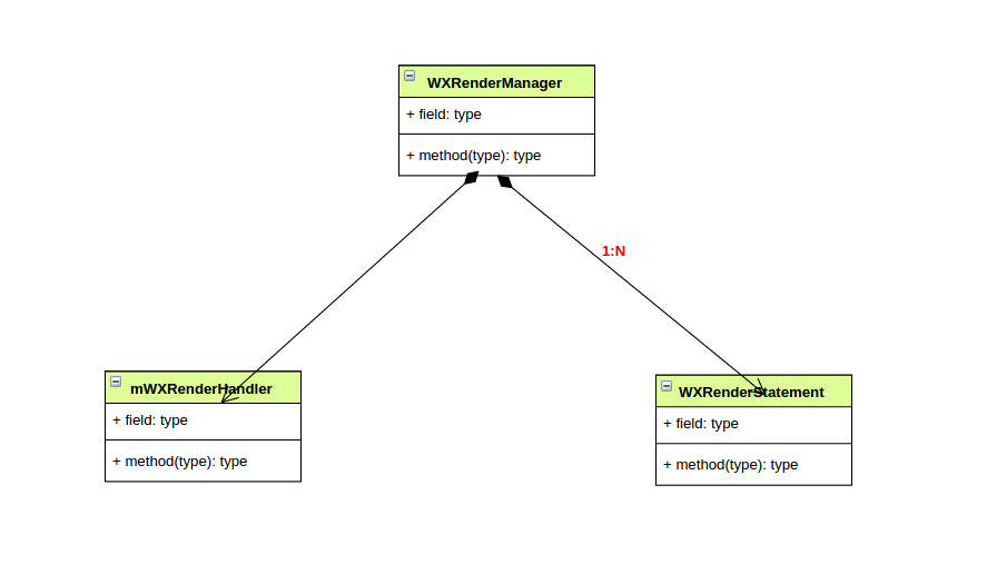
WXRenderManager:用來處理一些渲染操作,例如通過WXRenderStatement將Js層標簽轉到native層的View組件,其關聯如圖:

從上面看知道,一個weex頁面在Android端渲染,分了三大模塊,Dom節點操作管理模塊,跨端通信模塊,渲染模塊,其三個端具體關聯分別如下.
節點操作模塊:

跨端通信模塊:

渲染模塊:

在分析weex如何在android端繪制流程之前,首先先弄清楚一個weex頁面在native層的生命周期是如何?

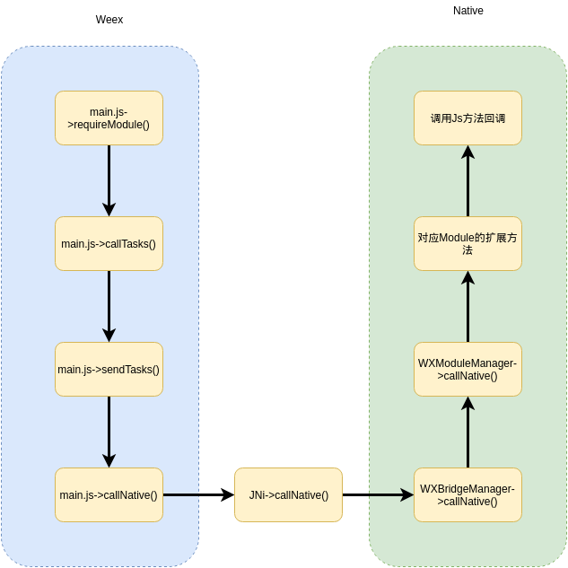
那麼在沒有WebView的情況下,Native層又如何去解析Js代碼呢?梳理了一下其源碼,發現weex主要通過下圖方式,建起js和java之間的通信橋梁:

從圖可知,Js如果要與java通信,那麼可以通過google v8引擎先與c++通信,然後在通過jni機制來實現與java的通信,從解決了Js頁面與Native的通信了.同理,java與Js通信也一樣.
接下來就分析了其weex之android端的繪制流程了,但限於前端和v8引擎知識有限,所以還不能很好的深入到裡面,只能膚淺概況其繪制流程:

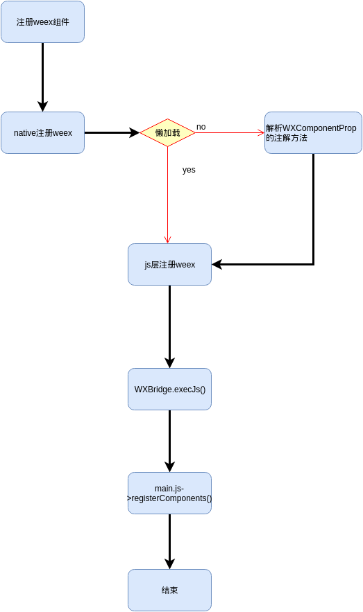
weex能很靈活的支持組件擴展,在weex android sdk裡,定義一系列weex組件,並且映射到native對應View組件.這裡大概概況一下組件注冊流程:

那weex組件設置屬性又如何映射到native層,weex組件轉換native組件步驟如圖(非根節點,js調用過程類似上面時序圖):

在這裡weex的module自擴展注冊和weex的組件注冊流程差不多,也是通過@WXModuleAnno注解標記native層方法供js調用,其調用流程如下:

說了那麼多,還是來實踐一個浮窗的weex控件吧,(浮窗控件還有很多沒完成,完成會嘗試同步到weex開源項目上)這裡我直接貼核心代碼了.
原生部分代碼:
//浮窗接口
public interface FloatWindowInterface {
void init(WindowManager windowManager,View windowView);
void show();
void hide();
}
//浮窗native的View容器
public class WXFloatFrameLayout extends WXFrameLayout {
private FloatWindowInterface mFloatWindow;
public WXFloatFrameLayout(Context context, FloatWindowInterface floatWindow) {
super(context);
this.mFloatWindow = floatWindow;
}
public FloatWindowInterface getFloatWindow() {
return mFloatWindow;
}
public void setFloatWindow(FloatWindowInterface floatWindow) {
mFloatWindow = floatWindow;
}
public boolean isIntercept() {
return isIntercept;
}
public void setIntercept(boolean intercept) {
isIntercept = intercept;
}
private boolean isIntercept=true;
public WXFloatFrameLayout(Context context) {
super(context);
}
@Override
public boolean onInterceptTouchEvent(MotionEvent ev) {
if(isIntercept){
return true;
}
return super.onInterceptTouchEvent(ev);
}
}
//浮窗的weex組件
@Component(lazyload = false)
public class WXWindowComponent extends WXDiv implements WXSDKInstance.OnInstanceVisibleListener,View.OnTouchListener,FloatWindowInterface {
private WXSDKInstance mViewInstance;
private String src;
private boolean mIsVisible=true;
private String originUrl;
private FloatViewRenderListener mListener;
private WindowManager mWm;
private View mWindowView;
private WindowManager.LayoutParams mLayoutParams;
private int mGravity=Gravity.CENTER;
private int mFlag=WindowManager.LayoutParams.FLAG_NOT_TOUCH_MODAL
| WindowManager.LayoutParams.FLAG_NOT_FOCUSABLE;
private float mTouchX;
private float mTouchY;
private int mLeft=0;
private int mTop=0;
private int mDeviceWidth;
private boolean mDisableFloat=false;
public WXWindowComponent(WXSDKInstance instance, WXDomObject node, WXVContainer parent, boolean lazy) {
super(instance, node, parent, lazy);
mListener=new FloatViewRenderListener(this);
}
private void updateViewPosition(){
this.mLayoutParams.x=(int) (mTouchX-mLeft);
this.mLayoutParams.y=(int) (mTouchY-mTop);
mWm.updateViewLayout(mWindowView,this.mLayoutParams);
}
@Override
public boolean onTouch(View v, MotionEvent event) {
if(mDisableFloat){
return false;
}
mTouchX = event.getRawX();
mTouchY = event.getRawY();
switch (event.getAction()) {
case MotionEvent.ACTION_MOVE:
updateViewPosition();
break;
case MotionEvent.ACTION_UP:
case MotionEvent.ACTION_CANCEL:
if(mTouchX>=this.mDeviceWidth>>1){
mTouchX=this.mDeviceWidth;
}else {
mTouchX=0;
}
updateViewPosition();
break;
}
return true;
}
public void init(WindowManager windowManager,View windowView) {
this.mDeviceWidth= WXViewUtils.getScreenWidth(getContext());
this.mLayoutParams=new WindowManager.LayoutParams();
this.mLayoutParams.height=WindowManager.LayoutParams.WRAP_CONTENT;
this.mLayoutParams.width=WindowManager.LayoutParams.WRAP_CONTENT;
this.mLayoutParams.format= PixelFormat.TRANSLUCENT;
this.mLayoutParams.type=WindowManager.LayoutParams.TYPE_APPLICATION;
this.mLayoutParams.gravity=this.mGravity;
this.mLayoutParams.flags =this.mFlag;
this.mWm= windowManager;
this.mWindowView=windowView;
((WXFloatFrameLayout)getHostView()).setIntercept(true);
this.mWindowView.setOnTouchListener(this);
}
void loadInstance(){
mViewInstance=createInstance();
}
@Override
public void onAppear() {
if(mIsVisible&&mViewInstance!=null){
WXComponent comp=mViewInstance.getRootCom();
show();
if(comp!=null){
mViewInstance.fireEvent(comp.getRef(), Constants.Event.VIEWAPPEAR,null, null);
}
}
}
@Override
public void onDisappear() {
if(mIsVisible && mViewInstance != null){
WXComponent comp = mViewInstance.getRootCom();
hide();
if(comp != null)
mViewInstance.fireEvent(comp.getRef(), Constants.Event.VIEWDISAPPEAR,null, null);
}
}
public void renderNewURL(String url){
this.src=url;
loadInstance();
}
public ViewGroup getViewContainer(){
return getHostView();
}
private WXSDKInstance createInstance() {
WXSDKInstance sdkInstance =new WXSDKInstance(getContext());
getInstance().addOnInstanceVisibleListener(this);
sdkInstance.registerRenderListener(mListener);
final String url=src;
if(TextUtils.isEmpty(url)){
return sdkInstance;
}
ViewGroup.LayoutParams layoutParams = getHostView().getLayoutParams();
sdkInstance.renderByUrl(WXPerformance.DEFAULT,
url,
null, null, layoutParams.width,
layoutParams.height,
WXRenderStrategy.APPEND_ASYNC);
return sdkInstance;
}
static class FloatViewRenderListener implements IWXRenderListener{
WXWindowComponent mComponent;
public FloatViewRenderListener(WXWindowComponent wxWindowComponent){
this.mComponent=wxWindowComponent;
}
@Override
public void onViewCreated(WXSDKInstance instance, View view) {
FrameLayout hostView=this.mComponent.getHostView();
view.invalidate();
hostView.removeAllViews();
hostView.addView(view);
}
@Override
public void onRenderSuccess(WXSDKInstance instance, int width, int height) {
}
@Override
public void onRefreshSuccess(WXSDKInstance instance, int width, int height) {
}
@Override
public void onException(WXSDKInstance instance, String errCode, String msg) {
}
}
@Override
protected boolean setProperty(String key, Object param) {
switch (key) {
case Constants.Name.SRC:
String src = WXUtils.getString(param,null);
if (src != null)
setSrc(src);
return true;
}
return super.setProperty(key, param);
}
@WXComponentProp(name = Constants.Name.SRC)
public void setSrc(String src) {
originUrl=this.src;
this.src = src;
if (mViewInstance != null) {
mViewInstance.destroy();
mViewInstance = null;
}
loadInstance();
}
@WXComponentProp(name = com.scau.beyondboy.weexdemo.weex.common.Constants.Name.GRAVITY)
public void setGravity(int gravity){
this.mGravity=gravity;
this.mLayoutParams.gravity=this.mGravity;
show();
}
@WXComponentProp(name = com.scau.beyondboy.weexdemo.weex.common.Constants.Name.DISPlAY_WINDOW)
public void displayWindow(boolean displayWindow){
if(displayWindow){
show();
}else {
hide();
}
}
@WXComponentProp(name = com.scau.beyondboy.weexdemo.weex.common.Constants.Name.DISABLE_FLOAT)
public void disableFloat(boolean disableFloat){
this.mDisableFloat=disableFloat;
if(this.mDisableFloat){
((WXFloatFrameLayout)getHostView()).setIntercept(false);
}else{
((WXFloatFrameLayout)getHostView()).setIntercept(true);
}
}
@WXComponentProp(name = com.scau.beyondboy.weexdemo.weex.common.Constants.Name.FLAG)
public void setFlag(int flag){
this.mFlag=flag;
}
public void show(){
if(this.mWm==null){
return;
}
if(this.mWindowView.getParent()!=null){
if(this.mWindowView.getParent()!=null){
this.mWm.removeView(mWindowView);
}
}
this.mWm.addView(this.mWindowView,this.mLayoutParams);
this.mWindowView.post(new Runnable() {
@Override
public void run() {
int[] location =new int[2];
mWindowView.getLocationOnScreen(location);
mLeft=location[0]+(mWindowView.getWidth()>>1);
mTop=location[1]+(mWindowView.getHeight()>>1);
}
});
}
public void hide(){
if(this.mWm==null){
return;
}
if(this.mWindowView!=null&&this.mWindowView.getParent()!=null){
this.mWm.removeView(this.mWindowView);
this.mLayoutParams.x=0;
this.mLayoutParams.y=0;
}
}
public String getSrc() {
return src;
}
public String getOriginUrl() {
return originUrl;
}
public void setOriginUrl(String originUrl) {
this.originUrl = originUrl;
}
@Override
public void destroy() {
super.destroy();
hide();
if(mViewInstance!=null){
mViewInstance.destroy();
mViewInstance=null;
}
src=null;
}
@Override
protected WXFloatFrameLayout initComponentHostView(@NonNull Context context) {
return new WXFloatFrameLayout(context,this);
}
}
這裡別忘了注冊一下組件,這裡我用這行代碼注冊WXSDKEngine.registerComponent("float", WXWindowComponent.class,true);.
we文件代碼:
通過寫bash腳本去編譯一下,這些we文件會通過weex工具去轉換js文件存到我的android項目assets目錄下,運行的結果如圖(紅點是受錄制影響):

weex渲染一個頁面有幾個性能指標要測試一下,這部分網上也有一些數據,我這裡也將測試幾個性能指標:內存消耗,時間消耗,GPU渲染性能測試,文件大小尺寸.
為了避免因GC帶來影響,這裡測試條件是為多次觸發GC後,內存恢復沒還加載we或原生布局頁面時的水平,同時等穩定後時候再點擊按鈕重新打開頁面,統計一次相關數據,測試是跟加載原生布局頁面做對比,加載布局為hello.we頁面,其代碼:
Hello World.
為了盡量接近,View視圖樹也盡量一樣,先看看hello.we界面視圖樹:

這裡原生布局代碼沒有引用weex的組件,因此會形成一點不同,原生布局代碼:
<framelayout android:layout_height="match_parent" android:layout_width="match_parent" android:orientation="vertical" xmlns:android="http://schemas.android.com/apk/res/android">
<framelayout android:layout_height="wrap_content" android:layout_width="wrap_content">
</framelayout>
</framelayout>
測試代碼核心:
//AbstractWeexActvity onCreate createWeexInstance方法已注釋掉
public class WXPageActivity extends SimpleWeexActivity {
private static final String DEFAULT_IP = "localhost";
private static String CURRENT_IP= DEFAULT_IP; // your_current_IP
private static final String WEEX_INDEX_URL = "http://"+CURRENT_IP+":12580/examples/build/index.js";
private boolean isloadJs=true;
private Button mButton;
@Override
protected void onCreate(@Nullable Bundle savedInstanceState) {
super.onCreate(savedInstanceState);
mButton=new Button(this);
FrameLayout.LayoutParams layoutParams=new FrameLayout.LayoutParams(FrameLayout.LayoutParams.WRAP_CONTENT,FrameLayout.LayoutParams.WRAP_CONTENT);
layoutParams.gravity= Gravity.CENTER;
mButton.setLayoutParams(layoutParams);
mButton.setText("測試內存JS");
mButton.setTextColor(Color.BLACK);
mButton.setOnClickListener(new View.OnClickListener() {
@Override
public void onClick(View v) {
getContainer().removeAllViews();
if(isloadJs){
//每次都會創建we instance實例 renderPage(WXFileUtils.loadAsset("hello.js",WXPageActivity.this),"file://assets/hello.js");
mButton.setText("測試內存xml");
}else{
View view= LayoutInflater.from(WXPageActivity.this).inflate(R.layout.weex_hello,null);
getContainer().addView(view);
mButton.setText("測試內存JS");
}
isloadJs=!isloadJs;
}
});
((FrameLayout)findViewById(android.R.id.content)).addView(mButton);
}
//恢復原來頁面
@Override
public void onBackPressed() {
//如果是加載we頁面會銷毀we文件Instance實例,否則什麼都不做
super.onBackPressed();
getContainer().removeAllViews();
getContainer().addView(mButton);
}
@Override
public void onDestroy() {
super.onDestroy();
finish();
}
@Override
public void onResume() {
super.onResume();
}
}
其測試結果如下:

雖然官方對we在native層渲染有時間統計,但為了一致,我是通過統計addOnGlobalLayoutListener()其結束時間(統計的結束時間會比onRenderSuccess時間長一一些),布局還是hello.we和weex_hellow.xml兩個文件做對比.基於上面代碼填加如下時間測試核心代碼:
//來自AbstarctWeexActivity的方法,並在createInstance方法獲取時間起始start
@Override
public void onViewCreated(WXSDKInstance wxsdkInstance, View view) {
if(view==null&&!(view instanceof ViewGroup)){
return;
}
ViewGroup viewGroup=(ViewGroup)view;
if(viewGroup.getChildCount()<=0){
return;
}
final View rootView=viewGroup.getChildAt(0);
if(rootView instanceof WXFloatFrameLayout){
viewGroup.removeAllViews();
viewGroup.removeView(rootView);
viewGroup=null;
final FloatWindowInterface floatWindowInterface=((WXFloatFrameLayout)rootView).getFloatWindow();
floatWindowInterface.init(this.getWindowManager(),rootView);
floatWindowInterface.show();
}else if(mContainer != null){
mContainer.removeAllViews();
mContainer.addView(view);
}
//添加時鍵測試代碼
getContainer().getViewTreeObserver().addOnGlobalLayoutListener(new ViewTreeObserver.OnGlobalLayoutListener() {
@TargetApi(Build.VERSION_CODES.JELLY_BEAN)
@Override
public void onGlobalLayout() {
getContainer().getViewTreeObserver().removeOnGlobalLayoutListener(this);
runOnUiThread(new Runnable() {
@Override
public void run() {
if(isRender){
isRender=false;
end=System.currentTimeMillis();
Log.i("Time","WEEXTime:"+(end-start));
}
}
});
}
});
}
//來自WXPageActivity的方法
@Override
protected void onCreate(@Nullable Bundle savedInstanceState) {
super.onCreate(savedInstanceState);
mButton=new Button(this);
FrameLayout.LayoutParams layoutParams=new FrameLayout.LayoutParams(FrameLayout.LayoutParams.WRAP_CONTENT,FrameLayout.LayoutParams.WRAP_CONTENT);
layoutParams.gravity= Gravity.CENTER;
mButton.setLayoutParams(layoutParams);
mButton.setText("測試內存JS");
mButton.setTextColor(Color.BLACK);
mButton.setOnClickListener(new View.OnClickListener() {
@Override
public void onClick(View v) {
getContainer().removeAllViews();
isRender=true;
if(isloadJs){
renderPage(WXFileUtils.loadAsset("hello.js",WXPageActivity.this),"file://assets/hello.js");
mButton.setText("測試內存xml");
}else{
start=System.currentTimeMillis();
View view= LayoutInflater.from(WXPageActivity.this).inflate(R.layout.weex_hello,null);
getContainer().addView(view);
getContainer().getViewTreeObserver().addOnGlobalLayoutListener(new ViewTreeObserver.OnGlobalLayoutListener() {
@TargetApi(Build.VERSION_CODES.JELLY_BEAN)
@Override
public void onGlobalLayout() {
getContainer().getViewTreeObserver().removeOnGlobalLayoutListener(this);
runOnUiThread(new Runnable() {
@Override
public void run() {
if(isRender){
isRender=false;
end=System.currentTimeMillis();
Log.i("Time","XMLTime:"+(end-start));
}
}
});
}
});
mButton.setText("測試內存JS");
}
isloadJs=!isloadJs;
}
});
((FrameLayout)findViewById(android.R.id.content)).addView(mButton);
}
其時間對比如圖所示:

GPU渲染性能測試主要是通過adb shell dumpsys gfxinfo命令獲取數據,然後導入excel表格來生成圖表,GPU渲染we文件如圖(時間為ms):

第二次測試:

第三次測試:

GPU渲染原生布局文件如圖:

第二次測試:

第三次測試:

最後一個指標就是文件大小,對比一下weex_hello.xml和hello.js文件尺寸:
以上測試還存在一些局限,如布局文件單一,機型單一等情況,但從上面測試情況來看,weex相對於native的原生加載頁面還是存一些性能瓶頸,如內存消耗,時間消耗,通常內存消耗和時間消耗是互相關聯,同時也關聯了CPU的性能.文件尺寸.對於優化內存消耗部分,可以采用一些復用對象方式或對象池方式等手段來減少內存開銷,如觸屏事件的Target.對於時間消耗,可以采用緩存策略來去管理一些weex實例,如緩存常用對象等手段,對於文件尺寸來說,可以采用js代碼壓縮,甚至通過技巧去共享依賴模塊,而不是每次轉換js文件,就要導入依賴模塊等方式來減少文件尺寸.
由於對於前端知識缺少了解,有不足之處望多多指正.不過後面時間還是會繼續寫一些Weex之Android端的細節地方.
Android:通過SpannableString為TextView設置豐富的顯示效果
在使用TextView的過程中,有時候會需要將一串文本中的部分文字做特別的顯示效果處理,比如加粗、改變顏色、加著重標識、超鏈接等等,我們可以通過多個TextView拼湊來
android基礎總結篇之一:Activity生命周期
近來回顧了一下關於Activity的生命周期,參看了相關書籍和官方文檔,也有了不小的收獲,對於以前的認知有了很大程度上的改善,在這裡和大家分享一下。熟悉javaEE的朋友
Android Studio下自動生成UML圖
畫類圖是一件挺麻煩的事情。如果有工具能自動生成類圖,那有多好!簡單搜索了一下,還真有。AS (2.1)下面搞一個插件code iris就可以自動生成。1 插件安裝安裝很簡
跟我學Android之十 對話框
本章內容 第1節 Toast提示框 第2節 AlertDialog對話框 第3節 特色對話框 第4節 自定義對話框本章目標 熟練掌握Toast的用法。 熟練掌握Dialo