編輯:關於Android編程
最近手感不錯,老想寫點輪子。正好周末外賣點得多,就仿一仿“餓了麼”好了。先上圖吧,這樣的訂單頁面是不是很眼熟:

右邊的listview分好組以後,在左邊的Tab頁建立索引。可以直接導航,是不是很方便。關鍵在於右邊滑動,左邊也會跟著滑;而點擊左邊呢,也能定位右邊的項。它們存在這樣一種特殊的交互。像這種聯動的效果,還有些常見的例子呢,比如知乎采用了常見的toolbar+viewPager的聯動,只不過是上下布局:

再看看點評,它的城市選擇頁面也有這種聯動的影子,只是稍微弱一點。側邊欄可以對listview進行索引,這最早是在微信好友列表裡出現的把:

趁著周末,我也撸一個。就拓展性而言,應該可以適配以上所有情況吧。我稱其為LinkedLayout,看下效果圖:

我把右邊按5個一組,可以看到,左邊的索引 = 右邊/5
github 傳送門: https://github.com/fashare2015/LinkedScrollDemo
做之前先羅列一下知識點,或者說我們能從這個demo裡收獲到什麼。
面向抽象/接口編程 自定義 view 代理模式 UML類圖 復習 listview && recyclerview 的細節感覺做完以後收獲最大的還是第一點,面向接口編程。事實上,完成功能的時間只占了一半,後邊的時間一直在抽象和重構;哎,一步到位太難了,還是老老實實寫具體類,再抽取基類把。
要做的呢是兩個相互關聯的列表,在左邊的作為tab頁,右邊的作為content頁。先不考慮交互,我們來打個界面:搞一個叫做LinkedLayout的類,用來盛放tab和content:

public class LinkedLayout extends LinearLayout {
private Context mContext;
private BaseScrollableContainer mTabContainer;
private BaseScrollableContainer mContentContainer;
private SectionIndexer mSectionIndexer; // 代理
...
}
我們讓它繼承了LinearLayout,同時持有兩個Container的東東,還有一個上帝對象mContext,以及一個分組用的SectionIndexer。
先別管這些,主要看兩個Container,從名字上看一個是tab頁,一個是content頁,嘿嘿。因為它們都能scroll嘛,干脆搞一個BaseScrollableContainer把。取名為Container呢,當然是致敬Fragment啦。我們來定義一下這個類:
初步一想,無非有一個 mContext, 一個 viewGroup, 還有一些 Listener 嘛:

public abstract class BaseScrollableContainer{ protected Context mContext; public VG mViewGroup; protected RealOnScrollListener mRealOnScrollListener; private EventDispatcher mEventDispatcher; ... }
和我們預想的差不多嘛,mContext上下文,mViewGroup基本就是指代我們的兩個listview了吧。當然,我之後可是要做toolbar+viewpager的,肯定得依賴抽象,不能直接寫listview啦。余下兩個是Listener,等我們界面搭好,寫交互的時候在看把。
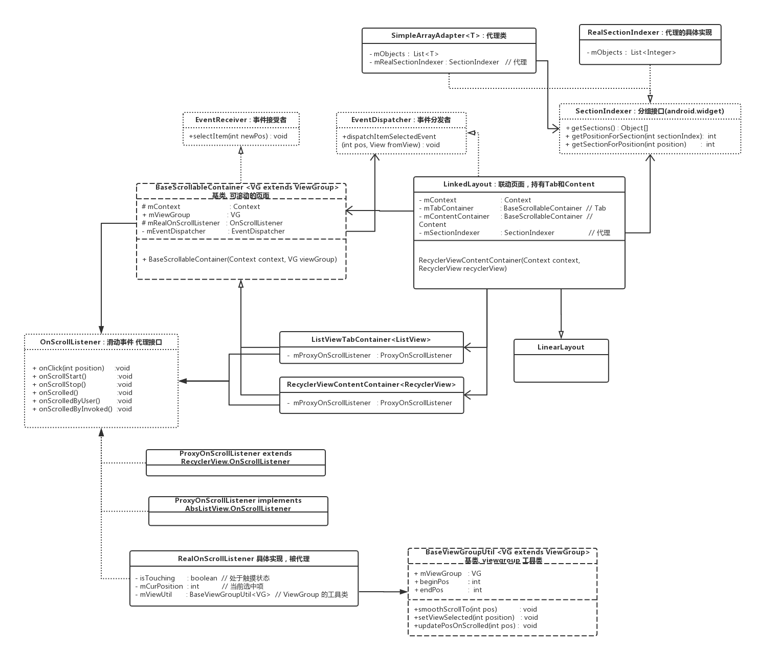
看來UML圖還是有好處的,繼承和依賴關系一目了然。
好了到了自定義view地環節了。我們已經有了一個LinkedLayout,這是我們的activity_main.xml布局代碼:
擦,就沒了嘛?剩下的得靠java代碼來搞啦。回到LinkedLayout咱們來布局UI~:
public class LinkedLayout extends LinearLayout {
...
private static final int MEASURE_BY_WEIGHT = 0;
private static final float WEIGHT_TAB = 1;
private static final float WEIGHT_CONTENT = 3;
public void setContainers(BaseScrollableContainer tabContainer, BaseScrollableContainer contentContainer) {
mTabContainer = tabContainer;
mContentContainer = contentContainer;
mTabContainer.setEventDispatcher(this);
mContentContainer.setEventDispatcher(this);
// 設置 LayoutParams
mTabContainer.mViewGroup.setLayoutParams(new LinearLayout.LayoutParams(
MEASURE_BY_WEIGHT,
ViewGroup.LayoutParams.WRAP_CONTENT,
WEIGHT_TAB
));
mContentContainer.mViewGroup.setLayoutParams(new LinearLayout.LayoutParams(
MEASURE_BY_WEIGHT,
ViewGroup.LayoutParams.MATCH_PARENT,
WEIGHT_CONTENT
));
this.addView(mTabContainer.mViewGroup);
this.addView(mContentContainer.mViewGroup);
this.setOrientation(HORIZONTAL);
}
}
搞了個setContainers用來注入我們的Container,裡邊有一些像layout_height,layout_width,layout_weight,orientation之類的,很眼熟吧,和xml沒差。順便一提的是,我們用了weight屬性來控制這個比例1:3,一直感覺這個屬性比較神奇。。。
到這裡為止,LinkedLayout已經布局好了,我們分別注入ViewGroup就可以用了。我這裡分別用listview作tab,recyclerview作content。想像力有限,用來用去好像也就這麼幾個控件。。。這部分代碼很簡單,在MainActivity裡,就不貼了。
按照常理,下邊應該實現基類了吧。前面的MainActivity中,我們是這樣實例化的:
mTabContainer = new ListViewTabContainer(this, mListView);
mContentContainer = new RecyclerViewContentContainer(this, mRecyclerView);
看名字一個是listview填充的tab,一個是recyclerview填充的content。就先實現這兩個類吧,從圖中可以看到,它們分別繼承於BaseScrollableContainer,並被LinkedLayout所持有:

終於到了交互部分,既然是滑動,那少不了定義監聽器啦。然而,麻煩在於listview和recyclerview各自的OnScrollListener還不一樣,這個時候如果各自實現的話,既麻煩,又有冗余。像這樣子:
// RecyclerView public class RecyclerViewContentContainer extends BaseScrollableContainer{ ... @Override protected void setOnScrollListener() { mViewGroup.addOnScrollListener(new ProxyOnScrollListener()); } private class ProxyOnScrollListener extends RecyclerView.OnScrollListener { @Override public void onScrollStateChanged(RecyclerView recyclerView, int newState) { if(newState == RecyclerView.SCROLL_STATE_IDLE) { // 停止滑動 1.停止時的邏輯... }else if(newState == RecyclerView.SCROLL_STATE_DRAGGING){ // 按下拖動 2.剛剛拖動時的邏輯... } } @Override public void onScrolled(RecyclerView recyclerView, int dx, int dy) { // 滑動 3.滑動時的邏輯... } } } // ListView public class ListViewTabContainer extends BaseScrollableContainer { ... @Override protected void setOnScrollListener() { mViewGroup.setOnScrollListener(new ProxyOnScrollListener()); ... } public class ProxyOnScrollListener implements AbsListView.OnScrollListener{ @Override public void onScrollStateChanged(AbsListView view, int scrollState) { if(scrollState == SCROLL_STATE_IDLE) { // 停止滑動 1.停止時的邏輯... }else if(scrollState == SCROLL_STATE_TOUCH_SCROLL) // 按下拖動 2.剛剛拖動時的邏輯... } @Override public void onScroll(AbsListView view, int firstVisibleItem, int visibleItemCount, int totalItemCount) { 3.滑動時的邏輯... // 滑動 } } }
那該怎麼辦呢,雖然各自的OnScrollListener差異挺大,但是仔細觀察可以發現其實很多邏輯都是類似的,可以共用的。這時恰恰可以用代理模式來做重構。我抽取了1、2、3處的邏輯,由於在抽象意義上是一致的,可以整理成接口:
public interface OnScrollListener {
// tab 點擊事件
void onClick(int position);
// 1.滑動開始
void onScrollStart();
// 2.滑動結束
void onScrollStop();
// 3.觸發 onScrolled()
void onScrolled();
// 用戶手動滑, 觸發的 onScrolled()
void onScrolledByUser();
// 程序調用 scrollTo(), 觸發的 onScrolled()
void onScrolledByInvoked();
}
與此同時,RecyclerView和ListView各自的監聽器便分別作為代理類,把1、2、3的邏輯都委托給某個接盤俠,不必自己去實現,倒也落的輕松自在。如圖所示:
然後,讓我們來看看這個接盤俠:RealOnScrollListener。。。
不愧是一個老實類,它老實地接盤了OnScrollListener的所有接口,並被兩個代理類Proxy…所持有(圖中並未畫出。。)。
具體實現就不貼了,大家可以下源碼來看。這裡大致分析一下,它有三個成員:
public class RealOnScrollListener implements OnScrollListener {
public boolean isTouching = false; // 處於觸摸狀態
private int mCurPosition = 0; // 當前選中項
private BaseViewGroupUtil mViewUtil; // ViewGroup 工具類
...
}
isTouching:
為啥要維護這個觸摸狀態呢?這是由於我們的效果是聯動的。這就比較討厭了,當onScrolled()被調用,我們分不清是用戶的滑動,還是來自另一個列表滑動時的聯動效果。那我們記錄一下isTouching狀態呢,就能區分開這兩種情況了。
更改isTouching的邏輯在onScrollStart()和onScrollStop()裡邊。
mCurPosition:
這個很好解釋,我們每次滑動需要記錄當前位置,然後通知另一個列表進行聯動。
這段邏輯在onScrolled()裡邊。
mViewUtil:
一個工具庫,用於簡化邏輯。大概有scrollTo(),setViewSelected(),UpdatePosOnScrolled()等方法,如圖:

之前都是對用戶的交互,終於到聯動部分了。不急著實現,先回答我一個問題:假設我一個Activity裡持有兩個Fragment,問它們之間如何通信?
A同學大聲道:用廣播 B同學:EventBus !!! C同學:看我 RxBus 。。。別鬧好嗎。。。給我老老實實用Listener。顯然,我們這裡面臨的是同樣的場景。LinkedLayout=Activity,Container=Fragment。
動手前先定義Listener吧,要取個中二點的名字:
/*
* 事件分發者
*/
public interface EventDispatcher {
/**
* 分發事件: fromView 中的 pos 被選中
* @param pos
* @param fromView
*/
void dispatchItemSelectedEvent(int pos, View fromView);
}
/*
* 事件接受者
*/
public interface EventReceiver {
/**
* 收到事件: 立即選中 newPos
* @param newPos
*/
void selectItem(int newPos);
}
然後LinkedLayout作為父級元素,肯定是分發者的角色,應當實現EventDispatcher;而BaseScrollableContainer作為子元素,接受該事件,應當實現EventReceiver。看下類圖:
看下相應的實現(EventReceiver):
public abstract class BaseScrollableContainerimplements EventReceiver { protected RealOnScrollListener mRealOnScrollListener; private EventDispatcher mEventDispatcher; // 持有分發者 ... public void setEventDispatcher(EventDispatcher eventDispatcher) { mEventDispatcher = eventDispatcher; } // 掉用 mEventDispatcher,也就是 LinkedLayout protected void dispatchItemSelectedEvent(int curPosition){ if(mEventDispatcher != null) mEventDispatcher.dispatchItemSelectedEvent(curPosition, mViewGroup); } @Override public void selectItem(int newPos) { mRealOnScrollListener.selectItem(newPos); } // OnScrollListener: 代理模式 public class RealOnScrollListener implements OnScrollListener { ... public void selectItem(int position){ mCurPosition = position; Log.d("setitem", position + ""); // 來自另一邊的聯動事件 mViewUtil.smoothScrollTo(position); // if(mViewUtil.isVisiblePos(position)) // curSection 可見時, 不滾動 mViewUtil.setViewSelected(position); } @Override public void onClick(int position) { isTouching = true; mViewUtil.setViewSelected(mCurPosition = position); dispatchItemSelectedEvent(position); // 點擊tab,分發事件 isTouching = false; } ... @Override public void onScrolled() { mCurPosition = mViewUtil.updatePosOnScrolled(mCurPosition); if(isTouching) // 來自用戶, 通知 對方 聯動 onScrolledByUser(); else // 來自對方, 被動滑動不響應 onScrolledByInvoked(); } @Override public void onScrolledByUser() { dispatchItemSelectedEvent(mCurPosition); // 來自用戶, 通知 對方 聯動 } } }
再看(EventDispatcher):
public class LinkedLayout extends LinearLayout implements EventDispatcher {
private BaseScrollableContainer mTabContainer;
private BaseScrollableContainer mContentContainer;
private SectionIndexer mSectionIndexer; // 分組接口
...
@Override
public void dispatchItemSelectedEvent(int pos, View fromView) {
if (fromView == mContentContainer.mViewGroup) { // 來自 content, 轉發給 tab
int convertPos = mSectionIndexer.getSectionForPosition(pos);
mTabContainer.selectItem(convertPos);
} else { // 來自 tab, 轉發給 content
int convertPos = mSectionIndexer.getPositionForSection(pos);
mContentContainer.selectItem(convertPos);
}
}
}
到此為止,有沒有一種酣暢淋漓的感覺?不管怎麼說,面向對象是信仰,定義好接口以後,實現起來怎麼寫怎麼舒服。
// TODO: 之前說了,這個聯動是通用的。之後有時間會繼續實現一個toolbar+viewPager的聯動…
高清無碼類圖:(完整)

android:如何在TextView實現圖文混排
我們通常在TextView文本中設置文字。可是如何設置圖文混排呢?我就在這裡寫一個例子 。我們需要用到一點簡單的HTML知識在TextView中預訂了一些類似HTML的標
淘淘商城---8.6
1、測試Maven工程1.1、創建歡迎頁在webapp下創建一個index.jsp的歡迎頁index.jsp: <%@ page language=&qu
輕松實現Android指南針功能
本文實例為大家講解如何輕松實現Android指南針功能,分享給大家供大家參考。具體如下:(1)布局文件如下:<?xml version=1.0 encodi
Android Small插件化框架--啟動插件Activity源碼解析(下)
AMS對startActivity請求處理及返回過程根據上一章的分析了解了調用startActivity(),終於把數據和要開啟Activity的請求發送到了AMS了,接