編輯:關於Android編程
9、釋放資源
錄制聲音的權限

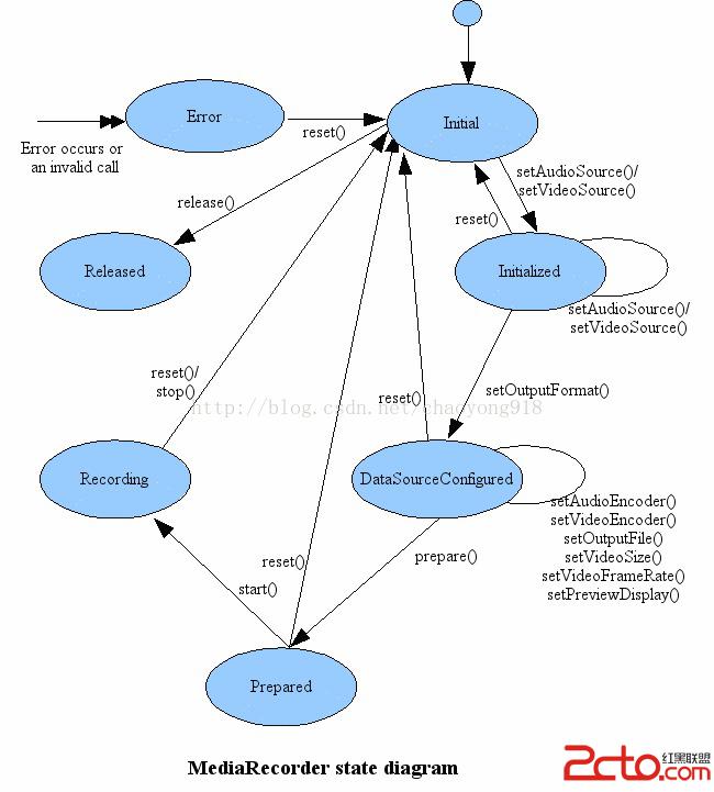
錄制音頻的狀態圖
public class MediaRecorderTest extends Activity {
private MediaRecorder recorder;
private MediaPlayer player;
@Override
protected void onCreate(Bundle savedInstanceState) {
// TODO Auto-generated method stub
super.onCreate(savedInstanceState);
setContentView(R.layout.recorder);
//1、創建錄音對象
recorder = new MediaRecorder();
//2、指定錄音設備(初始化狀態)
recorder.setAudioSource(MediaRecorder.AudioSource.MIC);
//3、設置錄制音頻的碼率
recorder.setOutputFormat(MediaRecorder.OutputFormat.DEFAULT);
//4、設置錄制音頻的編碼格式
recorder.setAudioEncoder(MediaRecorder.AudioEncoder.DEFAULT);
//5、設置錄制音頻存放的位置(這裡指定手機sdcard的根目錄下,文件名為music.mp3)
recorder.setOutputFile(Environment.getExternalStorageDirectory().getAbsolutePath() + music.mp3);
try {
//6、准備錄音(准備狀態)
recorder.prepare();
} catch (IllegalStateException e) {
// TODO Auto-generated catch block
e.printStackTrace();
} catch (IOException e) {
// TODO Auto-generated catch block
e.printStackTrace();
}
//對剛才的錄音文件進行播放,創建播放音頻對象
player = new MediaPlayer();
try {
//設置要播放的音頻文件
player.setDataSource(Environment.getExternalStorageDirectory().getAbsolutePath() + /music.mp3);
//准備播放音頻(准備狀態)
player.prepare();
} catch (IllegalArgumentException e) {
// TODO Auto-generated catch block
e.printStackTrace();
} catch (IllegalStateException e) {
// TODO Auto-generated catch block
e.printStackTrace();
} catch (IOException e) {
// TODO Auto-generated catch block
e.printStackTrace();
}
}
public void start(View view){
recorder.start();//7、開始錄音
Toast.makeText(this, 正在錄音, 0).show();
}
public void stop(View view){
recorder.stop();//8、停止錄音
Toast.makeText(this, 結束錄音,錄音文件以保存到sdcard。, 0).show();
recorder.release();//9、釋放資源
}
public void play(View view){
player.start();//開始播放剛才錄制的音頻
}
}
Android setContentView()源碼解析
前言在Activity中一般第一句就是調用setContentView(R.layout.XXX),但這其中系統做了那些工作?我們知道,在ClassLoader裝載了Ma
Android ListView條目全選功能,不用checkbox實現!
大家好,翻了翻以前的筆記,發現了一個我特別標記的功能,那就是ListView全選功能,頓時想起了我那個時候苦逼的生涯,由於我大學機械出身,大學畢業了都不知道
Android圖片加載框架
這篇文章主要和大家一起動手編寫Android圖片加載框架,從內部原理到具體實現來詳細介紹如何開發一個簡潔而實用的Android圖片加載緩存框架,感興趣的小伙伴們可以參考一
Android控件之Gallery用法實例分析
本文實例講述了Android控件之Gallery用法。分享給大家供大家參考。具體如下:Gallery組件主要用於橫向顯示圖像列表,不過按常規做法。Gallery組件只能有