編輯:關於Android編程
開發中要用到的一個功能。調用手機上安裝的所有市場,然後對軟件進行評價。
本來以為一般的軟件都會有“去評分”、“親,給個好評”這樣的功能,
Uri uri = Uri.parse("market://details?id="+getPackageName());
Intent intent = new Intent(Intent.ACTION_VIEW,uri);
intent.addFlags(Intent.FLAG_ACTIVITY_NEW_TASK);
startActivity(intent);
通過以上代碼就能夠列出您手機上所安裝的所有應用市場(如:google player、豌豆莢、360手機助手等),讓您選擇。
加點福利吧,把調用分享的代碼也貼出來,免得以後到處找:
Intent sendIntent = new Intent();
sendIntent.setAction(Intent.ACTION_SEND);
sendIntent.setType("text/*");
sendIntent.putExtra(Intent.EXTRA_TEXT, contentEditText.getText().toString());
startActivity(sendIntent);
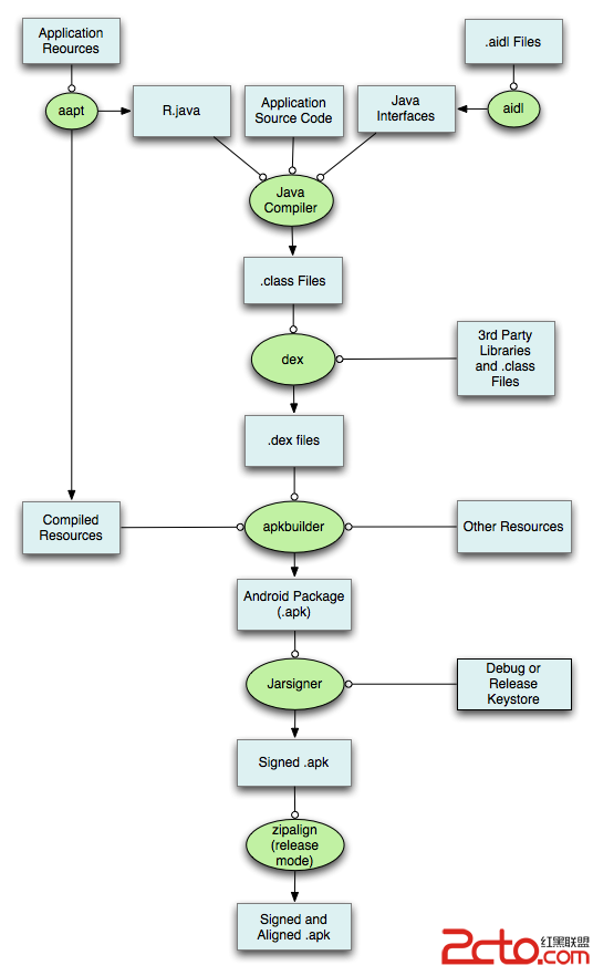
關於 Android Dex 方法限制的一些總結
Android的編譯過程 在了解這個問題之前我們先要來看看Android 應用編譯的過程: IDE中的資源打包工具 (Android As
Android5.0之Toobar的使用
總體上來說,Toolbar的使用可以分為兩個方面,一方面是將ToolBar當作ActionBar來用,另一方面就是將Toolbar當成一個單獨的控件來用,不過到目前為止我
Android自定義button點擊效果的兩種方式
我們在界面上經常會用到button按鈕,但通常button點擊後看不到點擊的效果,如果用戶連續點擊了兩次,就會報NAR錯誤,這樣交互性就比較差了。如果我們自定義了butt
Android Studio如何刪除module
當你想在Android Studio中刪除某個module時,大家習慣性的做法都是選中要刪除的module,右鍵去找delete。但是 在Android Studio中你