編輯:關於Android編程
題目如下:
B. The Child and Set time limit per test 1 second memory limit per test 256 megabytes input standard input output standard outputAt the children's day, the child came to Picks's house, and messed his house up. Picks was angry at him. A lot of important things were lost, in particular the favorite set of Picks.
Fortunately, Picks remembers something about his set S:
its elements were distinct integers from 1 to limit; the value of
was equal to
sum; here lowbit(x) equals
2k where
k is the position of the first one in the binary representation of
x. For example, lowbit(100102)?=?102,?lowbit(100012)?=?12,?lowbit(100002)?=?100002
(binary representation).
Can you help Picks and find any set S, that satisfies all the above conditions?
InputThe first line contains two integers: sum,?limit (1?≤?sum,?limit?≤?105).
OutputIn the first line print an integer n (1?≤?n?≤?105), denoting the size of S. Then print the elements of set S in any order. If there are multiple answers, print any of them.
If it's impossible to find a suitable set, print -1.
Sample test(s) Input5 5Output
2 4 5Input
4 3Output
3 2 3 1Input
5 1Output
-1
這道題求出二進制的低位(從最先出現1的位置截斷),其實就是位運算,恰好我不熟悉位運算,罪過啊。。。於是惡補了位運算,求二進制低位用i&-i,求最後以為i&1,左移i<<1,右移i>>1,然後從limit枚舉,如果小於sum,就加入答案中.
自己的代碼太丑了,粘貼一下別人的漂亮的代碼:
Android應用程序四大組件之使用AIDL如何實現跨進程調用Service
一、問題描述 Android應用程序的四大組件中Activity、BroadcastReceiver、ContentProvider、Service都可以進行跨進程。在
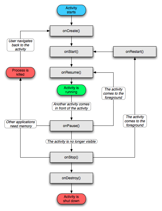
學習整理 — 從安卓源碼上看Activity
安卓開發的四大組件是Activity, service, broadcast receiver, 和content provider。作為業余的開發者,可能不需要太深入理
實現一個Android鎖屏App功能的難點總結
自定義一個漂亮實用的鎖屏app,如果能贏得用戶的認可,替換系統自帶的鎖屏,絕對是一個不小的日活入口。這段時間正好總結一下最近調研的Android平台的鎖屏app開發中的難
【Android 基礎】詳解Animation 動畫介紹和實現
在前面 PopupWindow 實現顯示仿騰訊新聞底部彈出菜單有用到Animation動畫效果來實現菜單的顯示和隱藏,本文就來介紹下吧。1.Animation 動畫類型A