編輯:Android開發教程
前言:
學習Android也有一年多了,目前在從事Android開發的工作。不敢說精通,但也小有心得 。相信很多android初學者和我剛開始接觸android時一樣,往往只了解某些知識點的表面,別人要是問點啥 ,還真就說不出個一二三來,往往處於“了解”階段。所以,我打算將自己學習android的過程和經驗總結整 理一下,發表出來,希望對學習android的同學有所幫助,也算給自己的學習進行總結吧。生命不息,學習不 止。一定要學會“享受”學習的過程,否則,學習起來就會很累。
在我的學習過程中,有一點經驗和大家 分享一下,那就是“Deep Learning”:深入學習。多花點時間深入學習,總比走馬觀花強得多。有的時候, 我們不是學不會,而是學的太快了,忘得也快。倒不如一個知識點一個知識點的慢慢學,學懂,完全掌握。 今天,就先說說Activity的生命周期吧,很多面試官都喜歡問這個問題。。。其實很簡單,就是記住一些回 調函數被觸發的時機。
寫作初衷:希望能讓那些學習android程序開發的同學們少走一些彎路,僅此 而已。我不是什麼大牛,只是盡一些綿薄之力罷了。
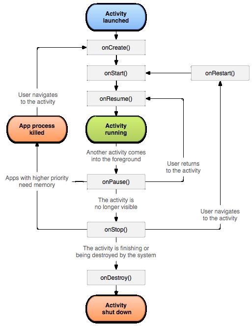
Activity這個類,定義了一些回調函數來控制它的生 命周期。
onCreate() —— 當Activity第一次創建的時候被調用。
onStart() —— 當Activity對用戶可見的時候被調用。
onResume() —— 當Activity開始和用戶交互的時候被調用。
onPause() —— 正在運行的Activity馬上要被暫停的時候被調用,此時,在這之前的 Activity被重新獲取。
onStop() —— 當Activity不在對用戶可見的時候被調用。
默認地,被創建的Activity中都包含一個onCreate()方法,通過這個方法,可以創建顯示給用戶的UI組件 。
從“被創建”到“被銷毀”的生命周期圖示:

Android簡明開發教程十二:引路蜂二維圖形庫簡介及顏色示例
AndroidGraphics2DTutorial定義了應用的主Activity,下面就可以開始寫每個具體的二維繪圖示例。不同的例子將盡量采用 不同的UI控件:Menu,
android中如何判斷edittext中數據為空
今天寫了一個簡單的記憶便箋小程序,但是卻發現在判斷添加數據不能為空的時候,自己的代碼總是不起作用。 String titleStr = addtitle()() Stri
Android系統中AndroidManifest.xml文件解析
一、關於AndroidManifest.xmlAndroidManifest.xml 是每個android程序中必須的文件。它位於整 個項目的根目錄,描述了package
Android 4.2 Jelly Bean的新特性
新的系統保留了原來Jelly Bean 名字,整體用戶體驗並沒有太大的改動,不過一些新的功能還是值得大家關注的。Google Now 更新在新的Google Now 中,