編輯:關於Android編程
Android Accessibility 輔助功能
Accessibility:
許多Android使用者因為各種情況導致他們要以不同的方式與手機交互。
這包括了有些用戶由於視力上,身體上,年齡上的問題致使他們不能看完整的屏幕或者使用觸屏,也包括了無法很好接收到語音信息和提示的聽力能力比較弱的用戶。
Android提供了Accessibility功能和服務幫助這些用戶更加簡單地操作設備,包括文字轉語音(這個不支持中文),觸覺反饋,手勢操作,軌跡球和手柄操作。
開發者可以利用這些服務使得程序更好用。
開發者可以搭建自己的Accessibility服務,這可以加強可用性,例如聲音提示,物理反饋,和其他可選的操作模式。
Accessibility服務可以為所有的應用程,一組應用程序或單個應用程序提供這些增強功能。
官方文檔中,有三篇文章介紹了Accessibility,這裡只要是第三篇關於AccessibilityService的使用:
AccessibilityService使用很簡單:
1. 新建一個類繼承AccessibilityService,並在AndroidManifest文件裡注冊它:
<application> <service android:name=".MyAccessibilityService" android:label="@string/accessibility_service_label"> <intent-filter> <action android:name="android.accessibilityservice.AccessibilityService" /> </intent-filter> </service> <uses-permission android:name="android.permission.BIND_ACCESSIBILITY_SERVICE" /> </application>
在<application>標簽下添加繼承了AccessibilityService的子類MyAccessibilityService,同時加入相應的權限。
2. 在子類MyAccessibilityService裡實現幾個重要的重載方法:
onServiceConnected() - 可選。系統會在成功連接上你的服務的時候調用這個方法,在這個方法裡你可以做一下初始化工作,例如設備的聲音震動管理,也可以調用setServiceInfo()進行配置工作。
onAccessibilityEvent() - 必須。通過這個函數可以接收系統發送來的AccessibilityEvent,接收來的AccessibilityEvent是經過過濾的,過濾是在配置工作時設置的。
onInterrupt() - 必須。這個在系統想要中斷AccessibilityService返給的響應時會調用。在整個生命周期裡會被調用多次。
onUnbind() - 可選。在系統將要關閉這個AccessibilityService會被調用。在這個方法中進行一些釋放資源的工作。
3. 配置工作
一般在onServiceConnected()方法裡進行。/Android-Sample/ApiDemos/com.example.android.apis.accessibility.ClockBackService 配置代碼:
private void setServiceInfo(int feedbackType) {
AccessibilityServiceInfo info = new AccessibilityServiceInfo();
// We are interested in all types of accessibility events.
info.eventTypes = AccessibilityEvent.TYPES_ALL_MASK;
// We want to provide specific type of feedback.
info.feedbackType = feedbackType;
// We want to receive events in a certain interval.
info.notificationTimeout = EVENT_NOTIFICATION_TIMEOUT_MILLIS;
// We want to receive accessibility events only from certain packages.
info.packageNames = PACKAGE_NAMES;
setServiceInfo(info);
}
需要建立一個AccessibilityServiceInfo對象,通過這個對象設置監聽系統事件類型,服務的反饋類型(震動,語音,聲音),事件時間間隔,你想要監聽的包名(或者說是應用程序)。最後調用setServiceInfo()進行設置。
注:從Android4.0開始,開發者可以通過在AndroidManifest裡添加<meta-data>標簽,在標簽裡指出配置文件的位置,樣例代碼:
<service android:name=".MyAccessibilityService"> ... <meta-data android:name="android.accessibilityservice" android:resource="@xml/accessibility_service_config" /> </service>
然後在/res/xml/accessibility_service_config.xml
<accessibility-service xmlns:android="http://schemas.android.com/apk/res/android" android:description="@string/accessibility_service_description" android:packageNames="com.example.android.apis" android:accessibilityEventTypes="typeAllMask" android:accessibilityFlags="flagDefault" android:accessibilityFeedbackType="feedbackSpoken" android:notificationTimeout="100" android:canRetrieveWindowContent="true" android:settingsActivity="com.example.android.accessibility.ServiceSettingsActivity" />
更多詳細的可以參見官方文檔,或者可以看samples裡的兩個例子:ClockBackService, TaskBackService。
感謝閱讀,希望能幫助到大家,謝謝大家對本站的支持!
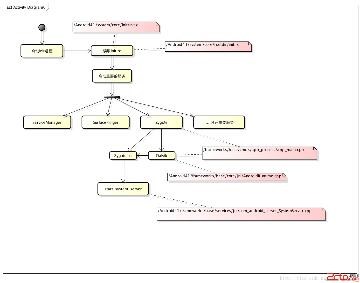
Android系統啟動研究1
Android系統較為龐大,要搞清楚系統運行原理需要長期努力。系統啟動部分看了幾遍但沒有總結,今天簡單總結一下。 Android首先重點是啟動zygote進程,這個進程來
使用Android提供的大量標准Action,Category調用系統Activity
Android提供了大量的標准Action,Category:例子,查看並獲取聯系人電話用戶點擊按鈕值會顯示系統的聯系人列表,當用戶單擊聯系人之後,程序將會顯示該聯系人的
安卓(android)仿電商app商品詳情頁按鈕浮動效果
1、效果圖如下:這效果用戶體驗還是很酷炫,今天我們就來講解如何實現這個效果。2、分析為了方便理解,作圖分析如圖所示,整個頁面分為四個部分: &nbs
我的Android進階之旅------)關於android:layout_weight屬性的詳細解析
關於android:layout_weight屬性的詳細解析效果一圖1 上面的效果圖中三個文本框的寬度比為 1:2:3圖2代碼如下所示:<code class=&q