編輯:關於Android編程
Fragment是Android honeycomb 3.0開始新增的概念,Fragment名為碎片不過卻和Activity十分相似,下面介紹下Android Fragment的作用和用法。Fragment用來描述一些行為或一部分用戶界面在一個Activity中,你可以合並多個fragment在一個單獨的activity中建立多個UI面板,同時重用fragment在多個activity中.你可以認為fragment作為一個activity中的一節模塊 ,fragment有自己的生命周期,接收自己的輸入事件,你可以添加或移除從運行中的activity.
一個fragment必須總是嵌入在一個activity中,同時fragment的生命周期受activity而影響,舉個例子吧,當activity 暫停,那麼所有在這個activity的fragments將被destroy釋放。然而當一個activity在運行比如resume時,你可以單獨的操控每個fragment,比如添加或刪除。
Fragment作為Android 3.0的新特性,有些功能還是比較強大的,比如 合並兩個Activity,如圖

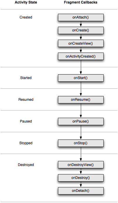
如上圖所示,用Activity A 表示文章標題列表,ActivityB表示文章具體內容。我們可以看到兩個Activity通過兩個Fragment合並到一個Activity的布局方式,對於平板等大屏幕設備來說有著不錯的展示面板。不過因為Fragment和Activity的生命周期都比較復雜,下圖表示的fragments的生命周期:

Activity、Fragment分別對比下:

兩個的生命周期很類似,也息息相關。
創建一個fragment你必須創建一個Fragment的子類或存在的子類,比如類似下面的代碼
public static class AndroidFragment extends Fragment {
@Override
public View onCreateView(LayoutInflater inflater, ViewGroup container,
Bundle savedInstanceState) {
return inflater.inflate(R.layout.android_fragment, container, false);
}
}
onCreate()
當fragment創建時被調用,你應該初始化一些實用的組件,比如在fragment暫停或停止時需要恢復的
onCreateView()
當系統調用fragment在首次繪制用戶界面時,如果畫一個UI在你的fragment你必須返回一個View當然了你可以返回null代表這個fragment沒有UI.
那麼如何添加一個Fragment到Activity中呢? Activity的布局可以這樣寫
<?xml version="1.0" encoding="utf-8"?> <LinearLayout xmlns:android="http://schemas.android.com/apk/res/android" android:orientation="horizontal" android:layout_width="match_parent" android:layout_height="match_parent"> <fragment android:name="com.android.cwj.ArticleListFragment" android:id="@+id/list" android:layout_weight="1" android:layout_width="0dp" android:layout_height="match_parent" /> <fragment android:name="com.android.cwj.ArticleReaderFragment" android:id="@+id/viewer" android:layout_weight="2" android:layout_width="0dp" android:layout_height="match_parent" /> </LinearLayout>
通常地 fragment做為宿主activity UI的一部分, 被作為activity整個view hierarchy的一部分被嵌入. 有2種方法你可以添加一個fragment到activity layout:
一、在activity的layout文件中聲明fragment
你可以像為View一樣, 為fragment指定layout屬性(sdk3.0以後).
例子是一個有2個fragment的activity:
<?xml version="1.0" encoding="utf-8"?> <LinearLayout xmlns:android="http://schemas.android.com/apk/res/android" android:orientation="horizontal" android:layout_width="match_parent" android:layout_height="match_parent"> <fragment android:name="com.example.news.ArticleListFragment" android:id="@+id/list" android:layout_weight="1" android:layout_width="0dp" android:layout_height="match_parent" /> <fragment android:name="com.example.news.ArticleReaderFragment" android:id="@+id/viewer" android:layout_weight="2" android:layout_width="0dp" android:layout_height="match_parent" /> </LinearLayout>
<fragment> 中的 android:name 屬性指定了在layout中實例化的Fragment類.
當系統創建這個activity layout時, 它實例化每一個在layout中指定的fragment,並調用每一個上的onCreateView()方法,來獲取每一個fragment的layout. 系統將從fragment返回的 View 直接插入到<fragment>元素所在的地方.
注意: 每一個fragment都需要一個唯一的標識, 如果activity重啟,系統可以用來恢復fragment(並且你也可以用來捕獲fragment來處理事務,例如移除它.)
有3種方法來為一個fragment提供一個標識:
二、使用FragmentManager將fragment添加到一個已存在的ViewGroup.
當activity運行的任何時候, 都可以將fragment添加到activity layout.只需簡單的指定一個需要放置fragment的ViewGroup.為了在你的activity中操作fragment事務(例如添加,移除,或代替一個fragment),必須使用來自 FragmentTransaction 的API.
可以按如下方法,從你的Activity取得一個 FragmentTransaction 的實例:
FragmentManager fragmentManager = getFragmentManager();
FragmentTransaction fragmentTransaction = fragmentManager.beginTransaction();
然後你可以使用 add() 方法添加一個fragment, 指定要添加的fragment, 和要插入的view.
ExampleFragment fragment = new ExampleFragment(); fragmentTransaction.add(R.id.fragment_container, fragment); fragmentTransaction.commit();
add()的第一個參數是fragment要放入的ViewGroup, 由resource ID指定, 第二個參數是需要添加的fragment.一旦用FragmentTransaction做了改變,為了使改變生效,必須調用commit().
修改Android Studio的Android SDK Path
為什麼要修改路徑呢……因為我之前裝過Eclipse,也裝過Android SDK,但是昨天裝Android Studio的時候不小心又裝了一個
Android開發之RecyclerView控件
現階段,我們創建了最簡單的Android項目,現在在此公布github鏈接https://github.com/neuyu/android-best-practices,
Android實現跟隨手指拖動並自動貼邊的View樣式(實例demo)
效果圖代碼/** * 根據手指拖動的當前位置,自動貼邊的View */public class DragView extends ImageView implements
第四十天 一樂在其中—Android的小游戲打飛機(三)添加敵機
8月9日,晴。“江城如畫裡,山曉望晴空。雨水夾明鏡,雙橋落彩虹。 人煙寒橘柚,秋色老梧桐。” 上篇已經讓飛機加載子彈和音效及背景音樂,本篇主要添加敵機。