編輯:關於Android編程
首先建議一個工程 HelloJni如下圖:

按照默認的配置下一步,直到完成 。

如下圖操作,點擊windows菜單-》Prefrence菜單:

彈出如下圖:選擇Andriod ->NDK:

配置完成以後,點擊工程屬性菜單:

做這一步的目的是,增加對c++代碼的支持,他會自動生成一些東西,你會看到多一個jni的文件夾。

這個名字可以默認,就用工程的名字,實際上就是產生的c++代碼生成.so文件的名稱(windows上的dll文件).
完成以後。可以看代碼,生成一個HelloJni的.cpp文件。

我們可以在這個cpp中寫c++代碼了,當然你也可以增加其他的cpp,.h文件等。
假設我們要實現一個函數返回一個一個字符串的功能,那麼我們首先要在java中定義一個類。點擊紅圈的按鈕會彈出添加類的對話框,
我起的名字叫HelloJni.

package com.example.hellojni;public class HelloJni {//!增加一個函數 ,如下,public native String getString();}
其實在java中要調用 c++,我們就做一個類,這個類用c++實現。實現代碼不是寫在java中的,而是寫在c++中的。
下面我們需要生成下.\

可以不運行,然後到生成類的目錄去:

我們在進入 就可以看到生成的.class文件了,如下圖:但是我們需要回到classes目錄:
通過cmd命令行打開命令行窗口 :寫如下命令:

在這個文件夾下,你可以看到生成一個 .h文件。

這個就是上面的HelloJni 類生成的對應的c++的函數原型,我們接下來要實現這個函數。將這個頭文件copy到jni下:
復制代碼 代碼如下:
#include <jni.h>
#include "com_example_hellojni_HelloJni.h"
#ifdef __cplusplus
extern "C" {
#endif
/*
* Class: com_example_hellojni_HelloJni
* Method: getString
* Signature: ()Ljava/lang/String;
*/
JNIEXPORT jstring JNICALL Java_com_example_hellojni_HelloJni_getString
(JNIEnv *env, jobject)
{
return env->NewStringUTF("Hello from JNI !");
}
#ifdef __cplusplus
}
#endif
在MainActivity.java中調用HelloJni類的方法:
代碼如下:
復制代碼 代碼如下:
package com.example.hellojni;
import android.os.Bundle;
import android.app.Activity;
import android.view.Menu;
public class MainActivity extends Activity {
@Override
protected void onCreate(Bundle savedInstanceState) {
super.onCreate(savedInstanceState);
HelloJni jni = new HelloJni();
String sss = jni.getString();
sss = "aaa";
setContentView(R.layout.activity_main);
}
@Override
public boolean onCreateOptionsMenu(Menu menu) {
// Inflate the menu; this adds items to the action bar if it is present.
getMenuInflater().inflate(R.menu.main, menu);
return true;
}
}
自定義進度條控件
最近在慕課網,學習了關於進度條的自定義,有直線型和圓形進度條兩種:需要的文件value目錄下的attrs.xml:
Android自定義View之自定義評價打分控件RatingBar實現自定義星星大小和間距
在Android開發中,我們經常會用到對商家或者商品的評價,運用星星進行打分。然而在Android系統中自帶的打分控件,RatingBar特別不好用,間距和大小無法改變。
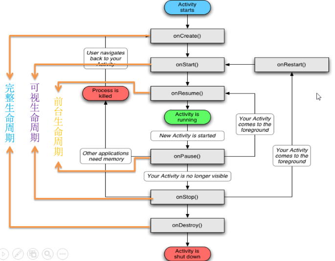
Activity -- Android學習之路
acitivyt 是什麼 引用官方的說法: 是一個應用組件,用戶可與其提供的屏幕進行交互,以執行撥打電話、拍攝照片、發送電子郵件或查看地圖等操作。 每個 Activity
自定義View--彈性小球
效果圖自定義代碼public class BezierView extends View { Paint paint;//畫筆 Path path;//路徑