編輯:關於Android編程
SurfaceView, GLSurfaceView, SurfaceTexture和TextureView是Android當中名字比較繞,關系又比較密切的幾個類。本文基於Android 5.0(Lollipop)的代碼理1下它們的基本原理,聯系與區分。
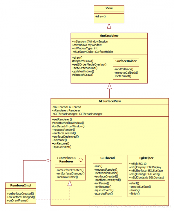
SurfaceView從Android 1.0(API level 1)時就有 。它繼承自類View,因此它本質上是1個View。但與普通View不同的是,它有自己的Surface。我們知道,1般的Activity包括的多個View會組成View hierachy的樹形結構,只有最頂層的DecorView,也就是根結點視圖,才是對WMS可見的。這個DecorView在WMS中有1個對應的WindowState。相應地,在SF中對應的Layer。而SurfaceView自帶1個Surface,這個Surface在WMS中有自己對應的WindowState,在SF中也會有自己的Layer。以下圖所示:

也就是說,雖然在App端它仍在View hierachy中,但在Server端(WMS和SF)中,它與宿主窗口是分離的。這樣的好處是對這個Surface的渲染可以放到單獨線程去做,渲染時可以有自己的GL context。這對1些游戲、視頻等性能相干的利用非常有益,由於它不會影響主線程對事件的響應。但它也有缺點,由於這個Surface不在View hierachy中,它的顯示也不受View的屬性控制,所以不能進行平移,縮放等變換,也不能放在其它ViewGroup中,1些View中的特性也沒法使用。
GLSurfaceView從Android 1.5(API level 3)開始加入,作為SurfaceView的補充。它可以看做是SurfaceView的1種典型使用模式。在SurfaceView的基礎上,它加入了EGL的管理,並自帶了渲染線程。另外它定義了用戶需要實現的Render接口,提供了用Strategy pattern更改具體Render行動的靈活性。作為GLSurfaceView的Client,只需要將實現了渲染函數的Renderer的實現類設置給GLSurfaceView便可。如:
public class TriangleActivity extends Activity { protected void onCreate(Bundle savedInstanceState) { mGLView = new GLSurfaceView(this); mGLView.setRenderer(new RendererImpl(this));
相干類圖以下。其中SurfaceView中的SurfaceHolder主要是提供了1坨操作Surface的接口。GLSurfaceView中的EglHelper和GLThread分別實現了上面提到的管理EGL環境和渲染線程的工作。GLSurfaceView的使用者需要實現Renderer接口。

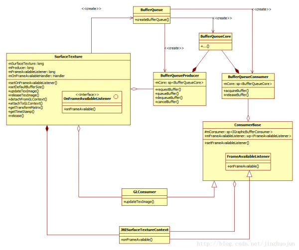
SurfaceTexture從Android 3.0(API level 11)加入。和SurfaceView不同的是,它對圖象流的處理其實不直接顯示,而是轉為GL外部紋理,因此可用於圖象流數據的2次處理(如Camera濾鏡,桌面殊效等)。比如Camera的預覽數據,變成紋理後可以交給GLSurfaceView直接顯示,也能夠通過SurfaceTexture交給TextureView作為View heirachy中的1個硬件加速層來顯示。首先,SurfaceTexture從圖象流(來自Camera預覽,視頻解碼,GL繪制場景等)中取得幀數據,當調用updateTexImage()時,根據內容流中最近的圖象更新SurfaceTexture對應的GL紋理對象,接下來,就能夠像操作普通GL紋理1樣操作它了。從下面的類圖中可以看出,它核心管理著1個BufferQueue的Consumer和Producer兩端。Producer端用於內容流的源輸出數據,Consumer端用於拿GraphicBuffer並生成紋理。SurfaceTexture.OnFrameAvailableListener用於讓SurfaceTexture的使用者知道有新數據到來。JNISurfaceTextureContext是OnFrameAvailableListener從Native到Java的JNI跳板。其中SurfaceTexture中的attachToGLContext()和detachToGLContext()可讓多個GL context同享同1個內容源。

Android 5.0中將BufferQueue的核心功能分離出來,放在BufferQueueCore這個類中。BufferQueueProducer和BufferQueueConsumer分別是它的生產者和消費者實現基類(分別實現了IGraphicBufferProducer和IGraphicBufferConsumer接口)。它們都是由BufferQueue的靜態函數createBufferQueue()來創建的。Surface是生產者真個實現類,提供dequeueBuffer/queueBuffer等硬件渲染接口,和lockCanvas/unlockCanvasAndPost等軟件渲染接口,使內容流的源可以往BufferQueue中填graphic buffer。GLConsumer繼承自ConsumerBase,是消費者真個實現類。它在基類的基礎上添加了GL相干的操作,如將graphic buffer中的內容轉為GL紋理等操作。到此,以SurfaceTexture為中心的1個pipeline大體是這樣的:

TextureView在4.0(API level 14)中引入。它可以將內容流直接投影到View中,可以用於實現Live preview等功能。和SurfaceView不同,它不會在WMS中單獨創建窗口,而是作為View hierachy中的1個普通View,因此可以和其它普通View1樣進行移動,旋轉,縮放,動畫等變化。值得注意的是TextureView必須在硬件加速的窗口中。它顯示的內容流數據可以來自App進程或是遠端進程。從類圖中可以看到,TextureView繼承自View,它與其它的View1樣在View hierachy中管理與繪制。TextureView重載了draw()方法,其中主要把SurfaceTexture中收到的圖象數據作為紋理更新到對應的HardwareLayer中。SurfaceTexture.OnFrameAvailableListener用於通知TextureView內容流有新圖象到來。SurfaceTextureListener接口用於讓TextureView的使用者知道SurfaceTexture已准備好,這樣就能夠把SurfaceTexture交給相應的內容源。Surface為BufferQueue的Producer接口實現類,使生產者可以通過它的軟件或硬件渲染接口為SurfaceTexture內部的BufferQueue提供graphic buffer。

下面以VideoDumpView.java(位於/frameworks/base/media/tests/MediaDump/src/com/android/mediadump/)為例分析下SurfaceTexture的使用。這個例子的效果是從MediaPlayer中拿到視頻幀,然後顯示在屏幕上,接著把屏幕上的內容dump到指定文件中。由於SurfaceTexture本身只產生紋理,所以這裡還需要GLSurfaceView配合來做最後的渲染輸出。
首先,VideoDumpView是GLSurfaceView的繼承類。在構造函數VideoDumpView()中會創建VideoDumpRenderer,也就是GLSurfaceView.Renderer的實例,然後調setRenderer()將之設成GLSurfaceView的Renderer。
109 public VideoDumpView(Context context) {...116 mRenderer = new VideoDumpRenderer(context);117 setRenderer(mRenderer);118 }
隨後,GLSurfaceView中的GLThread啟動,創建EGL環境後回調VideoDumpRenderer中的onSurfaceCreated()。
519 public void onSurfaceCreated(GL10 glUnused, EGLConfig config) {...551 // Create our texture. This has to be done each time the surface is created.552 int[] textures = new int[1];553 GLES20.glGenTextures(1, textures, 0);554555 mTextureID = textures[0];556 GLES20.glBindTexture(GL_TEXTURE_EXTERNAL_OES, mTextureID);...575 mSurface = new SurfaceTexture(mTextureID);576 mSurface.setOnFrameAvailableListener(this);577578 Surface surface = new Surface(mSurface);579 mMediaPlayer.setSurface(surface);
這裡,首先通過GLES創建GL的外部紋理。外部紋理說明它的真正內容是放在ion分配出來的系統物理內存中,而不是GPU中,GPU中只是保護了其元數據。接著根據前面創建的GL紋理對象創建SurfaceTexture。流程以下:

SurfaceTexture的參數為GLES接口函數glGenTexture()得到的紋理對象id。在初始化函數SurfaceTexture_init()中,先創建GLConsumer和相應的BufferQueue,再將它們的指針通過JNI放到SurfaceTexture的Java層對象成員中。
230static void SurfaceTexture_init(JNIEnv* env, jobject thiz, jboolean isDetached,231 jint texName, jboolean singleBufferMode, jobject weakThiz)232{...235 BufferQueue::createBufferQueue(&producer, &consumer);...242 sp surfaceTexture;243 if (isDetached) {244 surfaceTexture = new GLConsumer(consumer, GL_TEXTURE_EXTERNAL_OES,245 true, true);246 } else {247 surfaceTexture = new GLConsumer(consumer, texName,248 GL_TEXTURE_EXTERNAL_OES, true, true);249 }...256 SurfaceTexture_setSurfaceTexture(env, thiz, surfaceTexture);257 SurfaceTexture_setProducer(env, thiz, producer);...266 sp ctx(new JNISurfaceTextureContext(env, weakThiz,267 clazz));268 surfaceTexture->setFrameAvailableListener(ctx);269 SurfaceTexture_setFrameAvailableListener(env, thiz, ctx);
由於直接的Listener在Java層,而觸發者在Native層,因此需要從Native層回調到Java層。這裡通過JNISurfaceTextureContext當了跳板。JNISurfaceTextureContext的onFrameAvailable()起到了Native和Java的橋接作用:
180void JNISurfaceTextureContext::onFrameAvailable()...184 env->CallStaticVoidMethod(mClazz, fields.postEvent, mWeakThiz);
其中的fields.postEvent早在SurfaceTexture_classInit()中被初始化為SurfaceTexture的postEventFromNative()函數。這個函數往所在線程的消息隊列中放入消息,異步調用VideoDumpRenderer的onFrameAvailable()函數,通知VideoDumpRenderer有新的數據到來。
回到onSurfaceCreated(),接下來創建供外部生產者使用的Surface類。Surface的構造函數之1帶有參數SurfaceTexture。
133 public Surface(SurfaceTexture surfaceTexture) {...140 setNativeObjectLocked(nativeCreateFromSurfaceTexture(surfaceTexture));
它實際上是把SurfaceTexture中創建的BufferQueue的Producer接口實現類拿出來後創建了相應的Surface類。
135static jlong nativeCreateFromSurfaceTexture(JNIEnv* env, jclass clazz,136 jobject surfaceTextureObj) {137 sp producer(SurfaceTexture_getProducer(env, surfaceTextureObj));...144 sp surface(new Surface(producer, true));
這樣,Surface為BufferQueue的Producer端,SurfaceTexture中的GLConsumer為BufferQueue的Consumer端。當通過Surface繪制時,SurfaceTexture可以通過updateTexImage()來將繪制結果綁定到GL的紋理中。
回到onSurfaceCreated()函數,接下來調用setOnFrameAvailableListener()函數將VideoDumpRenderer(實現SurfaceTexture.OnFrameAvailableListener接口)作為SurfaceTexture的Listener,由於它要監聽內容流上是不是有新數據。接著將SurfaceTexture傳給MediaPlayer,由於這裡MediaPlayer是生產者,SurfaceTexture是消費者。後者要接收前者輸出的Video frame。這樣,就通過Observer pattern建立起了1條通知鏈:MediaPlayer -> SurfaceTexture -> VideDumpRenderer。在onFrameAvailable()回調函數中,將updateSurface標志設為true,表示有新的圖象到來,需要更新Surface了。為毛不在這兒馬上更新紋理呢,由於當前可能不在渲染線程。SurfaceTexture對象可以在任意線程被創建(回調也會在該線程被調用),但updateTexImage()只能在含有紋理對象的GL context所在線程中被調用。因此1般情況下回調中不能直接調用updateTexImage()。
與此同時,GLSurfaceView中的GLThread也在運行,它會調用到VideoDumpRenderer的繪制函數onDrawFrame()。
372 public void onDrawFrame(GL10 glUnused) {...377 if (updateSurface) {...380 mSurface.updateTexImage();381 mSurface.getTransformMatrix(mSTMatrix);382 updateSurface = false;...394 // Activate the texture.395 GLES20.glActiveTexture(GLES20.GL_TEXTURE0);396 GLES20.glBindTexture(GL_TEXTURE_EXTERNAL_OES, mTextureID);...421 // Draw a rectangle and render the video frame as a texture on it.422 GLES20.glDrawArrays(GLES20.GL_TRIANGLE_STRIP, 0, 4);...429 DumpToFile(frameNumber);
這裡,通過SurfaceTexture的updateTexImage()將內容流中的新圖象轉成GL中的紋理,再進行坐標轉換。綁定剛生成的紋理,畫到屏幕上。全部流程以下:

最後onDrawFrame()調用DumpToFile()將屏幕上的內容倒到文件中。在DumpToFile()中,先用glReadPixels()從屏幕中把像素數據存到Buffer中,然後用FileOutputStream輸出到文件。
上面講了SurfaceTexture,下面看看TextureView是如何工作的。還是從例子著手,Android的關於TextureView的官方文檔(http://developer.android.com/reference/android/view/TextureView.html)給了1個簡潔的例子LiveCameraActivity。它它可以將Camera中的內容放在View中進行顯示。在onCreate()函數中首先創建TextureView,再將Activity(實現了TextureView.SurfaceTextureListener接口)傳給TextureView,用於監聽SurfaceTexture准備好的信號。
protected void onCreate(Bundle savedInstanceState) { ... mTextureView = new TextureView(this); mTextureView.setSurfaceTextureListener(this); ... }
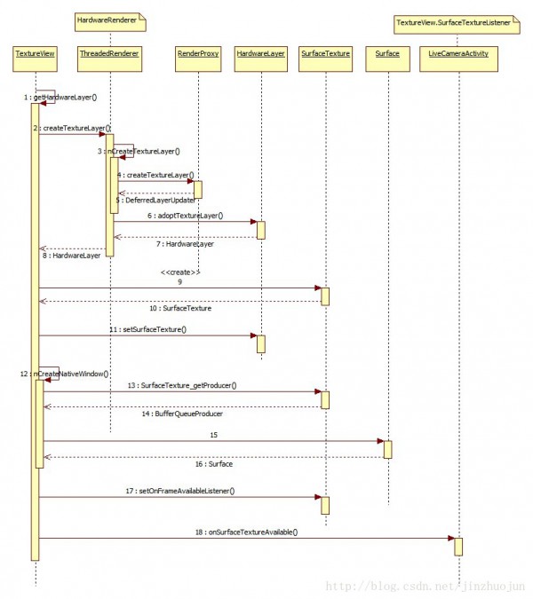
TextureView的構造函數其實不做主要的初始化工作。主要的初始化工作是在getHardwareLayer()中,而這個函數是在其基類View的draw()中調用。TextureView重載了這個函數:
348 HardwareLayer getHardwareLayer() {...358 mLayer = mAttachInfo.mHardwareRenderer.createTextureLayer();359 if (!mUpdateSurface) {360 // Create a new SurfaceTexture for the layer.361 mSurface = new SurfaceTexture(false);362 mLayer.setSurfaceTexture(mSurface);363 }364 mSurface.setDefaultBufferSize(getWidth(), getHeight());365 nCreateNativeWindow(mSurface);366367 mSurface.setOnFrameAvailableListener(mUpdateListener, mAttachInfo.mHandler);368369 if (mListener != null && !mUpdateSurface) {370 mListener.onSurfaceTextureAvailable(mSurface, getWidth(), getHeight());371 }...390 applyUpdate();391 applyTransformMatrix();392393 return mLayer;394 }
由於TextureView是硬件加速層(類型為LAYER_TYPE_HARDWARE),它首先通過HardwareRenderer創建相應的HardwareLayer類,放在mLayer成員中。然後創建SurfaceTexture類,具體流程見前文。以後將HardwareLayer與SurfaceTexture做綁定。接著調用Native函數nCreateNativeWindow,它通過SurfaceTexture中的BufferQueueProducer創建Surface類。注意Surface實現了ANativeWindow接口,這意味著它可以作為EGL Surface傳給EGL接口從而進行硬件繪制。然後setOnFrameAvailableListener()將監聽者mUpdateListener注冊到SurfaceTexture。這樣,當內容流上有新的圖象到來,mUpdateListener的onFrameAvailable()就會被調用。然後需要調用注冊在TextureView中的SurfaceTextureListener的onSurfaceTextureAvailable()回調函數,通知TextureView的使用者SurfaceTexture已就緒。全部流程大體以下:

注意這裡這裡為TextureView創建了DeferredLayerUpdater,而不是像Android 4.4(Kitkat)中返回GLES20TextureLayer。由於Android 5.0(Lollipop)中在App端分離出了渲染線程,並將渲染工作放到該線程中。這個線程還能接收VSync信號,因此它還能自己處理動畫。事實上,這裡DeferredLayerUpdater的創建就是通過同步方式在渲染線程中做的。DeferredLayerUpdater,顧名思義,就是將Layer的更新要求先記錄在這,當渲染線程真正要畫的時候,再進行真實的操作。其中的setSurfaceTexture()會調用HardwareLayer的Native函數nSetSurfaceTexture()將SurfaceTexture中的surfaceTexture成員(類型為GLConsumer)傳給DeferredLayerUpdater,這樣以後要更新紋理時DeferredLayerUpdater就知道從哪裡更新了。
前面提到初始化中會調用onSurfaceTextureAvailable()這個回調函數。在它的實現中,TextureView的使用者就能夠將准備好的SurfaceTexture傳給數據源模塊,供數據源輸出之用。如:
public void onSurfaceTextureAvailable(SurfaceTexture surface, int width, int height) { mCamera = Camera.open(); ... mCamera.setPreviewTexture(surface); mCamera.startPreview(); ... }
看1下setPreviewTexture()的實現,其中把SurfaceTexture中初始化時創建的GraphicBufferProducer拿出來傳給Camera模塊。
576static void android_hardware_Camera_setPreviewTexture(JNIEnv *env,577 jobject thiz, jobject jSurfaceTexture)...585 producer = SurfaceTexture_getProducer(env, jSurfaceTexture);...594 if (camera->setPreviewTarget(producer) != NO_ERROR) {
到這裡,1切都初始化地差不多了。接下來當內容流有新圖象可用,TextureView會被通知到(通過SurfaceTexture.OnFrameAvailableListener接口)。SurfaceTexture.OnFrameAvailableListener是SurfaceTexture有新內容來時的回調接口。TextureView中的mUpdateListener實現了該接口:
755 public void onFrameAvailable(SurfaceTexture surfaceTexture) {756 updateLayer();757 invalidate();758 }
可以看到其中會調用updateLayer()函數,然後通過invalidate()函數申請更新UI。updateLayer()會設置mUpdateLayer標志位。這樣,當下次VSync到來時,Choreographer通知App通太重繪View hierachy。在UI重繪函數performTranversals()中,作為View hierachy的1份子,TextureView的draw()函數被調用,其中便會相繼調用applyUpdate()和HardwareLayer的updateSurfaceTexture()函數。
138 public void updateSurfaceTexture() {139 nUpdateSurfaceTexture(mFinalizer.get());140 mRenderer.pushLayerUpdate(this);141 }
updateSurfaceTexture()實際通過JNI調用到android_view_HardwareLayer_updateSurfaceTexture()函數。在其中會設置相應DeferredLayerUpdater的標志位mUpdateTexImage,它表示在渲染線程中需要更新該層的紋理。

前面提到,Android 5.0引入了渲染線程,它是1個更大的topic,超越本文范圍,這裡只說相干的部份。作為背景知識,下面只畫出了相干的類。可以看到,ThreadedRenderer作為新的HardwareRenderer替換了Android 4.4中的Gl20Renderer。其中比較關鍵的是RenderProxy類,需要讓渲染線程干活時就通過這個類往渲染線程發任務。RenderProxy中指向的RenderThread就是渲染線程的主體了,其中的threadLoop()函數是主循環,大多數時間它會poll在線程的Looper上等待,當有同步要求(或VSync信號)過來,它會被喚醒,然後處理TaskQueue中的任務。TaskQueue是RenderTask的隊列,RenderTask代表1個渲染線程中的任務。如DrawFrameTask就是RenderTask的繼承類之1,它主要用於渲染當前幀。而DrawFrameTask中的DeferredLayerUpdater集合就寄存著之前對硬件加速層的更新操作申請。

當主線程准備好渲染數據後,會以同步方式讓渲染線程完成渲染工作。其中會先調用processLayerUpdate()更新所有硬件加速層中的屬性,繼而調用到DeferredLayerUpdater的apply()函數,其中檢測到標志位mUpdateTexImage被置位,因而會調用doUpdateTexImage()真正更新GL紋理和轉換坐標。

最後,總結下這幾者的區分和聯系。簡單地說,SurfaceView是1個有自己Surface的View。它的渲染可以放在單獨線程而不是主線程中。其缺點是不能做變形和動畫。SurfaceTexture可以用作非直接輸出的內容流,這樣就提供2次處理的機會。與SurfaceView直接輸出相比,這樣會有若干幀的延遲。同時,由於它本身管理BufferQueue,因此內存消耗也會略微大1些。TextureView是1個可以把內容流作為外部紋理輸出在上面的View。它本身需要是1個硬件加速層。事實上TextureView本身也包括了SurfaceTexture。它與SurfaceView+SurfaceTexture組合相比可以完成類似的功能(即把內容流上的圖象轉成紋理,然後輸出)。區分在於TextureView是在View hierachy中做繪制,因此1般它是在主線程上做的(在Android 5.0引入渲染線程後,它是在渲染線程中做的)。而SurfaceView+SurfaceTexture在單獨的Surface上做繪制,可以是用戶提供的線程,而不是系統的主線程或是渲染線程。另外,與TextureView相比,它還有個好處是可以用Hardware overlay進行顯示。
Android學習筆記044之Actionbar和Toolbar
這一篇我們介紹兩個相似的控件,分別是Actionbar和Toolbar。ActionbarActionbar是Android3.0之後的一個重要的交互元素,Actionb
android 使用開源庫zxing生成二維碼,掃描二維碼
zxing是一個開放源碼的,用java實現的多種格式的1D/2D條碼圖像處理庫,它包含了聯系到其他語言的接口。可以實現使用手機的內置的攝像頭完成條形碼和二維碼的掃描與解碼
React Native Android的啟動白屏/閃屏的原因,解決方案,原理,使用方法
問題描述:用React Native架構的無論是Android APP還是iOS APP,在啟動時都出現白屏現象,時間大概1~3s(根據手機或模擬器的性能不同而不同)。問
圖文詳解Andorid中用Shape定義GradientDrawable
Android中提供了各種類型的Drawable,也可以用XML定義各種Drawable。本文重點講述如何用XML中的shape節點定義GradientDrawable。