編輯:關於Android編程
在Android系統中,多媒體文件通常在開機和SD卡掛載的時候進行掃描操作,目的是為了讓多媒體應用便捷地使用和管理多媒體文件。設想一下如果進入多媒體應用才開始掃描,應用的可用性就很差,所以Android系統將這些媒體相關的信息掃描出來保存在數據庫中,當打開應用的時候直接去數據庫讀取(或者所通過MediaProvider去從數據庫讀取)並展示給用戶,這樣用戶體驗會好很多。
下面是其具體的分析過程,分析了兩種不同掃描方式的具體實現,和如何使用多媒體掃描,最後對常見的問題講解。
多媒體掃描過程分為兩種方式,一種是接收廣播的方式,另一種是通過IPC方式。其中通過IPC的方式在底層實現的邏輯與前一種方式部分重合,所以不再重復介紹。
分析的代碼層次為:
(1)Java層
(2)JNI層
(3)Native層

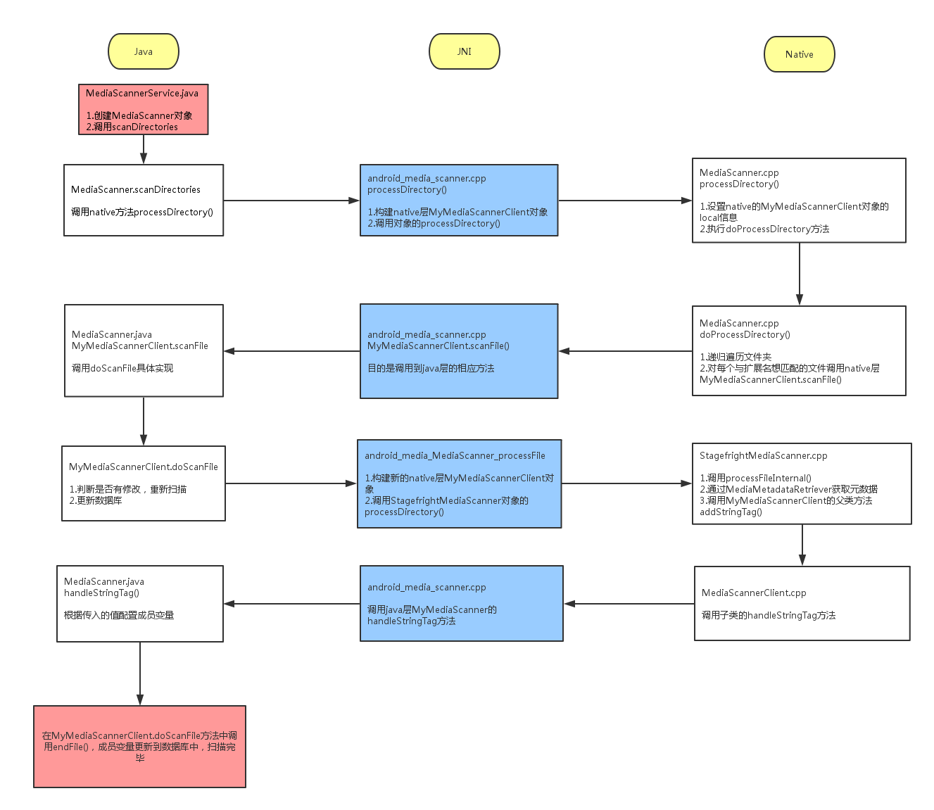
根據層級,結合流程圖,逐漸深入底層進行分析,最終得出整套關於掃描過程的分析結論。
在掃描的具體實現中涉及到java層、JNI層和native層,其中MediaScanner.java對應java層,android_media_MediaScanner.cpp對應JNI層,MediaScanner.cpp對應Native層。下面進行逐層分析。


在清單文件中注冊的廣播:
MediaScannerReceiver
android.intent.action.BOOT_COMPLETED 開機廣播
android.intent.action.MEDIA_MOUNTED 外部存儲掛載
android.intent.action.MEDIA_UNMOUNTED 外部存儲卸載
android.intent.action.MEDIA_SCANNER_SCAN_FILE 掃描單獨的文件
接收開機廣播的操作:
// Scan both internal and external storage scan(context, MediaProvider.INTERNAL_VOLUME); scan(context, MediaProvider.EXTERNAL_VOLUME);
對其他廣播的操作。獲取外部存儲設備的路徑,監聽兩種廣播
一種是監聽外部存儲設備的掛載,另一種是接收指定文件的掃描。
// handle intents related to external storage
String path = uri.getPath();
//從log中的值為/storage/emulated/0
String externalStoragePath =
Environment.getExternalStorageDirectory().getPath();
//從log中的值為/sdcard
String legacyPath =
Environment.getLegacyExternalStorageDirectory().getPath();
try {
// An absolute path is one that begins at the root of the file system.
//A canonical path is an absolute path with symbolic links
path = new File(path).getCanonicalPath();
} catch (IOException e) {
return;
}
if (path.startsWith(legacyPath)) {
path = externalStoragePath + path.substring(legacyPath.length());
}
//對其他廣播進行的處理
if (Intent.ACTION_MEDIA_MOUNTED.equals(action)||
ACTION_MEDIA_SCANNER_SCAN_ALL.equals(action)) {
//接收到外部存儲掛載的廣播之後掃描外部存儲
// scan whenever any volume is mounted
scan(context, MediaProvider.EXTERNAL_VOLUME);
} else if (Intent.ACTION_MEDIA_SCANNER_SCAN_FILE.equals(action) &&
path != null && path.startsWith(externalStoragePath + "/")) {
//接收掃描單一文件的廣播,掃描單一文件
scanFile(context, path);
}
在調用的scan方法去啟動MediaScannerService,並且裝填所對應的存儲卷
private void scan(Context context, String volume) {
Bundle args = new Bundle();
args.putString("volume", volume);
context.startService(
new Intent(context, MediaScannerService.class).putExtras(args));
}
scanFile裝填的參數是對應要掃描的路徑
private void scanFile(Context context, String path) {
Bundle args = new Bundle();
args.putString("filepath", path);
context.startService(
new Intent(context, MediaScannerService.class).putExtras(args));
}
至此,MediaScannerReceiver分析完畢,內容較少,其作用主要就是:
(1) 接收廣播
(2) 構造對應的掃描路徑
(3) 啟動MediaScannerService
分析Service首先分析其生命周期中所作的相關操作。先看onCreate函數中有哪些操作:
@Override
public void onCreate(){
PowerManager pm = (PowerManager)getSystemService(Context.POWER_SERVICE);
//新建電源鎖,保證掃描過程中系統不會休眠
mWakeLock = pm.newWakeLock(PowerManager.PARTIAL_WAKE_LOCK, TAG);
StorageManager storageManager =
(StorageManager)getSystemService(Context.STORAGE_SERVICE);
//獲取外部存儲路徑
mExternalStoragePaths = storageManager.getVolumePaths();
// Start up the thread running the service. Note that we create a
// separate thread because the service normally runs in the process's
// main thread, which we don't want to block.
Thread thr = new Thread(null, this, "MediaScannerService");
thr.start();
}
... ...
public void run(){
// reduce priority below other background threads to avoid interfering
// with other services at boot time.
Process.setThreadPriority(Process.THREAD_PRIORITY_BACKGROUND +
Process.THREAD_PRIORITY_LESS_FAVORABLE);
//開啟消息隊列
Looper.prepare();
mServiceLooper = Looper.myLooper();
//創建Handler,在線程中處理相關操作
mServiceHandler = new ServiceHandler();
Looper.loop();
}
在正常情況下,Android系統會讓程序和服務進入休眠狀態以節約電量使用或者降低CPU消耗,而掃描任務可能會耗時較長,為了不讓在掃描過程中出現系統休眠狀態,要保證此時CPU一直不會休眠。
WakeLock是一種鎖機制,只要有拿著這把鎖,系統就無法進入休眠階段。既然要保持應用程序一直在後台運行,那自然要獲得這把鎖才可以保證程序始終在後台運行。如果需要持有鎖,需要調用acquire()方法,在不需要的時候即使釋放,調用release()方法。
將工作線程的優先級降低是由於掃描過程中會很耗時,如果CPU一直被MediaScannerService占用就會影響其他的線程使用。
在onCreate中的操作有:
1. 獲取WakeLock鎖和外部存儲路徑
2. 新建工作線程
在service的生命周期中,onCreate只能調用一次,但是onStartCommand可以重復調用,也就是說每當啟動一次startService,就會調用一次onStartCommand,下面分析onStartCommand函數。
@Override
public int onStartCommand(Intent intent, int flags, int startId){
//確保mServiceHandler已經被啟動
while (mServiceHandler == null) {
synchronized (this) {
try {
wait(100);
} catch (InterruptedException e) {
}
}
}
... ...
Message msg = mServiceHandler.obtainMessage();
msg.arg1 = startId;
msg.obj = intent.getExtras();
//向mServiceHandler發送消息
mServiceHandler.sendMessage(msg);
// Try again later if we are killed before we can finish scanning.
return Service.START_REDELIVER_INTENT;
}
在onStartCommand中主要的操作就是獲取啟動Intent的相關參數,並且發送給工作線程進行處理。
接下來分析mServiceHandler在接收消息之後是如何處理的:
public void handleMessage(Message msg) {
Bundle arguments = (Bundle) msg.obj;
String filePath = arguments.getString("filepath");
try {
if (filePath != null) {
//處理掃描指定路徑的操作
IBinder binder = arguments.getIBinder("listener");
IMediaScannerListener listener =
(binder == null ? null : IMediaScannerListener.Stub.asInterface(binder));
Uri uri = null;
try {
uri = scanFile(filePath, arguments.getString("mimetype"));
} catch (Exception e) {
Log.e(TAG, "Exception scanning file", e);
}
if (listener != null) {
listener.scanCompleted(filePath, uri);
}
} else {
//如果沒有指定路徑,就直接掃描對應的存儲卷
String volume = arguments.getString("volume");
String[] directories = null;
if (MediaProvider.INTERNAL_VOLUME.equals(volume)) {
// scan internal media storage
//分別獲取根目錄和OEM分區的media
directories = new String[] {
Environment.getRootDirectory() + "/media",
Environment.getOemDirectory() + "/media",
};
if (RegionalizationEnvironment.isSupported()) {
final List regionalizationDirs = RegionalizationEnvironment
.getAllPackageDirectories();
if (regionalizationDirs.size() > 0) {
String[] mediaDirs =
new String[directories.length + regionalizationDirs.size()];
for (int i = 0; i < directories.length; i++) {
mediaDirs[i] = directories[i];
}
int j = directories.length;
for (File f : regionalizationDirs) {
mediaDirs[j] = f.getAbsolutePath() + "/system/media";
j++;
}
directories = mediaDirs;
}
}
}
else if (MediaProvider.EXTERNAL_VOLUME.equals(volume)) {
// scan external storage volumes
directories = mExternalStoragePaths;
}
if (directories != null) {
//調用scan函數,開始掃描文件
scan(directories, volume);
}
}
} catch (Exception e) {
Log.e(TAG, "Exception in handleMessage", e);
}
//停止掉對應的service的id
stopSelf(msg.arg1);
}
handleMessage方法中主要的操作就是調用scan方法進行掃描。
private void scan(String[] directories, String volumeName) {
Uri uri = Uri.parse("file://" + directories[0]);
// don't sleep while scanning
mWakeLock.acquire();
try {
ContentValues values = new ContentValues();
values.put(MediaStore.MEDIA_SCANNER_VOLUME, volumeName);
//從 getContentResolver獲得一個ContentResover,然後直接插入
//根據AIDL,這個ContentResover的另一端是MediaProvider。作用是讓其做一些准備工作
Uri scanUri = getContentResolver().insert(MediaStore.getMediaScannerUri(), values);
//發送開始掃描的廣播
sendBroadcast(new Intent(Intent.ACTION_MEDIA_SCANNER_STARTED, uri));
try {
if (volumeName.equals(MediaProvider.EXTERNAL_VOLUME)) {
openDatabase(volumeName);
}
//創建MediaScanner對象並開啟掃描操作
MediaScanner scanner = createMediaScanner();
scanner.scanDirectories(directories, volumeName);
} catch (Exception e) {
Log.e(TAG, "exception in MediaScanner.scan()", e);
}
//通過特殊的Uri進行相關的清理工作
getContentResolver().delete(scanUri, null, null);
} finally {
//發送掃描完成的廣播,釋放鎖
sendBroadcast(new Intent(Intent.ACTION_MEDIA_SCANNER_FINISHED, uri));
mWakeLock.release();
}
}
... ...
private void openDatabase(String volumeName) {
try {
ContentValues values = new ContentValues();
values.put("name", volumeName);
//調用MediaProvider的insert方法,進行插值
getContentResolver().insert(Uri.parse("content://media/"), values);
} catch (IllegalArgumentException ex) {
Log.w(TAG, "failed to open media database");
}
}
private MediaScanner createMediaScanner() {
MediaScanner scanner = new MediaScanner(this);
//獲取語言信息,將文件轉化成此時的語言
Locale locale = getResources().getConfiguration().locale;
if (locale != null) {
String language = locale.getLanguage();
String country = locale.getCountry();
String localeString = null;
if (language != null) {
if (country != null) {
//設置語言
scanner.setLocale(language + "_" + country);
} else {
scanner.setLocale(language);
}
}
}
return scanner;
}
在MediaScannerService中的onCreate和onStartCommand已經分析完成了,剩下的onDestory只是將Looper退出。
在上面的分析中,MediaScannerService的createMediaScanner方法實例化MediaScanner對象,並且配置語言的。下面先從MediaScanner的創建分析,並且介紹相關的具體方法。
對於MediaScanner的初始化過程,首先執行的是靜態代碼塊,然後是構造函數。
static {
//加載libmedia_jni.so
System.loadLibrary("media_jni");
native_init();
}
public MediaScanner(Context c) {
native_setup();
mContext = c;
mPackageName = c.getPackageName();
mBitmapOptions.inSampleSize = 1;
mBitmapOptions.inJustDecodeBounds = true;
setDefaultRingtoneFileNames();
mExternalStoragePath = Environment.getExternalStorageDirectory().getAbsolutePath();
mExternalIsEmulated = Environment.isExternalStorageEmulated();
}
在初始化的過程中native_init();和native_setup();方法放在JNI層分析。
在MediaScannerService中調用了MediaScanner的scanDirectories方法,此方法是java層具體的掃描實現。
public void scanDirectories(String[] directories, String volumeName) {
try {
long start = System.currentTimeMillis();
//掃描之前的初始化
initialize(volumeName);
//掃描之前的預處理
prescan(null, true);
long prescan = System.currentTimeMillis();
if (ENABLE_BULK_INSERTS) {
// create MediaInserter for bulk inserts
//A MediaScanner helper class which enables us to do lazy insertion on the given provider.
//參數500是每條Uri所占的buffer大小
mMediaInserter = new MediaInserter(mMediaProvider, mPackageName, 500);
}
for (int i = 0; i < directories.length; i++) {
//此方法是native方法,用來掃描文件,參數directories[i]是傳入的路徑數組
//mClient是MyMediaScannerClient的實例,之後會繼續分析
processDirectory(directories[i], mClient);
}
if (ENABLE_BULK_INSERTS) {
// flush remaining inserts
// Note that you should call flushAll() after using this class.
mMediaInserter.flushAll();
mMediaInserter = null;
}
long scan = System.currentTimeMillis();
//處理掃描完成之後的操作
postscan(directories);
long end = System.currentTimeMillis();
}//catch各種異常
} finally {
// release the DrmManagerClient resources
releaseResources();
}
}
private void initialize(String volumeName) {
//獲取MediaProvider對象
mMediaProvider = mContext.getContentResolver().acquireProvider("media");
//初始化不同類型數據的Uri,供之後根據不同的表進行插值
mAudioUri = Audio.Media.getContentUri(volumeName);
mVideoUri = Video.Media.getContentUri(volumeName);
mImagesUri = Images.Media.getContentUri(volumeName);
mThumbsUri = Images.Thumbnails.getContentUri(volumeName);
mFilesUri = Files.getContentUri(volumeName);
mFilesUriNoNotify = mFilesUri.buildUpon().appendQueryParameter("nonotify", "1").build();
//如果是外部存儲,則可以獲得播放列表的Uri
if (!volumeName.equals("internal")) {
// we only support playlists on external media
mProcessPlaylists = true;
mProcessGenres = true;
mPlaylistsUri = Playlists.getContentUri(volumeName);
mCaseInsensitivePaths = true;
}
}
private void prescan(String filePath, boolean prescanFiles) throws RemoteException {
Cursor c = null;
String where = null;
String[] selectionArgs = null;
if (mPlayLists == null) {
// mPlayLists的初始化
mPlayLists = new ArrayList();
} else {
mPlayLists.clear();
}
if (filePath != null) {
// query for only one file
//拼接where語句
where = MediaStore.Files.FileColumns._ID + ">?" +
" AND " + Files.FileColumns.DATA + "=?";
selectionArgs = new String[] { "", filePath };
} else {
where = MediaStore.Files.FileColumns._ID + ">?";
selectionArgs = new String[] { "" };
}
// Tell the provider to not delete the file.
// If the file is truly gone the delete is unnecessary, and we want to avoid
// accidentally deleting files that are really there (this may happen if the
// filesystem is mounted and unmounted while the scanner is running).
Uri.Builder builder = mFilesUri.buildUpon();
builder.appendQueryParameter(MediaStore.PARAM_DELETE_DATA, "false");
MediaBulkDeleter deleter = new MediaBulkDeleter(mMediaProvider, mPackageName,
builder.build());
// Build the list of files from the content provider
try {
if (prescanFiles) {
// First read existing files from the files table.
// Because we'll be deleting entries for missing files as we go,
// we need to query the database in small batches, to avoid problems
// with CursorWindow positioning.
long lastId = Long.MIN_VALUE;
//指定查詢1000條數據
Uri limitUri =
mFilesUri.buildUpon().appendQueryParameter("limit", "1000").build();
mWasEmptyPriorToScan = true;
while (true) {
//拼裝where查詢的參數
selectionArgs[0] = "" + lastId;
if (c != null) {
c.close();
c = null;
}
//開始查詢
c =
mMediaProvider.query(mPackageName, limitUri, FILES_PRESCAN_PROJECTION,
where, selectionArgs, MediaStore.Files.FileColumns._ID, null);
if (c == null) {
break;
}
int num = c.getCount();
if (num == 0) {
break;
}
mWasEmptyPriorToScan = false;
while (c.moveToNext()) {
//獲取查詢的數據
long rowId = c.getLong(FILES_PRESCAN_ID_COLUMN_INDEX);
String path = c.getString(FILES_PRESCAN_PATH_COLUMN_INDEX);
int format = c.getInt(FILES_PRESCAN_FORMAT_COLUMN_INDEX);
long lastModified =
c.getLong(FILES_PRESCAN_DATE_MODIFIED_COLUMN_INDEX);
lastId = rowId;
// Only consider entries with absolute path names.
// This allows storing URIs in the database without the
// media scanner removing them.
if (path != null && path.startsWith("/")) {
boolean exists = false;
try {
//獲取此路徑下是否有文件
exists = Os.access(path, android.system.OsConstants.F_OK);
} catch (ErrnoException e1) {
}
if (!exists && !MtpConstants.isAbstractObject(format)) {
// do not delete missing playlists, since they may have been
// modified by the user.
// The user can delete them in the media player instead.
// instead, clear the path and lastModified fields in the row
MediaFile.MediaFileType mediaFileType =
MediaFile.getFileType(path);
int fileType = (mediaFileType == null ? 0 :
mediaFileType.fileType);
if (!MediaFile.isPlayListFileType(fileType)) {
//刪除掉指定的數據
deleter.delete(rowId);
if (path.toLowerCase(Locale.US).endsWith("/.nomedia")) {
deleter.flush();
String parent = new File(path).getParent();
**
* The method name used by the media scanner and mtp to tell the media provider to
* rescan and reclassify that have become unhidden because of renaming folders or
* removing nomedia files
* @hide
*/
mMediaProvider.call(mPackageName,
MediaStore.UNHIDE_CALL,parent, null);
}
}
}
}
}
}
}
}
finally {
if (c != null) {
c.close();
}
deleter.flush();
}
// compute original size of images
mOriginalCount = 0;
c = mMediaProvider.query(mPackageName, mImagesUri, ID_PROJECTION, null, null, null, null);
if (c != null) {
mOriginalCount = c.getCount();
c.close();
}
}
private void postscan(String[] directories) throws RemoteException {
// handle playlists last, after we know what media files are on the storage.
if (mProcessPlaylists) {
processPlayLists();
}
//如果圖片的數目為0,並且是外部存儲,則清除掉無效的略縮圖文件
if (mOriginalCount == 0 && mImagesUri.equals(Images.Media.getContentUri("external")))
pruneDeadThumbnailFiles();
// allow GC to clean up
mPlayLists = null;
mMediaProvider = null;
}
至此,關於java層的分析已經完成,剩下幾個比較重要的JNI函數需要分析,分別是native_init,native_setup和processDirectory。接下來就開始分析JNI層。
OpenglES2.0 for Android:來畫個矩形吧
上一節中我們繪制了一個三角形,我們在上一節的基礎上來完成矩形的繪制 。OK,開始動手做吧,首先在上一節的項目中的shape目錄下新建一個類——Sq
Andorid Async-HttpClient解讀
Async-httpclient是一個用於Android應用程序開發的http訪問開源框架,開源在GitHub上,由於今天在GitHub上沒有看到下載地址,我這裡提供一個
Android應用性能測試
對於Web網頁來說,頁面的訪問、加載速度對於用戶體驗來說是很重要的,而如果把Android中的每個Activity都看成是一個頁面的話,Activity的啟動速度憑主觀的
android高仿微信拍照、多選、預覽、刪除(去除相片)相冊功能
先聲明授人與魚不如授人與漁,只能提供一個思路,當然需要源碼的同學可以私下有償問我要源碼:QQ:508181017 工作了將近三年時間了,一直沒正兒八